Fórum témák
» Több friss téma |
Fórum » TV hiba, mi a megoldás?
Szia!
Táp környékén vagy mindenhol? Lehet, hogy csak holnap lesz rá időm, mert ki kell takarítanom, nem látok semmit az alaplapon.. Köszönöm a gyors segítséget..
Tápegység, sorvégfokozat, függőleges eltérítés... Alaposan át kell nézni. Körberepedt, kilazult forrpontokat keress.
Hát most találtam egy másik rajzot, amin a képcső panelon van a végfok, tehát ez sem jó. Akkor nem marad más hátra mint lekövetni és az első lehetőségnél leválasztani. Ezen a rajzon TA8751 a dekóder.
Szia!
Szeptember 16.-án kértem segítséget a Samsung CK: 5051A TV miatt. Kicseréltem a kondikat, a PTC ellenállást, /14MS 03/ egy leégett 33 ohmos 2 w-os ellenállást. Bekapcsoltam, egyből kicsapta a biztosítékot. Most mitévő legyek? Küldök képeket. Köszönöm szépen! Péter
Mérd ki a zárlatos alkatrészt. A nagy táptranzisztor jó? Egyenirányító diódák?
A PTC?
sziasztok lenne egy samsung ck-5073z típusú televízióm és olyan problémája van a kicsikének, hogy nézed a tv-t és látod hogy magától lentebb lentebb veszi a fényerőt.
De ha kikapcsolom (áramtalanítom akkor vissza jön az eredeti fényerő.Valami tipp? előre is köszönöm!
Üdv!
Lenne egy kérdésem. A nővérem tv-je a minap megadta magát. Amikor megnyomja a power gombot pirosan világítani szokott de tegnap még ez sem volt és nagyon égett szaga volt hátul. Még nem szedtem szét. Az lenne a kérdésem vajon hol keressem a hibát mi mehetett tönkre benne. A TV típusa ismeretlen sajnos kívülről már nincs rajta a logó. A hétvégén van csak időm szétszedni de ha kapnák így is valami segítséget az jó lenne mert legalább tudnám hol induljak el. A segítséget előre is köszi.
Jó lett volna frissében szétszedni, és akkor szimat alapján behatárolhattad volna a füstölés helyét.
Helló
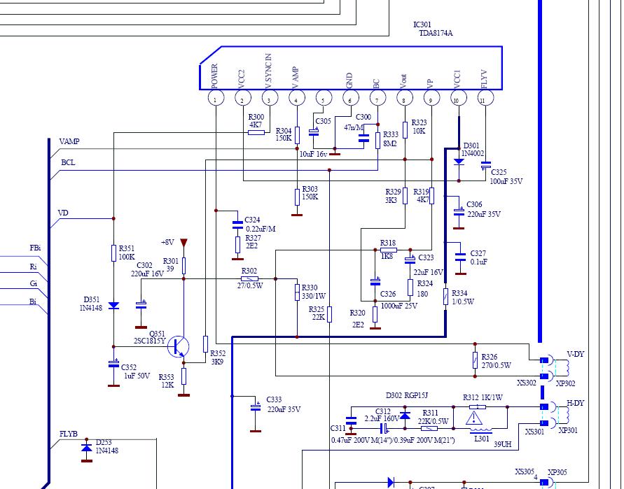
Köszönöm a gyors segítséget Csak most sikerült gépközelbe kerülni. Az eltérítés kondikat kicseréltem, semmi eredmény! Sokat segített, hogy bekarikáztad mit cseréljek ki. Esetleg lenne másik ötlet?? Köszi Üdv: zoli
A többi elkót is ellenőrizd a TDA8174 körül. A melegítéses módszer is segíthet. Mérd meg a TDA tápfeszültségét (10-es láb) 25V körül kell lenni.
Helló!Van egy Samsung CK-566BT tipusú tv-m. Az a baja hogy mikor bekapcsolom akkor nem jön be az adó egyből(Hang van a kép 2-30 perc alatt jön be és sárgán az esetek90 %-ban de van mikor visszaál rendesen).A csatorna,a hang és a menü látszik de most már több mint fél órát kell várni.Nincs valakinek ötlete hogy mi lehet a baj? Ha az odalát megütöm kb 5 perc után akkor pedig bejön a kép legtöbször. Valaki tud tanácsot adni?
Köszi.
Mint írtam, bekapcsolás után stand-by állapotba teszi magát /kb 8 mp/, és a következő feszültségeket mértem:
25V helyett 23,8V /C643/ 7V 23,5V /D635/ 150V 158V /D642/ 14V 14,3V /D630/ -14V E -14,7V; C -0,2V; B -17,1V /Q642/
Sziasztok van egy gondom. Csereltem demagnetizacios tekercset a képernyő körul es mikor visszatettem a kepernyo foldelest attütött (mert forditva tettem vissza) a nagyfesz rendesen ivet huzott. Most az a problema hogy a kepernyo felfűt és csak visszafutási csikok latszanak. Egyébként ez egy Photoplay játékgép érintős képernyovel a rajz tatung type 66. tudnatok segiteni valahogy nagyon megkoszonnem. mellékelek képeket
meg egy kép hogy mire gondolok ez csak illusztrált kép nem errol a monitorrol van szo. Megprobalom kicserélni az LM1203-at egyebként a B-feszultseg végig megvan 100v-ot ir a doksi
Ha megvan a videovégfok /a B feszültség?/ tápja,akkor én is ezzel kezdeném,esetleg szkóppal megnézi,van-e vezérlése az IC-nek.
István
Amint tudom szét kapom de csak szombaton érek rá majd akkor írok köszi a választ
BY:koga2
Utóirat az előzőhöz. Ha bemelegszik és megütöm az oldalát akkor bejön a kép.
Hello mindenkinek
Van egy samsung ck-566bt készülékem mely reggelre nem indult el. A hibajelenség az hogy bekapcsolom elindul a sor majd leáll de a készenléti led világit zölden. A sor 160v-ja megmarad, ha valaki tud vagy látott ilyet segitségét elöre is köszönöm
sziasztok megtudnátok mondani a samsung tévé kodjait a távirányitohoz.http://www.hobbielektronika.hu/forum/wtopic.php?topic_id=5659&ppid=0&pop=1#kislányom átprogramozta köszönömhttp://www.hobbielektronika.hu/forum/wtopic.php?topic_id=5659&ppid=0&pop=1#Email
Szevasztok, ma kaptam egy SHOV STV-502 es típusú Tv-ét, a problémája pedig az hogy bejön egy kék alap egy Tlac nevezetű felirattal, és három vonalkával, és nem lehet csinálni a Tv-vel semmit. Gondolom a gyerekzárt kapcsolták be és kéri a kódot, vagy fogalmam sincs. Szerintetek mit lehetne vele kezdeni?. Válaszotokat előre is köszönöm.
tlač=nyomni szlovákul van
Igen, de mit nyomni?
Sziasztok!
Van egy Samsung 1080i slim tv-m, 6 éves. Olyan jelenség jelentkezett nála, hogy bekapcsolás után kikapcsol magától és vissza. Ezt megcsinálja kb 10-szer, utánna jól müködik. Az a jó az egészben, hogy nem mindig jelentkezik ez a jelenség kb minden 3-4 bakapcsolásnál jelentkezik. Szerintetek mi lehet a baja? Üdv!
Sziasztok!
Egy Thevion LCD tv bekapcsolásakor a kép felvillan és utána elsötétül. Hang van. Mekkora lehet a baj? Kérem segítségeteket, melyet előre is köszönök!
Szia!
Elég nagy a baj, mivel így használhatatlan a készülék. A már-már hagyományosnak mondható elkócserékkel kellene kezdeni a javítást. De lehet inverter-hiba, vagy fénycső-probléma is.
Sziasztok! Nem épp tv probléma, de ahoz erősen kapcsolódik a kérdésem. Talán az oldalon láttam valahol egy cikket, egy ELKO vizsgáló készülékről. Valakinek nincs hozzá kapcsolási rajza, vagy ilyen eladó készüléke, esetleg vállal emberi áron elkészíteni egy ilyet?
Köszi a válaszokat! Üdv! lockstock
Szia!
A cikk az ESR-mérőről: Bővebben: Link
Vagy egy másik: http://fulkenszio.n1.hu/
|
Bejelentkezés
Hirdetés |














