Fórum témák
» Több friss téma |
Ha jól értelmezem neked ilyen pici mágnes kell? Mert nekem van pár darabom
Ja egyébként amikor cserélem adiódát minda3 lábát odaforrasszam vagy csak a + - ?
attól függ hova cseréled. simán el tudom képzelni, hogy vannak olyan modulok ahova csak stabilitási szempontból forrasztották be a harmadik lábat. Illetve hallottam olyat is hogy nem teljesen szabvány a lábkiosztás szóval ha nincs szerencséd akkor más sorrendben kell beforrasztani a lábakat mint a másik diódán voltak (#754527, #754612).
pl az én HLDPM10-650-3 modulomon is be van forrasztva mindhárom láb... hogy van-e jelentősége azt nem tudom megmondani
Ami a képeken látszik, az egy kerek (alátét alakú) mágnes ami eredetileg a forgatófejhez szorította a lemezt, és ennek mindkét oldalán egy-egy apró mágnesecske, amik viszont a legkülső (fókuszáló) lencse mellől jöttek ki (ez az a lencse ami a "levegőben lóg", négy (?) acél (?) drót tartja és kis tekercsek tudják elmozdítani a nyugalmi helyzetéhez képest épp a fenti mágnesecskék miatt), és az első képen viszonyítási alapként egy névlegesen 3mm-es műszerészcsavarhúzó feje. A harmadik képen ugyanez milliméterskála felett. Az alátét alakú mágnesen egy cérna van átfűzve. Elsősorban a lencsemozgató mágnesek érdekelnek, de nyilván a kerek mágnesek ellen sincs kifogásom. Ilyenek kellenének nekem, ha valaki nem tud velük mit kezdeni, nekem jól jönnének. Bár jelen mágnesecskék 5x5mm-esnek tűnnek, azt hozzá kell tennem, hogy láttam már szemre más alakúakat/méretűeket is optikai meghajtókban, szóval más méretűek is érdekelnek, csak illusztrációképp jelzem hogy kb mire kell gondolni. Mivel az esetek többségében ezek továbbítása csak postai úton lenne lehetséges, priviben meg tudjuk beszélni hogy ezt hogyan rendezzük. A felajánlásokat előre is köszönöm.
Attól még, hogy ezek a mágnesek picikék, még nem szükségszerű hogy a róluk készült képekenek is aprónak kell lenniük.
![]() Amúgy mit csinálsz ilyen kicsi mágnesekkel?
Az hagyján hogy kicsi, én csak sziluetteket látok.
az úgy volt, hogy a képek szép nagyok voltak, de pixelesek, szóval a pixelesség csökkentése érdekében lekicsinyítettem a képet, meg a felesleges üres hátteret kivágtam. Egyébként házi társasjáték aljába lesz mágnes belőle
Nekem van egy rakás kis mágnesem dvd olvasókból, bár most biztosan nem találnám meg.
De ha párszáz forintod van rá, találsz a dealextreme-n és ebayon egyformákat. Bővebben: Link
Hello
Láttam Collector hogy te már építettél 2007-ben működő lézert. Annak a kapcsolási rajzát megtudod adni vagy tudsz javasolni egy egyszerü és működő leírást?
Szupepe áramgenerátor. Vagy bármely másik, tranziensek nélkül.
LM317-es IC-n alapuló áramgenerátor is jó szerintem...
Szia
És ehez valami kapcsolási rajz vagy valami?? Ha tudto légszi segítsetek
A google vagy a link?
A topik meg lassan lezárásra érik, mert már 1 éve ismétlődik mindig ugyan az a néhány kérdés, helyette valami 'vörös és infra lézer' topikot lehetne csinálni.
Ez az animált megkeresem helyetted tetszett meg
Sziasztok!
Én is google-vel találtam (kapcsolóüzemű áramgenerátor keresőszó) ezt az oldalt: Bővebben: Link, lassan-lassan de csak megjönnek már az alkatrészek, és akkor össze is rakom ![]() Ha pedig valaki angolul keres (switched mode current source), akkor pl a MAX1640 dedikáltan áramgenerátor chipet találja.
Ebben a témában 2000-szer fent van sok féle áramgenerátor kapcs. rajza az pici kis "K" betű az a keresés és még a képeket is ki lehet listázni külön (amik általába kapcs. rajzok) na most hogy tisztáztuk hogy miket lehet még megtenni egy fúrumba jó építgetést... (meg ne legyél rest egy témát végig olvasni az elejéről én már sokszor megtettem kifizetődőbb jó tanács
)
Sziasztok! No megvan minden (lesznek képek a héten), annyit szeretnék még tudni, hogy hány milliamperig szabad felhúzni a diódát? 57 milliampert még túlélte...
16x dióda 200mA. A nagyobbaknak valamivel több áramot lehet adni.
No hát akkor jöjjenek a képek (és videók is vannak): #809673, a lézer részről nincsenek képek, gondolom mindenki el tudja képzelni a piros pöttyöt a falon
![]() Igazából a negyedik dióda élte túl a beültetés kálváriáját, az elsőt kibontottam a hűtőtönkből, megforrasztottam, onnantól csak nagyon halványan volt hajlandó világítani (vagy lehet a 40 mA volt sok neki hűtés nélkül?), a köv. kettő forrasztás után már világítani sem világított, úgyhogy a negyediknél, aminek a lábai eléggé hosszúak voltak annak ellenére hogy a tövénél volt flexinyákhoz forrasztva, úgy döntöttem le sem forrasztom a flexinyákot, illetve a forrasztást is még a hűtőtönk levétele előtt csináltam, szépen világított is... egész addig míg be nem tettem a tubusba... de itt először áramerősséget továbbra is tudtam mérni, no hát mértem egy ellenállást, ami polaritástól függetlenül nulla volt, gondoltam kivágok egy tekintélyes méretű darabot a flexinyákból tapétavágókéssel, hátha csak az zárja rövidre az áramkört a dióda előtt, attól meg megjavult ![]() Az előzőeknél... hát vagy hasonló banánhéjakon csúsztam el, vagy megsütöttem őket. Úgyhogy van pár vagy rossz vagy rossz vörös diódám ami ingyen elvihető, illetve néhány nem tesztelt infravörös diódám (még hűtőtönkben) amit szintén szívesen odaadok bárkinek aki kéri. 150 mA környékén a piros pont is bántóan erőssé vált. Egyszer majd megnézem ködben vagy füstben.
Ugye, milyen kis öngyik tudnak lenni a lézerdiódák?
Egyébként gratula.
Hát köszi
nem erre számítottam az tény, magát a diódát is kb. kétszer ekkorának feltételeztem... de akkor ezek szerint megszokott hogy egy-két dióda nem éli túl?
Ha felkészületlenül fog neki az ember lézerdiódákkal foglalkozni, akkor igen.
De ne aggódj, én sokkal több, és drágább diódát kinyírtam régen.
remélem tud valaki segíteni
a képek magukért beszélnek info: PHILIPS CD LASER Google képkeresése erre: cdm12.4/05 A diódáról szeretném megtudni, hogy hogyan kell beüzemelni. (hova kell a szuflát kötni? áramgenerátorom van) köszi mindenkinek
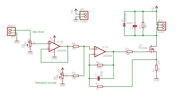
Sziasztok. Az alábbi kapcsolást lehet müködtetni telefon akkuról? A kapcsolásban lévő FET-et lehet helyettesiteni egy 2sk2996-al?
Még lenne egy kérdésem (bocsánat csak már későn jutott eszembe és egy új kérdésként teszem fel). Hogyan lehet beazonositani, hogy melyik a piros lézer a fejegységben?
|
Bejelentkezés
Hirdetés |








)










