Fórum témák

» Több friss téma
Fórum » PIC égető kapcsolás. Szerintetek működni fog?
 
Témaindító: (Felhasználó 449), idő: Jan 18, 2006
Témakörök:
Lapozás: OK   12 / 21
(#) szilva válasza sucuka hozzászólására (») Szept 16, 2010 /
 
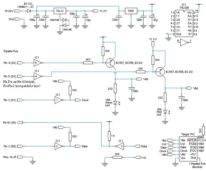
A 7406 ehet simán 30mA-t, az nem hibás működés, mindössze egy "százéves" konstrukció, amikor ez még normális volt.Ezért is lenne jobb az LS06 oda, esetleg ha az jobban van kéznél, akkor a 78L05-öt kicserélheted TO220-as tokozásúra és tehetsz rá egy hűtőzászlót. Potyo kérdése mellé én még megkérdezném a 7406 8-as lábának szintjeit is a Vdd be- illetve kikapcsolt állapotában (mivel ez a kapu gyakorlatilag a Vpp-t kapcsoló kapuval azonos áramköri elrendezésben működik). Emellé még érdemes esetleg felírni a két kapu bemeneti jelszintjeit is.
(#) sucuka válasza szilva hozzászólására (») Szept 16, 2010 /
 
Bocs, hogy csak ennyit tudtam felírni, emlékezetből írtam ezeket, ha este hazaérek, mindent átnézek, és felvázolom újra.

Köszi!
(#) sucuka válasza sucuka hozzászólására (») Szept 16, 2010 /
 
Nos, az áramkör kapott egy 74LS06-ot, ezáltal már elviselhető hőfokon van a 78L05, de a 10-es lábán a feszültség a szinteknek megfelelő: 5 V illetve 0 V.
A 8. lábé pedig (VPP-t kapcsoló tranzisztorhoz) 12, 45 V zárt állapotban, és 0,05 V nyitottban.

E két kapu bemenő szintjei:
VDD-hez tartozó kapu: 3,3 V illetve 0 V
VPP-hez tartozó: 3,3 V illetve 0 V

Ennek ellenére a +5 V-ot kapcsoló tranzisztor nyitott állapotban nem engedi át mind az 5 V-ot.
(#) potyo válasza sucuka hozzászólására (») Szept 16, 2010 /
 
Nézd meg, hogy mi terheli annyira azt a tranzisztort. Vagy esetleg véletlenül fordítva van betéve (összecserélve a kollektor-emitter)? Mintha lett volna valami ilyesmi hiba az eagle valamelyik libraryjában, hogy meg volt cserélve a C-E láb.
(#) sucuka válasza sucuka hozzászólására (») Szept 16, 2010 /
 
CMég annyit írnék a dologhoz, hogy a VPP-t kapcsoló tranzisztor zárt állapota sem teljesen zárt, mert amikor a hozzá tartozó kapu kimenetén magas szint van, akkor is - halványan ugyan - de világít a VPP-Led
Ebben az állapotban tehát a tranzisztor emitterén van 13,2 V, míg a kollektorán 2,67 V, bázisán pedig 12,46 V.

A feszültségek alapján jogos, hogy nincs teljesen zárva, de számomra akkor sem tisztázott, hogy a próbapanelen miért működött kifogástalanul.

Csatoltam a nyáktervet is, hogy a kapcsolási rajzzal összevethető legyen.

board.jpg
    
(#) potyo válasza sucuka hozzászólására (») Szept 16, 2010 /
 
Mi mérhető az IC 8-as és 9-es lábain?
(#) sucuka válasza potyo hozzászólására (») Szept 16, 2010 /
 
Nálad a pont potyo mester!

Tényleg fordítva van a library-ban! Ez az infó aranyat ér!
Kimértem, , és bizony az Eagle rajzolja hibásan.
(#) sucuka válasza sucuka hozzászólására (») Szept 18, 2010 /
 
Közben kutakodtam egy kicsit, és nem hibás az EAGLE library, hanem van benne a TO-92-ből olyan kiosztás, hogy EBC, meg CBE, és ezek közül csak az egyik volt hozzárendelve a BC557 szimbólumához.
Csinálok egy feedback-et a Cadsoft-nak, hogy javaslom mindkettőt hozzárendelni.
Azért köszi a segítséget mindenkitől.
(#) rozsa hozzászólása Okt 7, 2010 /
 
Most kezdtem PIC-kel foglalkozni, és rengeteg rajzot találtam neten. Végül úgy döntöttem, hogy Oshon féle égetővel próbálkozom. Több helyen is olvastam, hogy kezdőknek tanulni jó a PIC16F84, igy ez tökéletesnek bizonyult.
Ajánlani tudom Oshon PIC égetőjét, nekem bevált. Megépítettem, igaz kicsit átalakitottam, így már tökéletesen működik, 16F876 és 16F84A-t tudom vele programozni(eddig ezeket próbáltam), watt által irt WPB_F18_F16_v1.19b programmal.
A diódánál és a tranzisztornál az általam kipróbáltak vannak felsorolva, de nemcsak ezekkel működik, szerintem. A kapcsolási rajzot és a programhoz a linket csatolom. Jó kisérletezést, tanulást.watt_prg

pic_sajat.png
    
(#) Jáger László válasza berkesandor hozzászólására (») Okt 7, 2010 /
 
Helló! Én a Conradban kapható Velleman PIC égetőt építettem meg (a leírásában szerepel a kapcsolási rajza).
A program pedig ingyen letölthető. Nagyon profi, és olcsón összerakható.
(#) hapro válasza Jáger László hozzászólására (») Okt 7, 2010 /
 
Ezeket meg is oszthatnád velünk. Kapcsolási rajz, nyák rajz, és mondjuk egy kis leírás, a mit hogyan-ról...
(#) rozsa válasza Jáger László hozzászólására (») Okt 8, 2010 /
 
Én kerestem a Conrad honlapján, de nem találtam ezt a pic égetőt. Nincs benne a katalógusban! Lehet rossz helyen néztem?
(#) Jáger László válasza rozsa hozzászólására (») Okt 9, 2010 /
 
Üdv mindenki. Nos így jár aki nem fogalmaz pontosan. A Conrad oldalán mint PIC Programozó szerepel. A pontos tipus : Velleman VM134. A Velleman oldalán:Bővebben: Link az egyik leírásban szerepel a kapcsolási rajz. Ha tényleg érdekel valakit a NYÁK mellékelem, elég rosszul sikerült, és nagy is (meglévő dobozhoz készítettem) +első tervezésem a DIP Trace -el. Lehet finomítani. A lényeg: ez MAX232 eredeti (talán Maxim), VIGYÁZAT MERT LEHET MÁS LÁBKISZTÁSÚ IS!
(#) Jáger László válasza Jáger László hozzászólására (») Okt 9, 2010 /
 
Még valami a táp:12V AC!!! Az eredetin nem így van a táp kialakítva!
(#) torokb hozzászólása Okt 9, 2010 /
 
Szervusztok!

Win98 alól kéne PICet programoznom, a PICkit2-t azonban nem sikerült működésre bírnom. Emellett a gépen az USBport sem teljesen oké.
Szóval egy lehetőleg a soros portra csatlakozó programozó kapcsolásra lenne szükségem, amivel a dsPIC33 sorozat is égethető (Vdd = 3,3V). Ha valaki ismer ilyet, szóljon.

Köszönöm.
(#) Spy32 hozzászólása Okt 11, 2010 /
 
Sziasztok!
Elészítettem egy art2003 programozót a neten megtalálható kapcsolási rajza alapján. Kipróbálni még nem tudtam mivel nincs hozzá kábelem. Akad egy régi nyomtató kábel amit esetleg át lehetne alakítani hozzá. Elviekben egy d25 -ös csatlakozóval ellátott apa-apa kábel kell hozzá. A nyomtató kábelnek ugye az egyik vége ilyen. Van 1 szintén apa kiszerelésű csatim amit elgondolásom szerint be lehetne rakni a kábel másik végére csak a kapcsolásokkal nem vagyok tisztában. Van valakinek 5lete esetleg tapasztalata egy ilyen kábel átalakításában?Fontos lenne a segítség mivel neten nem találtam kapcsolást hozzá és nem szeretném kisütni a majd 2e ft-os picemet.
(#) rozsa válasza Jáger László hozzászólására (») Okt 11, 2010 /
 
Nem a pontatlan leírás miatt írtam, hanem, hogy a Conrad oldalon nem található ilyen. Kereséskor beirtam a "Velleman VM134" és a pic programozóra is rákerestem, de nem találtam.
(#) potyo válasza Spy32 hozzászólására (») Okt 11, 2010 /
 
Ez lenne az?
(#) Spy32 válasza potyo hozzászólására (») Okt 11, 2010 /
 
Szia!
Igen, ő lenne az. Csak melózom és telefonról nem tudtam belinkelni.
(#) potyo válasza Spy32 hozzászólására (») Okt 11, 2010 /
 
És ezzel akarsz fejleszteni? Vagy csak egyszeri égetésre kell?
(#) Spy32 válasza potyo hozzászólására (») Okt 11, 2010 /
 
Lényegében csak egyszeri használatra kell. Ez tűnt a legyorsabban és legegyszerűbben elkészíthetőnek egy prototípus panelre. Persze szerintem ha jobban beletanulok fogok csinálni egy jobbat de a konkrét feladatra ez most bőven elegendő lenne.
(#) Jáger László válasza rozsa hozzászólására (») Okt 11, 2010 /
 
Helló! Itt:Bővebben: Link
(#) rozsa válasza Jáger László hozzászólására (») Okt 14, 2010 /
 
Köszönöm a linket. Nem értem miért nem hozta fel conrad weblapon a kereső...
Kicsit drága, olcsóbb volt megépíteni, igaz ez már készre szerelve szállitják, nincs vele gond.
(#) Spy32 hozzászólása Okt 14, 2010 /
 
Sziasztok!
Most ott tartok az art2003 égetővel hogy kész van. Viszont nem működik. 2 problémára gyanakodtam. Az első a táp ellátás. Ezt megoldottam úgy hogy az usb-röl szedtem 5 voltot és a földet. Más is alkalmazta sikeresen ezt a megoldást ezért én is megcsináltam, hátha. Így ez már nem lehet gond.
A probléma oka az hogy nincs megfelelő kábelem a nyomtató portra. A séma szerint az art2003-ra jól van felrakva minden. Viszont nem tudom hogy kábel nélkül hová kössem be ezeket. Van 2 db d25 apa csatim és rengeteg utp kábelem amiből meg lehetne építeni. A kérdés az hogy mit hova kössek, tehát melyik kábel hová megy? Valaki tud segíteni? A google segítségével találtam ugyan egy kapcsolást de pont nem volt jó mert azok a lábak amik be vannak kötve a programozáshoz, pont nem kaptak semmit.
(#) Spy32 hozzászólása Okt 14, 2010 /
 
Azt hiszem meg van a gubanc oka. Alapvetően a séma egy d25 anya csatit jelöl meg. Igen ám de oda egy apa csati kell és úgy kell bekötni hogy a kivezetések az apa csatin megfeleljenek az anya csati kiosztásának. Vagy tévedek?
(#) potyo válasza Spy32 hozzászólására (») Okt 14, 2010 /
 
Lehet, hogy így van. Ha viszont van kéznél D25 csatlakozód, akkor azon meg vannak számozva a kivezetések, és annak megfelelően kell a vezetékeket bekötni.
(#) Spy32 válasza potyo hozzászólására (») Okt 15, 2010 /
 
Volt kéznél d25 csatim és az alapján kötöttem be az áramkört. Így már tökéletesen működik. Be is égettem a hexemet. Minden kezdőnek csak ajánlani tudom ezt az eszközt mivel lényegében csak egy elkó 47-100uf és egy 220 ohm 0.25 wattos ellenállás kell hozzá a tápellátás módosítása után(usb kábel)!
(#) Coupe29 hozzászólása Nov 15, 2010 /
 
Sziasztok!

Ha valaki tudna segíteni egy olyan PIC égető kapcs. rajzaban ami soros vagy usb portra van elkészítve és nem tartalmaz már programozott PIC-et akkor kérem segítsen!
Előre is köszönöm!
(#) Kastler válasza Coupe29 hozzászólására (») Nov 15, 2010 /
 
Szia :google:
Bővebben: Link
(#) Jáger László válasza Coupe29 hozzászólására (») Nov 15, 2010 /
 
Vagy egy másik: Bővebben: Link
Következő: »»   12 / 21
Bejelentkezés

Belépés

Hirdetés
XDT.hu
Az oldalon sütiket használunk a helyes működéshez. Bővebb információt az adatvédelmi szabályzatban olvashatsz. Megértettem