Fórum témák
» Több friss téma |
Fórum » NYÁK terv ellenőrzése
Ott van az elvileg,csak a nyilacskára kell kattintani.
Tényleg! Kösz! Azt nem is vettem észre... :hide:
S összevetve az elvi rajzot és a nyáktervet, én nem találtam hibát a kapcsolásban.
Köszi _JANI_!
Figyelem még a topicot,hátha más is megtekinti még a művemet.Holnap véglegesítem a rajzot,rákerül még a táp és minden egyéb apróbb módosítás.Aztán,ha kell valakinek,szívesen közzéteszem a munkafájlt a megfelelő topicban.
Ok rendben. Remélem az árakör élesztésnél sem lesz gond.
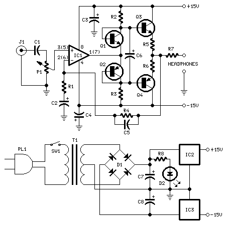
Én is remélem,bár még odébb lesz az építés.Annyi kérdésem lenne még..Nem élesztettem még egyetlen egy fülhallgató erősítőt sem.Jack aljzatot fogok használni,ami kapcsolósnak tűnik,tehát elvileg mikor kihúzom a bemeneti jack dugómat,akkor zár egy jobb és egy bal kontaktust.Ezt mire szokták használni?Ha van gyakorlati haszna,akkor érdemes lenne kihasználni.
Rájöttem.A kapcsoló részét nem fogom használni,ez csak egy füles erősítő lesz szimplán.
A djack aljban lévő kapcsoló (jellemzően bontó) kontakt pontokkal lehet a beépített hangszórókat leválasztani, hogy amikor a fülest bele van dugva akkor a készülék elnémuljon. De ha bemenetnél van használva, akkor a bemeneti érzékeny pontot lehet vele söntölni ( testre kapcsolni ), és így elnémítani az erősítőt.
Jelen esetben a test a GND lesz?
Igen. :yes:
Jelen állapot,operáció előtt..
![]() Nem tudom,hogy a táp amit rajzoltam,jó lesz-e,elég egyszerűnek tűnik,a kinézete még nem végleges.Az előző link már nem jó,íme az új linkem:Bővebben: Link Megpróbálom a kettőt összeoperálni,nem lesz egyszerű..
A nyilacskára kattintva,a legvégén lehet látni a jelenlegi állapotot,ebben már szerintem lesz hiba,vagy kifogásolni való..
Ha a kapcsolást és a nyáktervet feltennéd ide is akkor nem csak egy privát beszélgetős témává alakulna ez a téma, értelmét vesztett linkekkel... Lehet mást is érdekelne a kacsolás. Talán még úgy is, hogy az alkatrészek értékei az elvi rajzon nem szerepeltek.
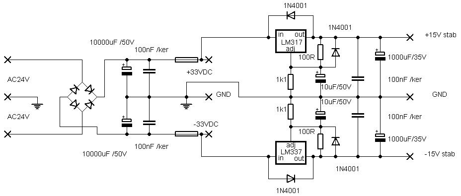
Na de a lényeg. A tápegységet igen csak túlméretezted szerintem. Nekem nagyon soknak tűnik a tápegység bemenetére és kimenetére tett 10,000.µF és 1000uF. Az LM317 és LM337 az 1/3-dával is megelégedne. Azaz elég lenne 1,000.-2,200.µF a graetz-híd után puffernek és 1.-100.µF a kimenetre. Én 10.µF-nál nem tennék nagyobbat a tápegység kimenetének hidegítésére. De ez más kérdés. S az LM317-337 adatlapja is megelégszik 1µF-dal is. Az elvi rajzon szerintem csak 7815 és 7915-ös lehet... Amúgy
Azért nem töltöttem fel nyáktervet,mert még nem végleges és nem szeretnék 3-4 óránként újabb verziót feltölteni,mert csak foglalná a tárhelyet az oldalon.Az elvi rajzokat viszont szívesen felteszem.A tápot a neten találtam,NEM ehhez a kapcsoláshoz méretezték,amikor keresgéltem,akkor az volt a szempont,hogy tudjon +-15V-ot és lehetőleg lm337/317 párossal legyen megoldva.Persze a kész nyáktervet is közzé fogom tenni.
Tyű,tényleg,elfelejtettem,hogy az erősítő elvi rajzán nem voltak elemértékek..Gyorsan pótolom: P1 - 22K Log.Potentiometer (Dual-gang for stereo) R1 - 560R 1/4W Resistor R2,R3 - 10K 1/4W Resistors R4 - 12K 1/4W Resistor R5,R6 - 2R2 1/4W Resistor R7 - 22R 1/2W Resistor C1 - 1ľF 63V Polyester Capacitor C2,C3,C4 - 100ľF 25V Electrolytic Capacitors C5 - 22pF 63V Polystyrene or Ceramic Capacitor C6 - 22ľF 25V Electrolytic Capacitor IC1 - LM833 or NE5532 Low noise Dual Op-amp Q1,Q3 - BC337 45V 800mA NPN Transistors Q2,Q4 - BC327 45V 800mA PNP Transistors J1 - RCA audio input socket
Reggel felteszem a táp elvi rajzát is,jelenleg nem találom
Nos íme,ezt a tápot vettem alapul,azt tényleg figyelmen kívül hagytam,hogy ez egy olyan kapcsoláshoz lett tervezve,aminek egyrészt kell +-33V,és adatlapot sem vizsgáltam..
Köszönöm.
( Persze a működő linkek előnyt élveznek... )Ez a tápegység egy nagyteljesítményű erősítőnek állít elő +-15V-os tápfeszültséget. Ezért is van a diódahíd után az a két nagyértékű puffer. S gondolom jelentős áram impulzusok mehetnek a segéd tápegységen is, hogy 1000µF van a kimenetén. Csak optimalizálni kell az alkatrészeket a füles erősítőjéhez. Jó megoldás lehet ha először az erősítőt készíted el és a tápegységet csak deszkamodellel állítod össze. Így megmérhetők az erősítő paraméterei és a tápegységet is hozzá lehet igazítani. Puffernek 2200µF és a tápegység kimenetére 1uF, mivel az erősítő maga is tartalmaz ( C3. C4. ) tápfeszültség hidegítést. ( Az erősítő és tápegység vezetékkel történő összekötésétől meg nem kell félni! Nem fogja befolyásolni az erősítő paraméterét ha megfelelően van kivitelezve... Bizonyos esetekben meg célszerű külön elkészíteni a tápegységet. )
Szia!
Igen,sajnos az egyik dilemmám az pont az,hogy egy panelen legyen-e minden,vagy esetleg megbontva.Az lenne a számomra a legjobb és nem sajnálom belefektetni az energiát,ha egy panelen lenne minden.Nem tartok a madzagolástól,igazából lehet sokkal egyszerűbb lenne,meg jobb is,de belül valami mégis azt mondja,hogy inkább kezdjek neki 1000x,csak legyen egy panelen. Pár órás munkával egy átkötést sikerült kiiktatnom és a tápot is módosítottam,ráadásul máshova is került,de félek,hogy így gyártottam egy zajgépet. A jelen állapot:Bővebben: Link
Szerencsés választás volt hogy a kimenet felől a "nagyáramú" oldalra tetted a tápegységet. Elvileg így nem lenne szabad zajt összeszedni és a csillagpontosítás is elég jól meg van oldva. Ez a "vázlat" már megérdemelné hogy ide is felkerüljön... :yes:
Jó volt olvasni ezt a hsz-t
![]() Még pepecselek vele picit,minden elemértéket felírok a rajzra,hogy legyen minden egy helyen.Pár alkatrészen még igazítok pár millimétert,aztán az egészet átfésülöm,hogy nincs-e hiba.Este már fent lesz a végleges.A jack aljzat makrója nem a legpontosabb(illeni fog a lukakba az aljzat,csak nem csont nélkül..),ha esetleg valakinek van egy ilyen makrója,az boldoggá tenne vele,ha feltenné ide,vagy a megfelelő topicba.
Sprint-Layout -tal dolgozol?
Igen,layout 5.0 verzió.Kezd összeállni a dolog,felírtam az elemértékeket is(B2 réteg),javítani valót is találtam.Pár dolog azért még bizonytalan,már picit fáradt vagyok végiggondolni,hogy a poti jobbra tekerésénél nő-e hangerő..meg az sem megy most fejből,hogy a 100µF kondi lába között mekkora a távolság..Lassan azért befejezem.
Na,a jelen fázist felteszem ide,bár még mindig nem nevezném véglegesnek.
Azért így mégis könnyebb áttekinteni,esetleg hibát találni.Csoport zárást bekapcsoltam,ha valaki szerkeszteni szeretné,vagy a hibát bejelölni ,akkor azt kapcsolja ki.Katt a rajzra bal e.,jobb e.klikk és csop.bontás.Jó,most nézem,hogy a 10µF kondik lábtávja sem annyi,amennyi per pill...affene
Így viszont még zsugorodni fog a táp a végleges tervben...
Bár csak futólag néztem át a kapcsolást de szerintem jó lesz. :yes:
Nyugodt vagyok és kiegyensúlyozott.
Írok majd egy hsz-t a sprint layoutos topicba is.A táp még picit zsugorodni fog,ezt írtam is,de valahogy köddé vált a hozzászólásom.A mai nap fel fog kerülni a végleges terv,több fülhallgatós topic is van,majd megírom,hogy melyikbe töltöttem fel.Amiről viszont eddig mélyen hallgattam:az a fülesem.Csak 26ohmos,ha jól emlékszem,bár már rég volt,amikor rámértem..Nem tudom,hogy hogy fognak kijönni egymással.Már egyébként be van tervezve az új füles beszerzése,tehát elvileg csak tesztelésre használnám a 26ohmost.
Remélem hamarosan a Ki, mit épített? (Bővebben: Link) témában is láthatjuk a kész kapcsolást. Ha lehet még nézz be néha! Hátha lesz még segítőkész hozzászólás a nyáktervhez. A kész kapcsolást meg tényleg valamelyik fülhallgatós témában kellene majd "kibeszélni". Sok sikert a kapcsoláshoz.
![]() Ha kérdésed lenne, akkor nyugodtan !
Hali. Ha gondolod segíthetek a nyákterv elkészítésében.
Szia!
Természetesen segíthetsz,ha van kedved! Nyáktervet már csináltam,szeretném azt használni,mint kiindulási alap.Bármilyen ötleted van,nyugodtan írd le,a kritikának örülnék a legjobban.A jelenlegi állapotot a linkre kattintva megnézheted,Bővebben: Link a kapcsolási rajzokat (erősítő+táp) feltöltöttem ide.
Nem rossz de szerintem még kisebbre is meg lehetne oldani. Látom Sprint Layouttal dolgozol amiben én nem nagyon szokok megbízni. Ha gondolod akkor készíthetek egy tervet Eagle-ben és esetleg megnézheted hogy milyen lett. Az alkatrészek típusait megtaláltam az előző oldalon. Ha a kapcsoláson nincsen semmi módosítás akkor nincs probléma frissebb verziót meg nem találtam akapcsirajzról. Holnap elkészítem a nyákrajzot és felteszek róla egy képet.
Addigis minden jót.
Okés! Ha nagyon bejön a rajzod,akkor lehet áttérek eagle-re
! Kíváncsian várom a fejleményeket..Neked is minden jót! |
Bejelentkezés
Hirdetés |






( Persze a működő linkek előnyt élveznek... 




