Fórum témák
» Több friss téma |
Fórum » ATX-táp problémák, meghibásodás
Azért ennyire nem szokott durva lenni a helyzet. Amiben én 7805-tel találkoztam, ott emlékeim szerint tizenpár volt állt elő a segédtáp egyik szekunderén, amit a 7805 kapott meg, és huszonpár volt a másik szekunderen, ahonnan a vezérlés kapta a tápfeszültséget. Igaz, hogy ez sem túl egészséges, mert az 1A-es 7805-ön 8-10W hőt elfűtenek, de azért annyira talán nem vészes. Egy hőfokszabályozó elektronikát illene elvinnie egy ilyennek is. Persze érdemes lenne a konkrét tápegységben megmérni a 7805 bemenetén lévő feszültséget, mielőtt belevág az ember, és jó lenne tisztázni a hőfokszabályozó áramigényét is.
Ha a rajzot jobban megnézzük, akkor kiderül, hogy annyira vészesen nincs elbillenve az arány. Az 5V-os ág (5-2.5)/5.6=0.446 [mA], a 12V-os ág (12-2.5)/27=0.352 [mA] árammal szerepel a visszacsatolásban. Ez a 27%-os eltérés, ennyivel agresszívebben hat az 5V-ra a visszacsatolás, mint a 12V-ra. A pontos feszültségeltérés-értékeket ki kellene számolni, amiket ez a visszacsatoló lánc eredményez, de én azt gondolom, hogy alapvetően nem rossz az a hálózat.
ATX szabvány szerint 1A, de nincs ráírva semmi arra a dobozra?
7805 esetén nem azért fél A, mert 7805, az elbír másfelet is. A harmadik trafó sem biztos, ha a vezérlés primer oldali, akkor ott nincs trafó a bordák között..
Melyik rajzot? Én általánosságban beszéltem mai tápokról és jellemző terhelési viszonyokról.
Hali!
Ezt kell neki elbírni, plusz 3-4 relét! Az lenne a jó ha működne, mert akkor nem kéne a tápnak nemkéne nonsztop mennni, csak ha kell!
Üdv!
Kicsit elhúzódott a dolog, szétkaptam a cuccot. Előzmény: Bővebben: Link Az készenléti 5V helyén lévő szerény 0.45V detektálása után szétkaptam a szerkezetet és rámértem a bemeneti pufferekre és az egyiken mért 156V-ot látva megörültem hogy ez is hibás lehet cserélni. De jobban megnézve az oldalukon 250V-os tűréshatár mutatkozik szóval gondoltam akkor sorba lehetnek, ami a kapcsolási rajzon szépen mutatkozik is. Jelenleg itt tartok a mérésekben. Egy két támpontot ha kaphatnék, hogy merre tovább? Köszönettel
Akkor sorjában.
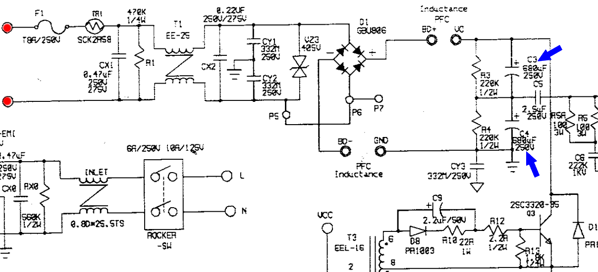
A készenlét szekunder oldalán, kiviteltől függően a kondik tövében, vagy a potméter előtt van egy zener dióda. Mérj csak rá a készenlétre ellenállásmérővel, zárlatban lesz. Ennek oka a primer oldalon egy 22-47µF-os kondi, a primer készenléti kapcsolóeszköz körül-Ez a segédtáp puffere, ahonnét a primer kör kvázi referenciája is származik, ha a puffer szárad, a ref csökken, a primer kör megszalad kissé. Ez is cserés. Ettől az aktív PFC paneljén szintén elmelegszik egy zener, és vele egy soros ellenállás (az UCC3810 tápja is a segédtáp egy 7812-n keresztül). Szekunder oldali pufikat is cseréled, meg a főkörben, a 12V-os ág puffere rendre el fog térni a többitől, minőségben is, azt is érdemes cserélni. Ennyi. Ritkán eldurrog a PFC, vagy a 7812, ha ez a helyzet, szedd ki, nem érdemes javítani. Még ritkábban a primer kapcsoló repül, ha van 0,45V, akkor az akar még működni. De ne járasd így.
Nagyon köszönöm!
Holnap nekilátok. ![]() szerk: Szóval a képeken pirossal jelölt alkatrészek cseréje esedékes? És a kék okozta a zener halálát?
Igen, pontosan. Az SG6105 előtti két kisebb elkó (C43, 44) az maradhat.
Helló.
Kicsit OFF, de nézzétek el. Mivel rajzolod azokat a szép nyilakat, és feliratokat a képre?
Az egyszerű megoldások híve vagyok és az ingyenes magyarosított PhotoFiltre alkalmazást használom. Ha kell egy pár soros gyorstalpaló a mikéntről akkor privátban tovább.
A pfc-nél a 7812-es bemeneti pontján kb. 7V-ot mérek, de nagyobb gond az ott lévő zener beszerzése. Ez jó lesz oda: 1N5361 (27V/5W) ?
A csere alkatrészek keresgélése és a panel nézegetése közben még ráakadtam az R25-ös ellenállásra aminek a lába megpirította a mellette lévő trafó sárga szalagjának a szélét egy kis csíkban (gondolom melegszik eléggé) Ez még lehet probléma, vagy normális jelenség hogy egy 2W-os ellenállás így melegszik?
Paint, újabban Irfanview, mert lett rajz eszköztára és duplakattra úgyis benne nyílik meg, és tud nyilat rajzolni is.
Ha még 7V van, az kevés, üzemel a készenlét, de valaki még beteg. A zenerből nem kell 5W-os! Ennek itt nem állandó stabilizálás wa szerepe, hanem a 7812 védelme (35V max bemenet), ezt vágja meg, ha akármi miatt megfut a tápfesz, akkor zárlatba vonul, a soros ellenállás elég és a kör nem üzemel tovább. Tehát elég akkora, amekkora ott volt.
R25 egy snubber tagja, azon meg folyik rendesen áram, értéket azért mérd meg, hogy rendben van-e, meg a kondi esetleg nincs átütve.
Igen igen most már látom, hogy nem kell "ágyúval-verébre"
Találtam egy ZPD27-est ha az jó akkor az kerül be a 7812-es elé, viszont a 6,2-es helyett csak 5,6-osom vagy 6,8-asom lenne itthon. Melyik lenne jobb?
Helló.
Köszönöm. Kipróbálom, ha lesz kérdés írok. Köszönettel.
Siker! Elindult a táp
A 6,2 helyett 6,8V-ot tettem be, de úgynézki ez nemzavarja ![]() Egy apró szépséghiba hogy a -12V-os ágon csak -11,25V van üresjáratban. Már csak ezt kellene orvosolni. Tisztelt moderátor! Mindenképpen szeretném ha kapna pontot a részletes segítségért didyman kolléga.
Gratula! Végülis ki volt az utolsó láncszem? A 6,8V egy picit magas, de elmegy, az extrém dolgokat megfogja azért, aztán ha jó kondit választottál csere gyanánt, többet nem lesz gond itt.
A -11,25V rendben van, a -12V a nagyáramú körök közös tekercséről van véve, így csak akkor tud normál értékre beállni, ha a nagyáramú körökön terhelés van, de az értéke régen nem kritikus amúgy sem az alaplapokon.
Hát az ominózus 22µF-os kondi csak 14µF volt a többi említett cserés alkatrészt meg méregetés nélkül cseréltem. üdv
Az, az. És az ESR-je meg az egekben, Sokan gyártóként sem raknak alacsony ESR kondit, pedig itt is elég magas üzemi frekvencia van, nem is csoda, hogy elhullik rajta. Sima Yageo SEK, meg Luxon GR szokott előfordulni nagyobb márkák tápjaiban is.
Ez engem is érdekel, mert nemsokára hozok mégegy pácienst.
A SEK az standard 105 fokos, a GR meg standard 85-ös. Yageoból van SX, SC is, az való ide, Luxonnál azt hiszem, LZ a neve, Nichicon-nál meg HD, HM. Jamiconból azt nem is tudom, valami duplavés' lesz
, azt hiszem, kék csíkkal jelölik az alacsony impedanciásaikat.
Lomexnél van SC és a didyman által nem is említett még exkluzívabb SY a Yageo-tól
Sziasztok
ATX táp pár órás áramtalanítás után nem indul (eddig jó volt) csak a venti ill. proci venti tesz pár kört utána leáll. Ha a zöld kábelt letestelem akkor indul, utána minden ok. Hol keressem a hibát? Egyáltalán táp hiba ez? köszi, üdv
Nos megoldódott, a készenléti 5V (lila kábel) kondija volt rossz, kb 2,5 V ot adott. Ha valaki ilyen hibába futna, akkor ez az orvosság, bár szerintem ebbe a topicba ez már elhangzott.
))
Azért mindenképpen köszi az infót.
Hello.Van egy 700w-os ATX tápom.Az a hibája hogy nem indítja a gépet.A feszültségek meg vannak de nincs benne áram.A 12V-os részre rákötöttem egy 20W-os izzót és alig pislákolt.A fesz meg visszaesett 5-6V-ra.Mi lehet a hibája?
Szekunder dióda, primer dióda, primer tranzisztorok.
Kb. ebben a sorrendben találgatnék...
De mindne feszültségen ezt csinálja nem csak 12V-on.Akkor inkább primer?
|
Bejelentkezés
Hirdetés |











))





