Fórum témák
» Több friss téma |
Mielőtt kérdezel, a következő két dolgot ellenőrizd!
I. A helyes tápfeszültségek megléte.
II. A kimeneten van-e egyenfeszültség.
Élesztés.
Értem, köszi. Akkor csak még 1-2 kérdés (ha nem vagyok már kötekedő
- Azt a bizonyos 100 ohm-ot, amelyet a diódák után az ajánlás ír az adatlap 9. oldalán, pontosan hová tegyem? - Jól gondolom, hogy ha az IC felől nézzük, akkor a negatív visszacsatolás után (ahová a diódákat amúgy is tenném), de még a 470 ohm-ok elé? Nem fog ez a 100 ohm valami zavart okozni, nem fog miatta borulni valami, valamit nem kell esetleg átméretezni, pl. a 470 ohm-okból 50-50 ohmot elvenni vagy az eletronikus védelmet (a rajzon Elektr. Sicherung) átállítani? Köszi.
Az IC kimenete, és az ellenállások elé kell rakni a 100 ohm-ot. Nem fog bezavarni, mert a védelem osztói az emitterhez képest osztanak.
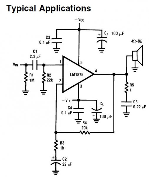
Üdv. Az lm1875-el épített erősítőm Kapcsolás búg. Nyitott bemenettel nagyon, zárttal halkan, de így is zavaró. A kapcsolást légszerelve építettem meg. Lehet, hogy a testponttal van a baj, de mi?
Lerajzoltam nagyjából pontosan a kapcsolást, fizikailag is körülbelül így helyezkednek el egymáshoz képest az alkatrészek. Szerintetek mi lehet a baj?
Végső elkeseredésében ilyenkor a panelról vissza szokta rajzolni az ember, hogy milyen kapcsolási környezetben is van az a szerencsétlen D2030A. Lehet, hogy abból kiderül valami, ami okozhat a cserekor meglepetést. Pl. elképzelhető, hogy a tápfeszekre lehetne az IC mellé rakni kerámia hidegítést, vagy esetleg a kimeneten lévő Boucherot-tagot módosítani, mert ha jól láttam az adatlapokat, a 2030 és a 2050 kimenetén más-más értékekkel felépített tagok vannak. Akár ilyen apróságok is megkeseríthetik az életét a szervizesnek.
Itt körülbelül 5 elágazása van a földelésnek. MINDEN egy pontba csatlakozzon.
Most cseréltem őket TDA2030-ra de ő meg lehet kevés lesz neki. és igen csak melegszik a bordán rá raktam most egy 12 cm-s ventit hogy hűtse. De mutattam elektronika tanárnak szakembereknek senki nem látott még ilyet meg nem hallott ilyen hangot.
Ha kialakul nagyfrekis gerjedés, az olyan dolgokat tud produkálni, amikről nem is álmodik az ember. Pl. ilyen táptól-tápig kopogást alacsonyabb frekvencián és hasonló nyalánkságokat. A nagyfrekis gerjedést meg szkóp nélkül elég nehéz észrevenni, megtalálni a forrását. Én leginkább ilyesmire gondolok a korábban leírtak alapján. Sőt, az irreális melegedés is erre utalhat.
Jelen esetben teljesen mindegy az IC maximális teljesítménye. Azt úgyis a tápfeszültség nagysága és a tápegység terhelhetősége határozza meg. Extrém esetben akár egy 300W-os végfokot is el kell tudni indítani a 35VA-es Puskás-trafóról, ha az a nyugalmi áramot/feszültséget tudja szolgáltatni. A 35VA-es meg tuti, hogy ezt tudja az 5-6 db TDA esetén is. Maximum nagy kivezérléskor "összeesik" a tápfesz és nem lesz meg az a teljesítménye a kimeneteken, ami rendes trafóval meglenne. De attól még kivezérlés nélkül, vagy normál, kis kivezérlésnél hibátlanul működnie kellene a végfokoknak ezzel a tápegységgel is.
Hát igen ez a trafó egy nem mai darab
. Annyi hogy ugye van egy nyitó árama az ic nek is nem e az a baja mire oda eljutna nincs meg akkora hogy a 2 ic-t tudja kezelni normálisan ami hídba van kötve.
Azt írták néhányan amikor még anno elkezdtem építeni, hogy a jelföldet ne a csillagpontba vigyem, ezért nyújtottam ki egy kicsit a csillagpontból egy darabot, hogy oda kössem be.
Amúgy most újraépítettem mindent, úgy, hogy minden 1 pontba megy tényleg, és így is borzalmasan búg.
Mekkora értékű puffer kondenzátorok vannak a diódahíd után? Tegyél legalább 4700 mikroF-ot. Nem árt vele párhuzamosan egy egy 100 nF is.
Szimetrikus táp
Ennek az IC-nek szimmetrikus táp kell. Minimum +/-16V
Igaz működik aszimmetrikus tápról is viszont akkor a megépített kapcsolás nem stimmel.
Ugye nem mondjátok komolyan, hogy azt hiszitek váltóról járatom? Elég egyértelműen lerajzoltam azt hiszem az előző hsz-emben, hogy pl. szimmetrikus a táp. A trafó közös pontja bemegy a csillagpontba, a másik kettő egy graetz kockába.
A kapcsoláshoz hol 100µF-ot írnak, máshol max. 1000µF-et. Én jelenleg 1000µF low-esr kondit használok, vele párhuzamban 100nF-ot. De néhány órával ezelőtt még 3200µF-al járt, és úgy is ugyan úgy búgott.
Lehet hogy a dobozolás a baj. Az ic-k szigetelten vannak szerelve ? A hűtőborda földelve van ? Stb. Mert pl. ha az ic-k nincsenek szigetelve a bordától, akkor máris 2 helyről kapnak földet és kész a hurok.
Sziasztok!
Tudnátok segíteni?Nem tudom mennyire illik ide de nincs valakinek itt a fórumon véletlenül DUAL CV 1400 típusú erősítő végfokjának NYÁK-rajza.Van egy ilyen típusú erősítőm és kompletten hiányzik a végfokja,csak a TJ2499-es tranzisztorok vannak a bordán 4db.Itt egy kép egy hiánytalan példányrólBővebben: Link Bocs ha nem jó helyre írtam! Üdv Mindenkinek! Dvd
Tessék: Bővebben: Link
Igen, szigetelve vannak a bordától, a borda pedig földelve. Egyébként az ic a -tápot adja a hűtőzászlóra, úgyhogy abból nem csak földhurok lenne, ha nem lenne elszigetelve
![]() Most újra összeraktam, és lehet, hogy a dobozzal van a baj. Még összerakom a másik csatornát is, és meglátom mit művelnek együtt.
Akkor kipróbálhatnád doboz nélkül, de valami hűtéssel persze.
Hello!
Szeretek én is erősítőkkel foglalkozni, pár egyszerübbet összeraktam már. De a digitális cuccokhoz nem értek, szóval örülnék egy kis segítségnek. Következő lenne a problémám: Van egy régebbi JAMA típusu házimozim, igaz csak az erősítő részét használtam mindig is. Az erősítő és táp részét szeretném külön bedobozolni igényesebben,csak felmerült pár apróbb kérdés bennem. Kiváncsi lennék, hogy tudnám megoldani a bemeneti részét, mert most, egy 16eres szalagkábelen keresztül csatlakozik a másik panelra, mindenféle jelölés nélkül. Az erősítőben található 2db. ddx-2050, ami a digitális erősítő lenne, és egy ddx 8228 "térprocesszor" remélem érthetően fogalmaztam, előre is köszönök mindenféle segítséget.
Azt még meg próbálhatnád hogy ,szabadon hagyod az erősítő bemenetét.(vezeték nélkül)
Üdv.
Ezzel az IC-vel, a mellékelt kapcs. rajzzal épített erősítőhöz hogyan építhetnék MUTE funkciót, illetve érdekelne az is hogy hogy tudnám megoldani azt h a hangfal (elsődleges kimenet) elnémul ha mondjuk ráfabrikálnék egy másodlagosat vhova? Pl egy fülhallgató kimenetet. Köszi
Némitás a C2 rövidrezárásával(mute láb testre húzása). A legtöbb fejhalgató ajzatnak van hangszoró leválasztó érintkezője.
Alapból ha a mute láb zárva van (testre van húzva) szól a cucc.
Akkor ha jól értem berakok a kimenethez egy fülhallgató kimenetet és utána egy hangfalkimenetet akkor az magától működni fog?
Azért még kellene egy megfelelő osztás a fülhallgató elé, hiszen nem akarsz 20w-ot ráadni. Ha megnézel egy leválasztós jack aljzatot, minden egyértelmű lesz. Mikor csatlakoztatva van jack dugó, akkor két érintkező eltávolodik egymástól, amikor kihúzod, akkor érintkezik.
Szia!
Köszönöm de ezt már én is letöltöttem de sajnos mindennek megvan a NYÁK rajza csak a végfoknak nincs.De ha minden kötél szakad majd tervezek kapcsolási rajzból.Csak könnyebb lenne egy meglévőt megcsinálni. De azért köszönöm. Ha tud még segíteni valaki szóljon. Köszönöm Üdv Mindenkinek! Dvd
Mindvégig úgy próbáltam. (persze néha letettem földre a bemenő kondit)
Valami képet tudsz felrakni?
A te tápodban volt az az 1000mF kondi? Legalább 4700mF kellene. A forrasztásokat gondosan nézd át
TDA1558Q annyira egyszerű hogy légszereléssel is könnyen használható!
|
Bejelentkezés
Hirdetés |




- Azt a bizonyos 100 ohm-ot, amelyet a diódák után az ajánlás ír az adatlap 9. oldalán, pontosan hová tegyem? - Jól gondolom, hogy ha az IC felől nézzük, akkor a negatív visszacsatolás után (ahová a diódákat amúgy is tenném), de még a 470 ohm-ok elé? Nem fog ez a 100 ohm valami zavart okozni, nem fog miatta borulni valami, valamit nem kell esetleg átméretezni, pl. a 470 ohm-okból 50-50 ohmot elvenni vagy az eletronikus védelmet (a rajzon Elektr. Sicherung) átállítani? Köszi. 
. De azzal szerintem bírnia kell. Megyek is Hestore-ra.









