Fórum témák

» Több friss téma
Fórum » Ki mit épített?
 
Témaindító: Dióda, idő: Jan 26, 2006
Ez a téma ha úgy tetszik a mi "kiállítótermünk", nem pedig a ki mit csinált volna másképpen, mások helyett, és legfőképpen nem javítós téma. Minden készüléknek van saját témája, ott kell kitárgyalni a részleteket!
FONTOS! A kapcsolási rajzok keresésére is van saját téma, ott keressetek rajzokat!
Lapozás: OK   648 / 1699
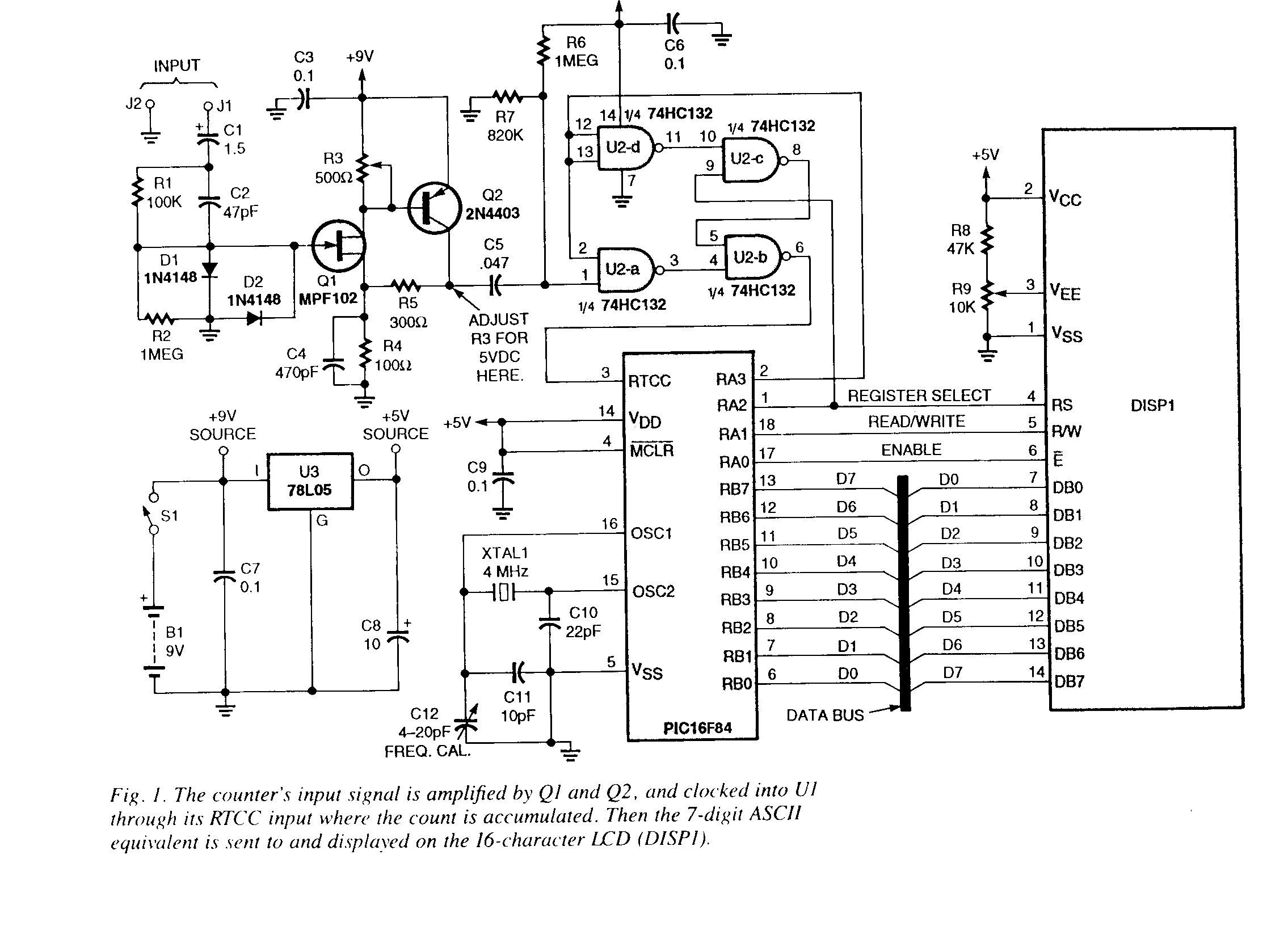
(#) vicsys hozzászólása Okt 31, 2010 /
 
Ezt ma délután szegeltem össze. Minden alkatrész volt itthon, még én meglepődtem, hogy milyen jó kis műhelyem van...
Remélem rá lehet ismerni, hogy mi ez? Talán Köbzoli mester is ráismer...
(#) Müszi válasza vicsys hozzászólására (») Okt 31, 2010 /
 
Óra nincs benne, az hogy lehet?
(#) vicsys válasza Müszi hozzászólására (») Okt 31, 2010 /
 
Van benne, csak arról nincs fénykép.
(#) borvendeg válasza vicsys hozzászólására (») Okt 31, 2010 /
 
Frekimérő?
(#) Rumcájsz válasza borvendeg hozzászólására (») Okt 31, 2010 /
 
Klasszikus. Csak a FET-es bemenetben tér el a rajztól.
(#) zoly15 hozzászólása Okt 31, 2010 / 1
 
Szép estét mindenkinek! Építettem egy bicikli lámpát
(#) zolee1209 válasza zoly15 hozzászólására (») Okt 31, 2010 /
 
Szia!
Gratula! Nekem is folyamatban van egy, 5W-os hidegfehér LED-ből, csak még az alkatrészeket várom.
(#) zoly15 válasza zolee1209 hozzászólására (») Okt 31, 2010 /
 
Köszönöm! Elég jó fénye lett
(#) zolee1209 válasza zoly15 hozzászólására (») Okt 31, 2010 /
 
A feszültségkomparátor az 555 reset lábát kapcsolgatja, vagy más módon történik a LED lekapcsolása az akkucellákról?
(#) zoly15 válasza zolee1209 hozzászólására (») Okt 31, 2010 /
 
A feszültség komparátor az egy műveleti erősítővel van megoldva
(#) Attila86 válasza zoly15 hozzászólására (») Okt 31, 2010 /
 
Tök jó lett! Én egy 10W-os MC-E LED-del szeretnék biciklilámpát készíteni. Az összesen 6db ceruza akkumulátort majd a kormányrúdba teszem.
(#) zoly15 válasza Attila86 hozzászólására (») Okt 31, 2010 /
 
Köszi! Kormány rúdba? Érdekes ötlet
(#) BarnaPili válasza Attila86 hozzászólására (») Okt 31, 2010 /
 
Az már egy rendes fotonhajtómű lesz...nehezebb lesz tekerni.
(#) t0bi válasza vicsys hozzászólására (») Nov 1, 2010 /
 
Köszönöm neked, vicsys, ez volt az első PIC-es kütyü, amit megépítettem. Az első panel girbe-gurba lett, de a második azóta is hibamentesen működik.
(#) zolee1209 válasza zoly15 hozzászólására (») Nov 1, 2010 /
 
De a feszültségkomparátor mit kapcsol? És mivel? Mert én úgy gondoltam, hogy majd az 555-ös áramgenerátor reset lábát piszkálom vele az egyszerűség kedvéért. Gondolom a Li-ion akkuk mélykisülése ellen került be a feszkomparátor... Ezért kérdeztem.
(#) zoly15 válasza zolee1209 hozzászólására (») Nov 1, 2010 /
 
A feszültség komparátor, a kezelő szervi oldalon egy ledet kapcsol. Ami addig világít míg az akkuk feszültsége megfelelő, kicsivel mély kisülés felett kapcsol le. Ezzel jelezvén hogy "éhes vagyok" (töltés)
(#) zolee1209 válasza zoly15 hozzászólására (») Nov 1, 2010 /
 
Értem már. Én majd le kapcsoltatom ezzel a LED-meghajtót. Remélem működni fog. Off vége!
(#) saraha hozzászólása Nov 1, 2010 /
 
Sziasztok.
A hosszú hétvége alatt összedobtam a PA-300 amp. egyik felét.Nem végleges még így csak ki kellet már,hogy próbáljam.. Elsőre indult pöcc-röff nagyon korrekt kis kapcsolás.Kicsit megbántam,hogy nem terveztem hozzá saját nyákot mert ez így hagy maga után némi kívánnivalót.Karaokizni ez is jó lesz ide nekünk falura...
Képek
(#) lajos1969 válasza saraha hozzászólására (») Nov 1, 2010 /
 
Szia!
Én is megépítettem ezt az erősítőt, s nekem is jó tapasztalataim vannak vele kapcsolatban.
(#) saraha válasza lajos1969 hozzászólására (») Nov 1, 2010 /
 
Jó lett
Tudom nem itt a helye, de a hővédelem amikor bekapcsol(70-80°C-nál) akkor nem kéne elengednie a relének?Mert felmelegítettem pákával világít a led is de semmit nem csinál..
(#) lajos1969 válasza lajos1969 hozzászólására (») Nov 1, 2010 /
 
Amint látod a képet én kihagytam belőle a hőérzékelőt/elfelejtettem rendelni/ kapott egy kis ventit mind a két oldal.Ezért erről nem tudok nyilatkozni!
A doboz tetejében van két 12V-os kereter venti.
"Nyüstölve" még nem nagyon volt.

SDC12946.jpg
    
(#) saraha válasza lajos1969 hozzászólására (») Nov 1, 2010 /
 
Ohh, pardon tényleg nincs benne nem is figyeltem.
(#) borvendeg hozzászólása Nov 1, 2010 /
 
Hello!
Elkészültem a Bread Board-om tuningolásával.
Amit tud: 9V-os elemről megy, stabil 5V, stabil 3.3V, RS232 kommunikációhoz illesztő IC. Usb foglalat kivezetve csatlakozóra.
Bocs a képek minőségéért sajna csak teloval tudtam csinálni.
(#) Norberto válasza borvendeg hozzászólására (») Nov 1, 2010 /
 
Ügyes találmány!
(#) borvendeg válasza Norberto hozzászólására (») Nov 1, 2010 /
 
Rávitt a kényszer... Sajnos kisebb a panel mint amire szükségem van, így felszabadult egy csomó hely. De használat közben biztos kiderül, hogy valami rossz helyenvan vagy épp hiányzik.XD
(#) zsoltee0001 hozzászólása Nov 1, 2010 /
 
Sziasztok

Most sikerült a sörkollektoromat muteromék házára föltenni, még nincs kész, de az eddigi munkafolyamat megtekinthető akit érdekel a téma :Bővebben: Link

üdv mindenkinek
(#) borvendeg válasza zsoltee0001 hozzászólására (») Nov 1, 2010 /
 
Szép igényes munka! Gratula.
(#) Rumcájsz válasza zsoltee0001 hozzászólására (») Nov 1, 2010 /
 
Nagyon klassz lett! Gratulálok! Nem kis munka volt felpakolni!? Milyen hőérzékelőt tettél bele?
Ha jól látom vízszintesen vannak a sörcsövek, miért?
(#) punkyur hozzászólása Nov 1, 2010 /
 
Én itthon csináltam egy mélyládát,kb fél éve,most egy SAL csücsül benne. Azóta is ezt használom. Itt a kép..No meg a hangfalat.(párban)
(#) Moderátor hozzászólása punkyur hozzászólására (») Nov 1, 2010
 
Képeidet átméreteztem. Még 800x600-ba is túlzás lenne őket feltölteni, annyira gyatra a minőségük.

Nem hogy még direkt kikapcsolod a méretezést.
Következő: »»   648 / 1699
Bejelentkezés

Belépés

Hirdetés
XDT.hu
Az oldalon sütiket használunk a helyes működéshez. Bővebb információt az adatvédelmi szabályzatban olvashatsz. Megértettem