Fórum témák
» Több friss téma |
Fórum » Csöves erősítő készítése
Ne feledd betartani a fórum viselkedési szabályait, és a topik megmaradásának feltételeit. [link]
A téma átmenetileg fagyasztva lett, hozzászólni nem tudsz!
Mai szerzeményem 4db új 6P3C-E elektroncső. Valami jó kis PP lesz ezekből.
20-30W között gondoltam ha összejön. Megyek is a börzére és veszek kimenő vasakat hozzá.
Végül is a "telefon" is audio.
A 300B nem túl elegáns itt példának, ez esetben az E81L-ről volt szó. Illeszd le 15k-ra, ügyesen
Nem egyformán szól különböző gyártmányú csövekkel. A 6N1P nekem tisztább, míg E88CC-vel jelentősen több mélyet érzek (erre írtam, hogy már néha sok, de erősen zenefüggő a dolog). Ugyanakkor a Tesla E88CC kardos jelölése a legrosszabb bele, egyszerűen nem jó a mély nekem. A Siemens E88CC a legjobb bele az E88CC-k közül. Itt leírtam, hogy vettem egy szkópot, amiben van Mullard cső is. Azt is ki szeretném próbálni, de most nem is nagyon foglalkoztam a dologgal (majd megy az általad is próbált 6E5P bele, csak ahhoz kéne még egy foglalat hozzá). A 6N23P-ből egy szál van itthon és az valahol a másik két típus között van hangzásban. Nálam még mindig 3K3 a katód elelnállás, de már megvettem hozzá 3 db 4K7-et kipróbálni. Még igazából fleta trafójára várok, de az meg komplex, mert van nála két apx-100 trafóm is és egybe szeretném elhozni/elpostáztatni.
6N1P-ből van itthon mindenféle, de még nem próbáltam végig. Gépről hallgatom, mert a CD lejátszón nincs hangerő és a kapcsolás elejére tett 50K log poti nem igzán szabályoz csak az első kb. 0,5 fokon . Süket nem akarok lenni.Van néhány zene Duke Ellingtontól Van Halen-en át Röyksoppig, amin végig futtatom és így "tesztelem" ( többnyire .flac-ek). Valami bibi lehet, mert nekem a magas nem csilingel sokszor (van Van Halen-nek az Eruption című száma. Na ott a nagyon magas résznél a legtöbb általam épített erősítő (talán a HTA-30 a kivétel) elhasal, de ez lehet a hangdobozom hibája vagy akár a felvételé is (gyári CD). Ez is betorzít picit, amiben megintcsak lehet a Sennheiser HD415 a ludas (ez is 32 ohm). Fogalmam sincs hány herz lehet vagy milyen alak. Összegzésképpen egyelőre a 6N1P nálam is a leghallgathatóbb hosszútávon, de a Siemens E88CC azért a nyomában van. Hülyén hangzik, de lehet, hogy eltérő zenékhez csereberélni kéne a csöveket benne??? Na nem, ez azért túlzás.
Na mert olyan profi lennék, hogy kapcsolást tervezzek hozzá. Dehogy is, egyelőre utánépítek, esetleg picit belenyúlok, de itt korábban feltett kérdésemből kiderülhet, hogy nem vagyok szaki.
Na meg 200Ft.
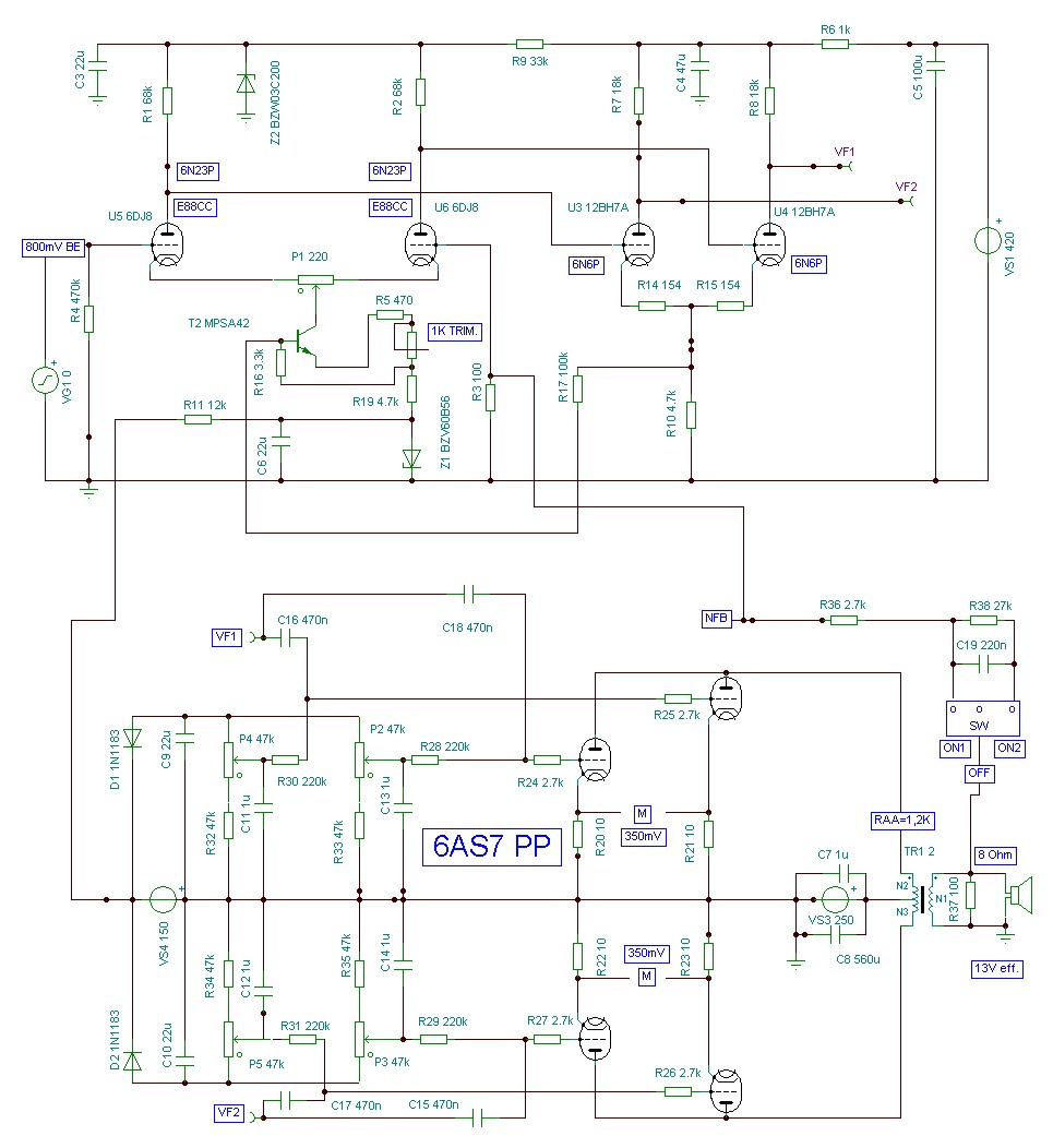
Ez lett a véglegesített kapcsolás , már csak a beállításokat kell finomítgatni és remélhetőleg kész ...
Dobozon kell még kicsit "faragni " .
Én is csereberélem a meghajtókat, attól függően hogy mit akarok hallgatni, nem hülyeség ez...
A végeket nem cserélgetem, de kipróbáltam 6080-al is és elég gázul nyöszörgött. A 6E5P-vel, csak kondis csatolással lesz működőképes, de úgy már az egész kapcsolás más lesz. Elsőre tetszett, mert örültem hogy ezzel is működik, de aztán hamar rájöttem hogy nem nagy szám.
Nagyon szép lett, gratula
A kapcs rajz elég kis méretben került fel... tudnád korrigálni? Kiváncsi vagyok a részletekre. Köszi
Ez a lényeg
De akkor én milliomos vagyok, a Postától örököltem pár dobozzal Meg 18046-ot is.
Jó lesz ez a cső másra, rengeteg régi műszerben alkalmazták.
Na igen, közben felvilágosítottak, hogy az a kondi nem véletlenül került bele.
6080 csövet én csak urbánnál láttam és mivel ő 4500-ért adja (meg a 6H13C-t is ), így nem fogom egyhamar kipróbálni. Az egyik börzés bácsi adott nekem 3db ki tudja milyen állapotú (azért látszólag rendben lévő) 6AS7G csövet. Kimérni nem tudta őket a nagy árama miatt. Na most igazából nem hallok sok különbséget, de a 6H13C azért jobbnak tűnik (meg talán azért is, mert arra azt hazudták, hogy új, amikor vettem ). Még arra leszek kíváncsi, hogy csöves egyenirányítással milyen lesz. Most egy nagyon minimális alapmacija van (a táp 1N4007, 2x680µF köztük 100ohm-mal és a feszt. két sorbakötött toroid adja. Így kap olyan 135-140V körül és a két oldal felvétele 60mA, de ez maghajtócső függő is pár mA eltérésben. Amúgy az elektroncső.hu-hoz képest van még benne rubycon photoflash elko is 120µF értékben. Úgy alakítottam ki, hogy a meghajtó és a végcső külön "szűrőkört" alkot a GND mentén. a kábelezés is nagyon számít ám. egyelőre ideiglenes. Majd később lesz dobozolva egy végső változat.
Én csináltam vele egy nagyon egyszerű erősítőt, triódába kötve, meghajtás nélkül. 240V anódfesz 3kOhm szűrőellenállás, 68Ohmos katódellenállás + 3,3µF-os kondi, meg mellé egy rácslevezető és 5k-ra illesztve nekem nagyon tetszett a hangja, csak a teljesítménye nagyon kevés így. Majd össze is dobok belőle egy PSE-t vagy PP-t. Előfoknak szerintem egész jó lehet.
Hát akkor veszek belőle pár darabot. Majd ha esetleg nem kell, akkor jó sok pénzért el fogom adni és én is gazdag leszek.
Ezeket a rajzokat mivel készíted?
Bár most nem leszek egy darabig, de el tudnád magyarázni, hogy kell azt a csatolókondit méretezni (miért pont 1uF)? Gondolom függ az erősítéstől, tápfesztől és a kívánt alsó határfrekitől.
Javítva itt van , remélem nem lesz probléma az ismétlések miatt , majd törlik .
Meghajtásban csatoló kondik nincsenek , ki lehet azokat hagyni .. .
Köszi
És hogy tetszik a hangja? Gitárerősítőnek szerinted milyen lenne? Hány W jön ki belőle? Kimenőtrafóról lehet tudni valamit?
Na hát én nem sok mindent méreteztem rajta
Van egy marék ERO mkp-m, 1u/250V így hát ilyen került bele. Erre a célra ez egy jófajta tipus.
Hangja nagyon tetszik , részletezőbb mint a tetródás PP , 20W jön össze szinuszosan .
Gitárhoz én tetródát , vagy pentódát javasolnék , szerintem jobb hangot kapnál azokkal . Ez a meghajtás 6L6 , 6L6GC , KT88 , EL34 , GU50 stb. csövekhez is teljesen jó lenne .
Helló. Hálám üldözni fog!
Nagyon jó ez a "Pozsi" webbolt! Végre ismerek egy jó boltot
Így van, én sem tennék triódát gitárerősítőhöz. Sőt, a meghajtás is rossz oda, mert túl jó.
Hali!
A 6KD6 -os gitár cuccomhoz mi lenne a legjobb meghajtó szerinted?
Sziasztok!
Ígértem a 6N13sz PPP-ról néhány képet, és kapcsolási rajzot, hát ím:
No még egy kicsi...
Nagyon állatul néz ki a 8 db cső rajta
Én biztosan egy V8-as motorblokkhoz hasonló dizájnt csináltam volna neki Gratula!
Ez a meghajtás nem kevés ennyi triódának ?
Méréseim szerint , sokkal több kell 1db . csőnek is , ha minőséget is szeretnék .
Szia!
A katodin anód-katód ellenállásai 33kohm-osak, ez elég kicsi kimeneti ellenállást kölcsönöz, és az 550V-os tápfesznek köszönhetően az SRPP teljesen kihajtja. A csatolók pont akkorák mint nálad, igaz kétszer annyi csövet használok mint te. A vcs. sincs egyelőre bekötve, mert nagyon visszavette az erősítést. A teljes kivezérléshez valóban kell neki 2V-os bemenőjel, de hát tudod, a tuning CD spílerem tudja ezt! A teljes HiFi sávot lefedi vcs nélkül is, a 150VA-es kimenőtrafókkal, bár csak 50W-ig. A 75W-os határnál sem a jelet vágja a mélytartományban, hanem torzul... A táp elég erős , max gázon 4V-ot esik. Az 500VA-es táptrafón a 250V-os rész 0,9-es huzallal van tekerve, 3,3A-es graetz, és féltápkivezetéshez képest 2x4db 820µF-os 200V-os kondival van szűrve. Tudod, a KTN-hez volt méretezve.
Csak isméteni tudom, amit írtam Neked: gitárerősítőhöz szerintem megfelel egy EF86 vagy ECC83 benenet, galvanikusan utána egy differősítős ECC 82 vagy 88 meghajtófok. Csak egyet felejtettem el akkor megkérdezni: mekkora a bemeneti fesz?
És ez a meghajtási elrendezés megfelelően méretezve kiszolgál audofil erősítőket is, lásd ARC VT-60. Egyszerű/nagyszerű |
Bejelentkezés
Hirdetés |


20-30W között gondoltam ha összejön. Megyek is a börzére és veszek kimenő vasakat hozzá. 
. Süket nem akarok lenni.


), így nem fogom egyhamar kipróbálni. Az egyik börzés bácsi adott nekem 3db ki tudja milyen állapotú (azért látszólag rendben lévő) 6AS7G csövet. Kimérni nem tudta őket a nagy árama miatt. Na most igazából nem hallok sok különbséget, de a 6H13C azért jobbnak tűnik (meg talán azért is, mert arra azt hazudták, hogy új, amikor vettem














