Fórum témák
» Több friss téma |
Fórum » Időzítő
Témaindító: Mekkmester, idő: Dec 25, 2005
Témakörök:
Megépítettem a kiegészítő áramkört. Kísérletek után 50 mikrós lett a kondi. 60-70 másodperc, mire a hűtőborda olyan meleg, hogy innen már tovább viszi a korábbi áramkör. Nagyon stabilan működik!
Elvittem az alaplapot egy PC boltba, ahol több ventit is kipróbáltunk! Nagyon segítő készek voltak! Újakat is kicsomagoltak a próba miatt! Nem kértek semmit a kb 2 órás játékért! "bovito.hu"! Sajnos egyértelműen az alaplap ezen része a hibás! Köszi még egyszer!
Helló! Olyan problémám akadt, hogy egy fénycsövet kellene fokozatosan kikapcsoltatnom egy alkonykapcsolóval.Azt hallottam, hogy ez nem lehetséges, ezért arra gondoltam, hogy megoldható-e az, hogy világít a cső és még mielőtt kikapcsolna, bekapcsol egy hagyományos izzót, ami egy megadott, állandó ideig(pl. 5perc) világít, majd kialszik.
A dolgot bonyolítja, hogy a fénycsöveket egy alkonykapcsolóra tettem.Tehát honnan fogja tudni az izzó, hogy mikor kapcsol ki a fénycső(azért, hogy még előtte bekapcsolhasson)? Régebben megvolt a folyamatosan kialvó izzó kapcsolás, de most azért se találom.Ezzel az alkonykapcsolással működnek a csövek: alkonykapcsoló Valaki tud rá megoldást? Kösz
Sziasztok!
Olyan időzítő rajzát keresnék ami jó lenne a csigás pellet égőhöz. Időalapú lenne a vezérlése és ehez kellene egy időzítő ami úgy működne hogy bekapcsolás után pl 10sec forogna a csiga meghajtó motor utána pl 20sec állna aztán így ismétlődne míg le nem kapcsolja valami az időt lehetne állítani egy potméterrel. Üdv:Csaba
(#676183) Hozzászólásban megadták a választ neked.
Segédprogramok-nál van segítség.
hy!
Egy olyan időzítőt szeretnék építeni, ami fél óránként ad egy impulzust. Ez az impulzus kb 1-2mp. A 30percnek viszonylag pontosnak kell lennie. Ezt kis kísérletezéssel be is lehet állítani.Az a kérdésem, hogy az 555 timerrel megépítve, tantál kondikkal, és a tápba stabilizátor IC-t téve stabil lesz-e? Vagyis ha az első impulzus például 30perc és 14másodperc, akkor mondjuk az 5. impulzus 5x30:14 lesz? Vagy a periódusok nem lesznek egyformák? Úgy gondolom, hogy az impulzus vége indíthatja a resetelést. Azt hiszem, az a 4-es láb.AVR, PIC és hasonlók nem igazán jöhetnek számításba, nem tudok programozni, nincs égetőm, és nem is ér annyi munkát(ha nincs meg hozzá minden eszköz ). hegusp
Szia!
Ilyen hosszú időre szerintem inkább CMOS számlálót volna érdemesebb használni(CD4020, CD4040, CD4060). Pl.: Bővebben: Link De ha jól emlékszem itt a HE-n is láttam kapcsolást.
Hello!
Ahogy Lapose is írja, ilyen hosszú időre nem célszerű már 555-el áramkört készíteni, hanem számlálót kell alkalmazni. Viszont a számláló időalapja, már akár lehet 555 is. Tehát az 555-el készült astabil időalap kimenetére kötöd a számlálót, és annak kimenetére egy egy 555-ös monostabil multit. Igy a periódus időt (30perc) az astabil, míg a bekapcsolási időt, a monostabil fogja meghatározni. A 4060 pld. már tud osztani 2^14-el. Így az 555-nek, kb. 9,1Hz-en kell futni. Ez már megvalósítható, stabil alkatrészekkel, de semmi esetre nem elkóval, hanem inkább egy fólia kondival. Az elérhető pontosság, szerintem 1%-on belül van. A számláló megoldás, azért is célszerűbb, mert minden Q kimenete kétszeresére növeli az időt. Így annak egy gyorsabb kimenetére kötött Led-el és egy stopperórával, az időzítés gyorsabban beállítható. (nem kell kivárni a 30 percet) Ahogy írtad, az 5. impulzus 5*t idő alatt fog bekövetkezni. Természetesen az áramkör időbeli stabilitását is figyelembe kell venni. Ha nem a 30 percnek kell pontosnak lenni, hanem a periódusoknak egymáshoz képesti idejének, akkor lehet időalapnak a hálózati frekvenciát is választani. Azzal jobb eredmény érhető el, természetesen két számláló IC minimális alkalmazásával. (Persze ha van hálózati frekvenciáról táplálható a készülék.) Természetesen a 4060 oszcillátoránál, akár egy 32768-as óra kvarc is használható, és az idő kikapuzható a leosztott frekvenciából. De egy PIC-es megoldás, sokkal-sokkal egyszerűbb. üdv! proli007
Sziasztok!
Nekem egy olyan időzitöre lenne szükségem amit 10 és 60 perc között lehet állitani egy potival és egy fetet kapcsol. Találtam itt a forumba proli007 álltal készitett kapcsolást. De nekem nem kellene a szünetet időziteni. Nem tudom hogy megoldható e egy kapcsolos bekapcsolással vagy nyomogomb kel. Elöre is köszönöm a segitséget Sziasztok
Közbe probálgattam proteusba ezt a kapcsolást. Ha én csak az on részt épiem meg és a 4013-ast akkor ez müködik igaz? Mert proteusba megy. Az U3-nak a 8-as lábát a vdd-re kötöttem. Jó az elgondolásom?
Hello4
Először azt dönts el, hogy ki vagy bekapcsolás (meghúzás/ejtés) késleltetőt szertnél-e építeni, és hogy a késleltetést mi indítja el. (konattu s- jel fel, vagy lefutó éle - tápfeszültség megjelenése..) Mert ez pont egy ciklikus időzítő, neked meg úgy rémlik egy monostabil valami kellene. 1:6 arányú időzítést, már a potival is át lehet fogni.. A kontaktus lehet nyomógomb, de kapcsoló is. üdv! proli007
Hello!
Én azt szeretném ha megjelenik a tápfeszültség akkor meghuzna és indulna az időzités ha lejár az idő akkor elejtene. Fet vagy tranzisztor lenne amit kapcsolna. Ezt még nem döntöttem el, mert még nem mértem le az áramfelvételt. hali
Szia!
Lenne egy kérdésem. Összeraktam egy 4060-as al egy időzitést. A kondi 4,7µF nem polarizált a 10-es lábon 25k ellenállás és egy 100k poti van a 11-es lábon meg egy 100k ellenállás van. Ha kiszámolom a leg kissebb idöt a Q7-es lábhoz nézve "0,025*4,7*1,2*128=18,048" De a valoságba 11másodperc. Ennyire pontatlan? Bár tudom hogy ez nem egy doxa óra. Lehet valahogy pontosabban számolni? Vagy csak kisérletezgetni.Elöre is köszi a választ Hello
Ja és még egy kérdés. Ilyen paramétereknél a két villanás közötti idöt mivel kell szorozni?
Hello!
A 4060-ban található oszcillátor, nem egy precíziós időzítő, hanem csak egy CMOS áramkör. Ennek küszöbfeszültségei elég esetlegesek lehetnek.. - Az alapidőt, az R*C időállandója adja, de azért nem egy végtelen RC tartományba. Célszerű lenne, kisebb kondit alkalmazni, és nagyobb ellenállást. (nem beszélve a Q7 kimenetről, de ha csa tesztként nézted, akkor nem szóltam.) - A "nem polarizált" kondi remélem egy unipoláris kondit jelent, hanem egy jó minőségű fólia kondi. De ennek mérete, már elég értelmetlen, hiszen ha kisebb kondit és még egy számlálót használsz, ugyan ott vagy. Minden esetre, a kondinak is van tolarenciája. - Az időzítés kiszámításához egy konstans szorzó is hozzájárul (komparátor küszöbfeszültsége miatt). Ez tápfeszültség függő is. De méréseim szerint ez a konstans (k): 5V=1,14 / 6V=1,1 / 9V=1,05 / 12V=1 / 15V=0.99 D ezt több gyártmányú IC-nél nem mértem. - Ha pontosabb időt akarsz, akkor használhatsz NE555-öt időalapnak. - Ha R*C*k*2^Qx képletet használod, akkor az impulzus időt kapod, ha két felvillanás közötti időt nézed, az a periódus idő. Mivel egy bináris számláló kimenete szimmetrikus négyszög, az eredmény, a számított idő kétszerese lesz. üdv! proli007
Sziasztok.
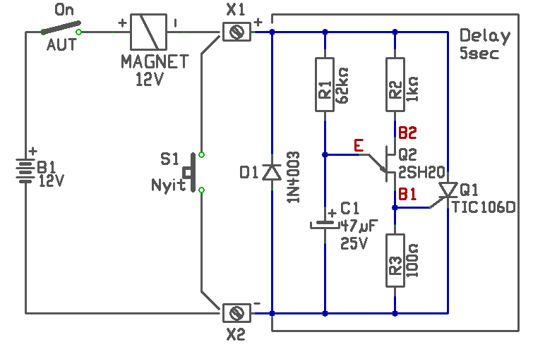
Nekem egy időzítő kellene, ami ha elveszem a 12v egyen tápot egy ajtó tartó mágneséről még kb 5 mp-ig nyitva tartja az ajtót. Ezt simán egy kondival meg lehet oldani vagy elcseszek vele valamit? A segítséget előre is köszönöm.
Hello!
Ha arra gondolsz, hogy 5 másodpercig valami tárolja a feszültséget a mágnes számára, ahhoz elég szép nagy köcsög kondi kellene. A mágnes elég szépen kajál. t=(C*U)/I számold ki, 1A áramhoz 1V feszültségesés esetén, 1másodperchez, 1 Farádos kondi kell. üdv! proli007
Ha nem a "tápot " venné el a mágnestől csak a vezérlést
egy kapcsoló tranzisztor bázisában már kisebb kondi is elég lenne ?
Hello!
Természetesen így van, de a leírásából, nekem az jöt le, hogy egy meglévő zárat (rendszert) szeretne "felturbózni".. üdv! proli007
:hide: Igen ! Újra átolvasva már nekem is ez jött le !
De a táp elvételkor nyit az ajtó tehát : a kondinak egy relét kéne tartani addig az 5 másodpercig vagy egy tranzisztort kéne lezárni
Hello!
Nem tudom (de jól elbeszélgetünk az igénylő nélkül..). Nálunk a lécsőházi bejárati ajtó is ilyen tudatlan. Csak addig tudod kinyitni az ajtót, míg zutyorg. Máshol meg olyan "kilincsmű" van benne, ami egyet katta. Ez után kinyithatod, de csak akkor záródik vissza, ha egyszer kinyitottad, majd becsuktad. Kicsit értelmesebb megoldás. üdv! proli007
Mostanában elég sok helyen (a felújítások után ) már tapadó mágnes van az ajtókon , ez egy elektromágnes
hatalmas húzóerővel , ami folyamatos áramellátással folyamatosan zárva tartja az ajtót , amikor a tápja megszűnik nyitható az ajtó . Szerintem erről a dologról lehet szó itt is .
Hello!
Részemre az "értelmes" elektromágnes fordítva működik. Akkor húz, ha nincs áram alatt. Mint pld. az elektromágneses daruk is. Itt az áram lemágnesezi az állandó mágnest, mikor ejteni kell. Kivétel (amit az atomban is használnak) a tűzvédelmi ajtómágnesek. De ott nyitva van az ajtó, és ha elmegy a feszültség, akkor a rugóerő bezárja. De ennek "védelmi logikai" okai vannak. üdv! proli007
Jól látjátok, hogy az ajtó akkor van zárva, ha feszültség alatt van. Az ajtó vésznyitóval párhuzamosan kötve egy csengőkapcsolót meg tudnám oldani, hogy bentről ki tudjanak jönni a kedves lakók, mert a belső oldalról lespórolták az olvasót. Az 5 mp pedig azért kellene, mert már így is kinyomták a tokot a falból. Bocsánat, hogy tegnap nem írtam, miután feltettem a kérdést, de hazamentem melóból és nem kerültem újra gép elé.
Hello!
Most kezd érdekes lenni.. Mert akkor nem 5 másodpercig meg kell tartani a feszültséget, hanem 5 másodpercig kell a feszültség bontást, meghosszabbítani.. Ha jól értem akkor: megnyomod a gombot, kiballagsz, majd a mágnes, 5 másodperc múlva újból meghúz a mágnes.. De ha tényleg így van, akkor erre van egy elég egyszerű kapcsolásom.. üdv! proli007
Szia,
pont ahogy mondod. Feltennéd azt a kapcsolást?
Hello!
Azt elfelejtettem mondani, hogy a fejemben.. De megrajzoltam.Kicsit kiegészítettem az ajtó vezérlő Móricka rajzával, hogy a működése érthető legyen. - Gyakorlatilag, csak ezt a kis áramkört (polaritás helyesen) sorba kell kötni a mágnessel. (tök mindegy, hogy a mágnes plusz vagy mínusz ágába) - Az áramkörrel párhuzamosan kell kötni, az ajtónyitó gombot. (Gyakorlatilag egy 4 pólusú sorkapcsot érdemes használni, így a mágnes vezetékét elvágva ide beköthető a két vezeték, mellé meg a nyomógomb..) - Bekapcsolás után, (vagy ha az ajtót működtető automatika bekapcsol) 5sec elteltével, meghúz a mágnes. - Ha az ajtó melletti nyomógombot megnyomjuk, akkor az rövidrezárja a tirisztort. Ettől az elejt, és elengedve elkezdődik a késleltetés. - Ennek letelte után, a zár újra meghúz. - A késleltetési időt, a C1 és R1 értékével lehet változtatni. Természetesem más UJT és tirisztor is használható.. üdv! proli007
Sziasztok,
Nekem egy olyan időzítő kapcsolás kellene ami ha tápot kap akkor kezd el várni 10-130másodpercet ez állítható lenne és az idő letelte után meghúz egy relét. Köszönöm előre is |
Bejelentkezés
Hirdetés |




Lehet valahogy pontosabban számolni? Vagy csak kisérletezgetni.
De megrajzoltam.



