Fórum témák
» Több friss téma |
- Ez a felület kizárólag, az elektronikában kezdők kérdéseinek van fenntartva és nem elfelejtve, hogy hobbielektronika a fórumunk!
- Ami tehát azt jelenti, hogy a nagymama bevásárlását nem itt beszéljük meg, ill. ez nem üzenőfal! - Kerülendő az olyan kérdés, amit egy másik meglévő (több mint 17000 van), témában kellene kitárgyalni! - És végül büntetés terhe mellett kerülendő az MSN és egyéb szleng, a magyar helyesírás mellőzése, beleértve a mondateleji nagybetűket is!
Ha azonos típusúak és a collector-hoz raksz egy pártized Ohm-os kiegyenlítő ellenállást szerintem nem lesz baj.
hát nem azonos típusúak
az lenne a baj hogy építettem egy modell autót és egy kis kocsibol van a távirányító de nem nagyon megy előre és mindig forró a tranzisztor 1A-s amotor meg minimum 5A
Helló
Vagy tegyél be nagyobb tranzisztort, ill. FET-et, vagy építs PWM szabályzót... Mindjárt keresek rajzot hozzá...
Azért akartam így megoldani hogy ne kelljen boltba mennem
Holnap veszek 5A - s tranzisztort remélem elég lessz
Itt a rajz
A szürke részeket ki lehet cserélni, ha építesz hozzá egy D/A átalakítóval szabályozható feszültségforrást, akkor digitálisan is tudod szabályozni a motor fordulatát! Az IC típusa MC1458 De tehetsz bele 741 et is, az is megteszi. A rádió technikában ezt a típusú IC-t jelezték a rajzon, mármint az MC1458-at. De bármijen műv. erősítő jó bele, hiszen csak háromszög feszültséget kell előállítani, és komparálni kell, ezt meg tudja minden mezei műveleti erősítő. Remélem tudtam segíteni. Üdv
Mennyit bír ki egy zener dióda? Mekkora áramerősséget? Vagy van valami teljesítmányzéner?
Meg kell lesni az adatlapját az interneten...
Sziasztok!!
A kétoldalas diódás vágókapcsolásnál hogy kell tranziens viselkedést nézni/vizsgálni??(pl multisimbe/tinába)
Helló
Itt egy másik kérdés is Hogy kell az EI magos transzformátormagok teljesítményét kiszámolni a magkeresztmetszetekből, és az egyéb magméretekből? üdv
Sziasztok!
Gondban vagyok... remélem tudtok segíteni. Tehát éppen az ellenütemű erősítő működését próbálom megérteni, de nem tiszta... ...Ha van a bemenő audio jel... na az most váltóáram, vagy lüktető egyenáram? Szóval van a GND és van a jel (amit "+" jelölnek) akkor az most lehet negatívabb is, mint a GND? Mert, ha lehet pozitívabb és negatívabb is (szóval váltó) akkor szóljatok, hisz akkor minden világos. és előre is köszi a válaszért
Helló
Az erősítőre kapcsolt bemenő (AUDIO) jel, az váltakozó feszültség, olyan mint a hálózati feszültség, csak kisseb amplitúdójú, és nem állandó a frekvenciálya. Természetesen lehet negtatívabb a GND nél. De valaki válaszoljon az én kérdésemre is kérem! Hogy kell az EI magos transzformátormagok teljesítményét kiszámolni a magkeresztmetszetekből, és az egyéb magméretekből? Üdv
Köszi a választ, akkor már tökre egyértelmű
Hát a te kérdésedre csak, azt tudom válaszolni, amit a könyvem ír: P=(J/2*k)*4,44*Bmax*f*A^2 Idézet: „Hogy kell az EI magos transzformátormagok teljesítményét kiszámolni a magkeresztmetszetekből, és az egyéb magméretekből?” magkeresztmetszet a négyzeten. pl: 2cm*3cm = 6cm2 6*6= 36VA tehát primer max árama 36VA secunder max árama 32,4VA /a primer 90%-a(vasveszteség, hő) / üdv
Igen, van teljesítmény zener. Azaz építeni kell egyet: link.
Hát ma mentem a boltba és nem kaptam tranzisztort
van ba6209 íc-m ezzel meg lehetne oldani ?
Sziasztok!!!
Segitsetek légyszi !!! Van egy elektromos kapásjelzőm kimenő jele 0-2,5v ig megy föl ezzel kellene vezérelnem egy relét vagy bármit amit tudok kapcsolni !Próbálkoztam Tranzisztorral bc 182 ,majd opto cuccal pc 817 pc 814 egyik sem müködik legyetek szives ajánlani valamit nem értem a tranzisztor mért nem tudom kapcsolni egyáltalán!!! Az agyam már szétugrik !!! Előre is köszönöm FOFO :eek2:
Csá! Nagy mákod van. Épp ilyen kapásjelzőt építettem én is. Én úgy csináltam, hogy optokaput építettem, és a fotodiódával felépítettem egy feszosztót. A feszosztóra kötöttem a tranyó bázisát az emitterre a 9v-os relét. ha valami nem tiszta, kérdezz bátran.
Jah! A BC182 a nyerő. Vezéreld a bázisát a 2,5 V-al a collektor kapja meg a relé tápját, az emitterre pedig kötsd a relét.
Hüha ?!?!?!
Nekem van egy elektromos kapásjelzőm ennek van egy kimenete de sehogy sem tudom ezt a jelet használni?!!! ha tudnám ezt a jelet relézni akkor már tudom kapcsolni a adó vevő adás gomját igy a másik adó vevő a zsebembe vagy akárhol bekapcsolja a jelző hangját , na bőven ennyi ha már igy összejöttünk de részletesen leirnád hogy smint csináltad,nekem ez jel nem stimmel szkópon valami szinuszos szerű de guzstustalan alakja van fölmegy az 4-5 ig is nem beszélve a kapás jelző kimenetén jön váltó is meg egyen is ?!?!?!Üdv FOFO
Ez valami hangszóró kimenet? Jó lenne tudni, hogy mi megy ki rajta. Ki kéne nyitnia a tranyót.
Ha mindenképp ezek közül kell választani, akkor én a másodikat választanám a helyedben :yes:
de az 1. 300mm -es! vagy ez jelen esetben nem számít???
Képzeld el, én is el tudtam olvasni az adatait :yes: , ezért mondtam az előbbit...
Hali!
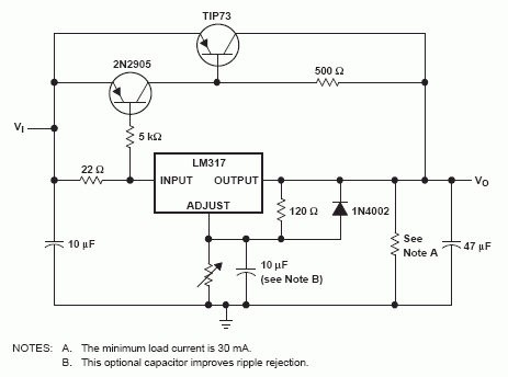
LM317-hez hogyan tudok kapcsolni tranzisztort, hogy nagyobb áramfelvételű eszközöket is működtethessek róla? Adatlapban találtam egy ilyen esetekre vonatkozó rajzot, de ott két tranyó is van (bár ott csak a felsőnek kell nagy áramúnak lennie). Meg nem tudom mekkora értékűnek kell lennie a kimenet-test közötti ellenállásnak. Szóval hogy is van ez? Krisz
Még valami: mire jó az "Adjust"-test közötti kondi, ill "Adjust"-kimenet közötti dióda?
Összeraktam a csatolt kép alapján az LM317-es kapcsolást. TIP73 helyett BD250C, 5k helyett 4.7k, 500 ohm helyett 470 ohm, 120 ohm helyett 100 ohm, poti 27k, és a nem feltüntetett értékű ellenállásnak 870 ohm-ot használtam.
A helyzet az, hogy miután 12V-ot kapcsolok a kütyüre, felforrósodik a 100 ohm-os ellenállás, 150mA lesz az áramfelvétel a tápegységről, amiről villanyt adok neki, és a potival is csak 11-11.5V között tudom szabályozni a kimenetet. Ugyan mi a fenét ronthattam el??? |
Bejelentkezés
Hirdetés |





de részletesen leirnád hogy smint csináltad,nekem ez jel nem stimmel szkópon valami szinuszos szerű de guzstustalan alakja van fölmegy az 4-5 ig is nem beszélve a kapás jelző kimenetén jön váltó is meg egyen is ?!?!?!
) és érdekelne h szerintetek melyik éri meg jobban:





