Fórum témák

» Több friss téma
Fórum » Sok LED-es futófény
 
Témaindító: Pontiac, idő: Jan 14, 2008
Témakörök:
Lapozás: OK   1 / 4
(#) Pontiac hozzászólása Jan 14, 2008 /
 
Sziasztok szertnék épiteni egy 11 ledes futo fényt
Pic-cel

Megcsináltam az animácioját a 11 ledes fuofénynek
majd azt is felrakom


Segitségeteket elöre is köszönöm
Zoli
(#) borvendeg válasza Pontiac hozzászólására (») Jan 14, 2008 /
 
Egész pontosan milyen segítséget szeretnél? Mert ha van 11szabad portod akkor nagyon egyszerű a megoldás. Programírásban vagy hardveres segítség kellene?
(#) valve válasza borvendeg hozzászólására (») Jan 14, 2008 /
 
Sztem, azért akar PIC -et használni, hogy tudja programozni a ledek futkorászását, ne kelljen hozzá PC,.. Belevés egy programot, és egy gombal váltja az animációkat,..
(#) uli hozzászólása Jan 14, 2008 /
 

Sziasztok!
ha már futófény, én is szeretnék építeni egyet 555-tel és 4017-tel. Egy kérdésem lenne. Hogyan tudok összekötni két 4017-est, hogy 2*6 led villogjon nekem?
egymás után persze, mint a knight riderben.
kössz és
üdv: Uli
(#) devil2006 hozzászólása Jan 14, 2008 /
 
Most dolgozok RGB ledekkel! Használjátok ti is futófényhez! Nem csak 3 szinű effekt hozható létre így, hisz a szinkeverés 1 csodálatos dolog
(#) kobold válasza uli hozzászólására (») Jan 14, 2008 /
 
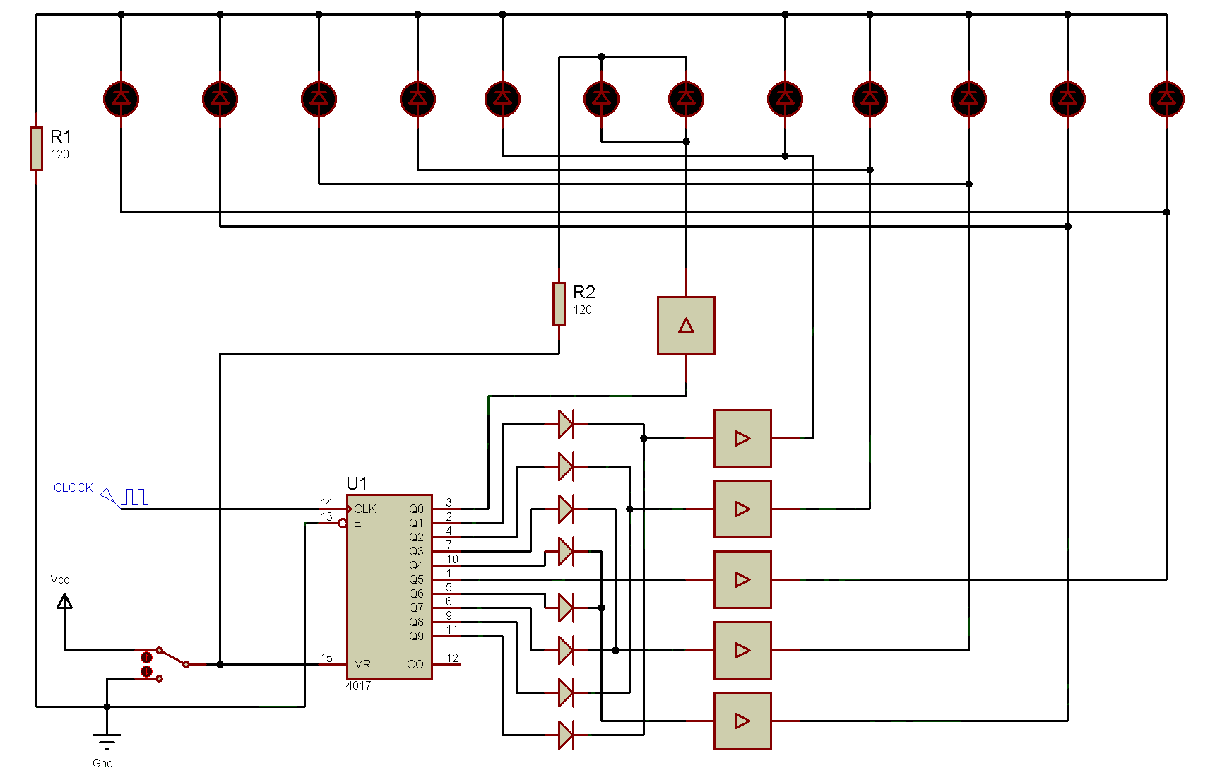
Itt egy rajz, ez 2x6 ledet villogtat középről kifelé és vissza, egy 4017-essel.
A számláló egyes kimenetei diódákkal (pl. 1N4148) össze vannak kötve, a diódák után meg meghajtót (pl. UDN2981) tettem, hogy ne a számlálót terhelje a ledek árama. A két belső led ugyanarra a kapcsolóra megy, ami a számlálót is engedélyezi, így reset esetén nem világítanak (olyankor Q0 aktív).
Ha olyat akarsz csinálni, ahol jobbról balra és vissza futkároznak a fények, akkor 12 ledre már nem elég két tízes számláló. Három kell, és a harmadik Q2-es lábáról kell az összes reset-vonalát meghajtani, plusz órajelet és engedélyező vonalakat kapuzni a Q9-esekről, vagy egy számláló számol, a következő csak a túlcsordulást számolja, és logikai hálózat valósítja meg a kivezérlést. Akkor meg már egyszerűbb volna bináris számláló és két demultiplexer használata.
(#) Pontiac hozzászólása Jan 15, 2008 /
 
Sziasztok !

programozásal kapcsolatos problémám lenne még nem nagyon tudok programozni a hardveres részét
elkészitettem

elkészitetem az animácioját a futofény nek
majd felrakom

Pic 16F846 ot szeretnék hozzá használni

de ennek a futofényhez minden ledhez tartozna egy hang azt is felrakom majd csak most konvertálom öket

Elöre köszönöm segitségeteket
(#) Pontiac hozzászólása Jan 27, 2008 /
 
Sziasztok

Feltöltötem az animáciot és ilyen futo fényt
szeretnék csinálni Pic cel


Segitségeteket elöre is köszönöm
(#) kobold válasza Pontiac hozzászólására (») Jan 27, 2008 / 4
 
Azt írtad, a hardveres rész kész van, de azt nem írtad, mi van benne. Így elég nehéz... Két lehetőség van:
- tettél bele léptetőregisztereket: a programnak csak annyi dolga van, hogy időzítve kiszámolja vagy egy táblából kiszedi a soron következő állapot ledekhez tartozó értékeit, egyetlen vezetéken kilépteti kaszkádba kötött soros be-párhuzamos kimenetű regiszterek felé, és kész is
- nem tettél bele léptetőregisztereket (szerintem ez van), hanem direktben mennek a proci lábai a ledekhez: ekkor adott időközönként 1-be állítod a CY bitet (vagy 0-ba, a hardveres oldaltól függően), beforgatod a kimenetként szolgáló regiszterbe, majd még egy léptetést csinálsz a másik kimeneti regiszterbe (mert 12 led az nem fér el egy porton). A 12. forgatás után egy bitet ellentétesre állítasz, az alapján dönti majd el a program, hogy jobbra vagy balra léptetést végezzen. Felfutó fénysornál REG1-REG2 a forgatási sorrend, lefutónál REG2-REG1, feltételezve, hogy REG1 0. bitjén a legelső leded van.
(#) Pontiac válasza kobold hozzászólására (») Jan 27, 2008 /
 
sya

Hát tetem bele egy Pic 16F876 ot
egy kvarcot meg a ledekhez ellenálást
meg 7805 Stb ic-ét

amugy már ismerlek te csináltad nekem a 4 ledes isd -s futofényt Azota is nagyon jol müködik


segitségedet elöre is köszönöm
(#) kobold válasza Pontiac hozzászólására (») Jan 27, 2008 /
 
Egyszer 16F846, aztán 16F876... Megmaradhatnál egynél
Ha jól rémlik, volt valami gond a lejátszással, csak anno semmi időm nem volt már, és elfelejtettem válaszolni...
Naszóval: mint sejtettem, összekötötted a procit a ledekkel. Ahelyett, hogy leírod egyesével, mit tettél bele, nem lehetne mondjuk egy képet feltenni a kapcsolási rajzról? Pillanatok alatt kész lenne a program is...
(#) szamóca hozzászólása Jan 27, 2008 /
 
Nekem is lenne egy futófényes kérdésem.
4017-el szeretnék 6 LED-et vezérelni, de a futási sebesség, és a LED-ek világítási hossza (kitöltési tényező)
potival állítható legyen. Valaki esetleg tudna rajzot az elkészítéséhez?
Előre is köszi.
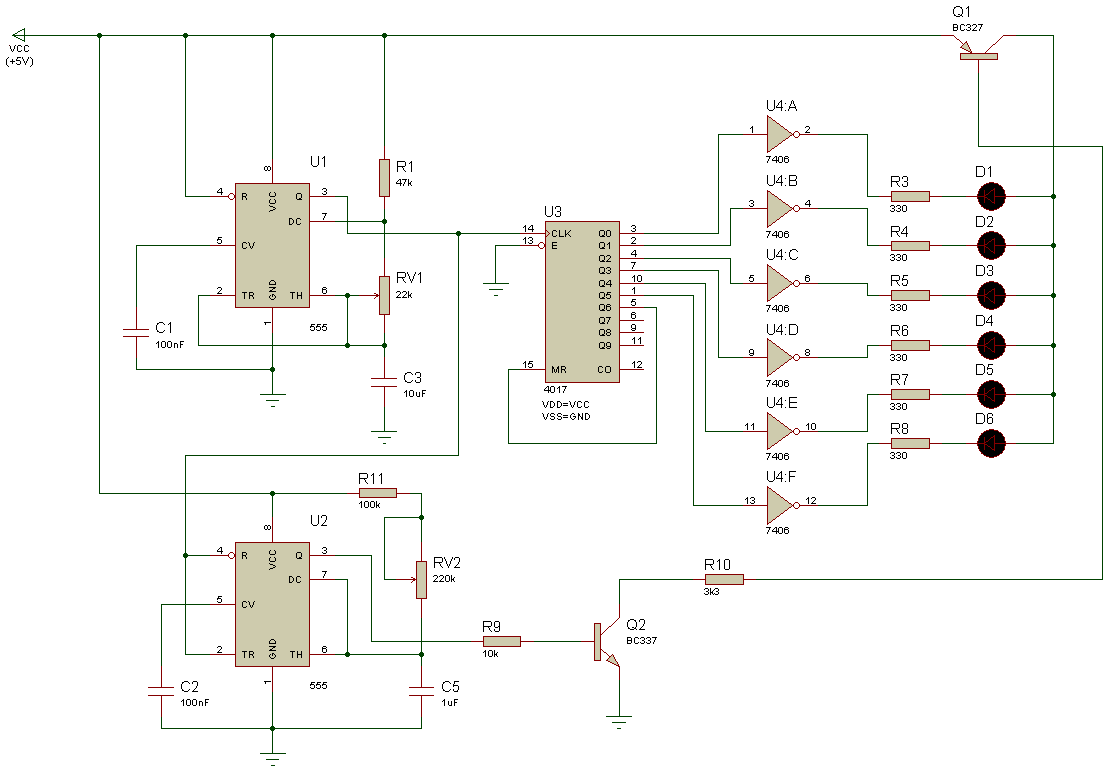
(#) kobold válasza szamóca hozzászólására (») Jan 27, 2008 /
 
Rajzom hirtelen nincs, de megoldható pl. két 555-ös használatával (vagy egy 556). Egy időzítő astabil módban adja a 4017-es órajelét, erre lépnek a ledek, a frekvencia (futási sebesség) potival állítható. Ugyanez az órajel invertálva triggereli a másik időzítőt, ami monostabil módban fut, és a ledek közös pontját (Vcc vagy GND) kapcsolja be megfelelő teljesítménytranzisztorral, adott ideig, amit megint csak lehet potival állítani.
(#) szamóca válasza kobold hozzászólására (») Jan 27, 2008 /
 
Szia kobold!
Köszi a választ, jó lenne a terv, csak nekem kézzelfogható /megépíthető, működőképes/rajz kellene.
(#) kobold válasza szamóca hozzászólására (») Jan 27, 2008 /
 
Nos... Nem biztos, hogy a legoptimálisabb, de szimulátorban tökéletes.
A felső 555-ös adja a léptetés sebességét, a jelölt értékekkel 1...3 Hz között, az alsó meg a bekapcsolva tartás idejét (nem kitöltés, mert akkor a fényerőn látnád), a potit lentre tolva épp hogy felvillannak, fentre húzva a következő léptetésig ég az aktuális led.
Lehet tovább variálni, igény szerint
A 7406 azért van benne, mert a 4017-es kimenetei nem nagyon tűrik az áramot. Tápvonal mindkét IC-nél értelemszerűen, szűrőkondikkal (100 nF) a VDD lábak és a GND közé, ez nincs a rajzon.

villogó.png
    
(#) Pontiac hozzászólása Jan 28, 2008 /
 
Sya

Feltetem a 11 ledes futo fény kapcs rajzát
de a rajzba anyi hiba van hogy 12 led szerepel
a futo fénynek ugy kéne müködnie hogy ha megnyomom a gombot addig meg a futo fény
még mégegyszer megnem nyomom a gombot

Minden ledhez tartozik egy csippano hang azt is feltöltötem és azt is lekéne játszania miközben megy a futo fény

segitségedet elöre is köszönöm Kobold
(#) kobold válasza Pontiac hozzászólására (») Jan 28, 2008 /
 
Miért az MCLR lábon van a gomb? Minden lenyomása reset-et okoz, azaz újraindítja a procit. Ott a PORTA tök üresen...
És hogyan kéne azt az mp3 file-t lejátszani? Azt hiszem, még az ISD-s áramkör építésénél ezt elmondtam: a PIC alapból nem tud ilyet. Vagy fel kell venni a hangot ISD-re, és úgy lejátszani, vagy nem hang, hanem valami előre eltárolt / matematikailag számított frame-ek alapján lehet a piezót meghajtani.
(#) Pontiac hozzászólása Jan 28, 2008 /
 
sya

a hangeffekt nem lenne muszály hozzá
megtudom oldani egy digitális hangtároloval

Akkor segitesz megcsinálni a Programot hozzá
meg azt a nyomogomb hibát amit észre vettél kijavitanád

A program az menyi helyet fog elfoglalni a Pic be ?
a 4 ledes futo fénynél is megoldotam már a hangeffektet
Segitségedet elöre is köszönöm
(#) kobold válasza Pontiac hozzászólására (») Jan 28, 2008 / 4
 
Ha segítek, te írod, én támogatlak. Ha én írom, akkor kellene, hogy milyen időközönként lépjenek a ledek. A digitális hangtárolóhoz pedig gondolom kell egy kimenet is, ami a folyamatos lejátszást indítja a futófény működésekor.
(#) Pontiac hozzászólása Jan 28, 2008 /
 
sya

Hát a ledeknek ilyen idöközönként kellene lépnie mint a gif animácion van ugy kellene neki müködni
Sajnos még nem tudok programozni most akarom
majd elkezdeni a propic programba megtanulini a programozást
Kérlekszépen irdmár meg a programot én addig elkészitem a nyákot meg beépitem a R,C,Q ALAKTRÉSZEKET mert már beszereztem hozzá mindent

Segitségedet elöre is köszönöm

(#) kobold válasza Pontiac hozzászólására (») Jan 28, 2008 /
 
Kedves, ámde ugyanakkor kolléga!

Amiket most hirtelen gondoltam, azért kiosztottam magamnak két warn-t. Ugyanis az a megfogalmazás, hogy
Idézet:
„a ledeknek ilyen idöközönként kellene lépnie mint a gif animácion van”
, az mindenre jó, Mari nénit még el is kápráztatná, de programot írni nem alkalmas. Tessék már mondjuk tizedmásodpercben, vagy valami értelmes mértékegységgel definiálni az időt, mert szemre két tizednek tűnik, de ne kívánd, hogy képszerkesztővel nyitogassam, és kajtassak az animáció lépésköze után, a jó ******** (harmadik warn).
És ha kérhetlek, cseréld le a "sya" "köszöntést" valami magyarra, kicsit ez olyan, mintha ráléptem volna a macska farkára.
Segítek neked, ha betartasz pár "alapszabályt", 33 évesen már túl öreg vagyok az ilyen iskolás lazasághoz.
(#) szamóca válasza kobold hozzászólására (») Jan 28, 2008 /
 
Örök hála!
Nagyon szépen köszönöm, majd fejlesztem innéttől.
(de lehet lesz még kérdésem vele kapcsolatban )
(#) Pontiac hozzászólása Jan 30, 2008 /
 
Utána játram és két tized van a led lépései közöt
sokk idö volt még kideritetem de meglet
akkor vmit változtatunk a kapcs rajzon a kapcsolo véget hogy ne legyen a reset lábán
már a doboz amibe bele lesz épitve régota elkészült
csakk evel a Picel nem boldogultam

Segitségedet nagyon Köszönöm
(#) kisteso hozzászólása Máj 20, 2008 /
 
sziasztok!

csak annyit szeretnék kérdezni h kitudja h lehetne megcsinálni azt h a ledescoolert (számitogépventeillátor) h tom megcsinálni ugy h ütemre villogjon amikor szol a zene? segitsetek elöre is köszi
(#) elektro555 hozzászólása Okt 8, 2008 /
 
Hello!

Olyan futófényt szeretnék építeni, ami csak egyszer fut végig, vagyis minden LED égve marad a végén. Más megfogalmazásban egymás után késleltetve gyújtja ki.

Tud nekem ebben vki segíteni?
Előre is köszi!

Üdv
(#) szdavid válasza kisteso hozzászólására (») Okt 8, 2008 /
 
1, kis és nagy betűk nem véletlenül vannak (bár legalább írásjeleket használsz )
2, gondolom h == hogy, ledescoolert == ledes cooler-t, tom == tudom (bár ebben segített, hogy nem volt jerry )
3, Ez kell neked

(#) djsuni hozzászólása Okt 25, 2008 /
 
Sziasztok!
Nem igazán a témával kapcsolatban írok, de úgy érzem az én kérdésemre is a futófény kapcsolások egyike lesz a megoldás!
Nekem egy olyan kapcsolásra lenne szükségem, amelynél 1 bementi clock jel hatására a kimeneten 4 clock jel jelenik meg! Nem kimondottan ledek lennének a kimeneten, hanem egy nagyon egyszerű léptetőmotor vezérlés. azért akarom így csinálni mert ezt gondoltam a leggazdaságosabbnak hozzá! Azért kell pont négy impulus, mert a motor 24 lépéses és 6 ponton kell megállnia, és az sem baj ha a be és kikapcsolások után nem mindig ugyanott van az a 6 pont (ezt remélem lehet érteni, magyarul nem kell "beszámolnia" a kapcsolásnak. Ez majd manuálisan fog történni!)
Segítségeteket előre is köszönöm!
(#) JOJO hozzászólása Dec 12, 2010 /
 
Urak a He egyik számában valamikor megjelent 3színű ledel egy futó fény nincs valakinek meg . előre is kösz
(#) Mybuster hozzászólása Dec 17, 2010 /
 
Sziasztok!
láttam ezt a 555IC+4017Ic megoldást a fénysornál az lenne a kérdésem nincsen 4017 Ic-m De hellyete van 4016 menyiben tér el a 4017 től és hogy ha az nem jó mivel lehet hellyetesíteni?
(#) szamóca válasza Mybuster hozzászólására (») Dec 17, 2010 /
 
Sokban. Teljesen más a funkciója. A 4017 J. számláló nem helyettesíthető.
Következő: »»   1 / 4
Bejelentkezés

Belépés

Hirdetés
XDT.hu
Az oldalon sütiket használunk a helyes működéshez. Bővebb információt az adatvédelmi szabályzatban olvashatsz. Megértettem