Fórum témák
» Több friss téma |
Mielőtt kérdezel, a következő két dolgot ellenőrizd!
I. A helyes tápfeszültségek megléte.
II. A kimeneten van-e egyenfeszültség.
Élesztés.
Sziasztok!
Egy olyan erősítőt szeretnék készíteni ami egy mono rádiós órából kapja a jelet és egy 10 W -os hangszórót tud működtetni de lehet ennél egy kicsit kevessebb vagy több is. Raknátok fel rajzot
Hali
Pl: TDA 2005. Bridge uzemmodban.
Tudom, hogy sok gyári hid megoldás hasonló, de attól még nam jó !
Ezügyben highand a király, de valamiért lekopott inen
Tisztogattam a gépet és találtam egy érdekes videót. Érdekes, hogy mennyire gyilkolja a 220-at pár száz watt.
Valamiért nincs hangja a videónak.
Egyébbként se értem. Azt akarja demonstrálni, hogy leesik a feszültség ? Ez sima ügy vékony a derot. Egy multiméterrel ennyit lehet demozni, megállapitani. Tudnék mesélni mi mindennel probáltuk megfejteni, hogy a fekete lukban §§órától 00.05 percig mi a franctól táltosodott meg a hang. Olyan pontos volt, hogy órát lehetett beéllitani hozzá. Ennél nagyságrendel cifrábbat olvashatsz az áthelyezett 871318, és 871235-ös hsz-ban
Hát igen nem az mondom, hogy DJ akarok lenni hanem csak néha egy kicsit kevergetni és akkor nem árt ha jobban szól! És akkor a mai hangkártyák hány mW-os erősítőnek felelnek meg? Mert a fejhallgatómat 1200mW a maximális terhelhetősége 102dB gondolom ez 1mW melett és ha nem építenék hozzá egy erősítőt pl ami a főoldalon van nem tudom jó lenne e hozzá de sokkal jobb minőségben szólna mint a szimpla hangkarimon! Kérdés az, hogy megfelelne e hozzá?
Maximális terhelhetőség 1200mW Erzékenység:102dB Impedencia:32 ohm De most meg találtam róla egy oldalon olyat, hogy maximális bemenet 50mW most akkor milyen erősítő lenne jó neki?Köszi!
És ez a rajz nincs meg valahol jobb minőségben ?
Sziasztok olyan kérdésem van hogy találtam egy kapcsolás az oldalon, hogy beletehetem-e egy régi Videoton Aida dobozába amiből csak a végek hiányoznak?
A feszültsége az erősítőnek 52v+- Válaszokat előre is köszönöm Bővebben: Link
Hát a végfoknak még csak jó is lenne a szimpla 52V-os táp, 10k-s ellenállásokkal, de kell a meghajtó is, különben csak cincogni fog. Annak meg kellene egy külön +-17V-os (dupla) táp.
Szia
Bocsi elírtam az erősítőben tényleg szimpla 52V van. A meghajtót úgy gondoltam elég az erősítőben levő élőfok szerintem.
Sziasztok, a következő lenne a problémám mégpedig, hogy rendelkezem egy SENCOR SCD-5255MR autórádióval USB-S,MP3-AS,MEMORIA KARTYAS stb csak anyi a probléma,hogy nincsen meg az előlapja igy kaptam a baratomtól mert neki már nincs rá szüksége. Ebből az autórádióból szeretnék egy erősitőt barkácsolni a leg egyszerübb módon. Megoldhatnám ugy is hogy kiolvasztom a végfokot és csinálok egy külon erősitőt de az macerás lenne kissé. Ha tudtok esetleg jobb megoldást hogyan üzemeljem be egy erősitőnek akkor azt megköszonném nagyon
Várom az öleteket előre is köszönöm
Szia, bontsd ki a sasszit belőle, lehetőleg egyben, innen két lehetőséged van, vagy kiveszed belőle a végfok IC-t és az adatlapi kapcsolást alkalmazva , építesz egy új panelt, vagy a meglévőt használod, ha az utóbbit választod, akkor is kell az adatlapja, mert javarészt azokat a sémákat használják fel a készülék gyártók. No ha megvan az adatlap, akkor ki kell bogarászni a lábakat, és bekötni, kezd a táplábakkal, majd keresd meg a bemenetet, na a bemenetnél szakítsd meg a vezetősávot, és úgy csatlakozz rá egy RCA dugót, az a cél, hogy a bemenet ne legyen kapcsolatba a készülékkel. a kimenetek nem érdekesek, azok úgyis ki vannak vezetve a készülék hátuljára. Ott meg is találod őket. Kis szerencsével, még a panelon is kapsz egy kicsi segítséget, szitázott feliratok formájában. A bordát ne felejtsd el.
Az eredeti nyákon hagyd az IC-ket, kösd le a belső bemenetet róluk és ráköthetsz amit akarsz. Az IC doksijában nézd meg, hogy melyik a bekapcsoló és mute láb, majd a dokumentáció szerinti feszültségszintet kell rákapcsolni (áltlaában így működnek az ilyen IC-k). Elméletileg ennyi.
Sziasztok! van 1 yamada Hts-3500 dvd-m és ha az erősítő részét használom akkor van 1 folyamatos zúgás már rá jöttem ha lefogom a ventilátor a végén és az lelassul a zúgás is változik ezek szerint az gerjeszti a zajt. Az lenne a kérdésem hogy hogyan lehetne megszüntetni a zavart? A ventilátor benne a trafónak a hűtése és folyamatosan megy.
Szia, ha lefogod teljesen megszűnik a zaj? Vagy csak ahogy lefogod, olyan áramokat vesz fel a motor, hogy leesik a tápfesz, és ezért elhalkul a zaj? Nem mindegy. Próbáld meg, hogy lekötöd a motort, úgy mi történik? Ha megszünik, akkor egyértelműen induktív zavarokat kelt, néhány passzív elemmel orvosolható a probléma.
Csak fojtani tudtam és akkor halkult most leszedtem a tetejét és és lefogtam a ventilátort akkor abba maradt a zúgás.
Üdv, mindenkinek!
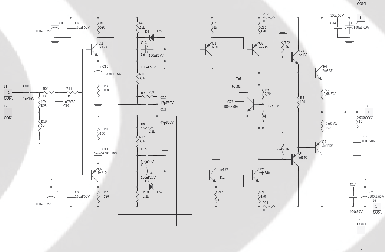
Én egy subwoofer erősitőt szeretnék épiteni ,mert ami mostanáig volt egy évet birt csak ma meg kifingott. Ezért szeretnék valami másat épiteni, ami adott 150W-os toroid és +/-42v-os szimmetrikus táp. Idáig ezt az erősitőt használtam és nem a legjobb.legjobbBővebben: Link Ezért szeretnék valami másat épiteni 4ohm-ra. A segitéget előre is köszönöm.
Lehet, hogy egy böhöm induktivitás a ventillátor tápjára megoldaná a problémádat. Elég jók a monitorokban lévő induktivitások, amik a 220-at hivatottak szűrni és bár nem tűnnek nagynak, viszont a mag kialakitása miatt (EI) 15-20mH is lehet az induktivitásuk.
Ezzel sosem lesz gondod.
És a VF szériából melyiket ajánlanád ami viszi a 4ohm-ot és "szereti" a 42v-os szimmetriát.
Hali.
Te ezt megépitetted már? Nyák rajzod van e hozzá? Nekem van egy Tramp nevű nyákrajzom, de nemtudom, hogy jó e hozzá. De beültetésem nincs hozzá.
Köszönom a gyors választ valamit megpróbálok csinálni vele aztán majd irok
Köszönom a választ kezdem érteni majd még irok ha valami nem tiszta
sajnos nem jutottam semmire, már teljesen összezavarodtam az adatlapot mellékeltem
úgy döntöttem , hogy inkább egy külön panelon megcsinálom csak nincsen panel rajzom nem tudnál egyet késziteni valamelyik programban ami jó lenne nekem?
elore is köszönöm
Nyákot ne csináljanak helyetted?
Ezt rajzold át egy programmal és máris van nyákod. |
Bejelentkezés
Hirdetés |





elore is köszönöm

