Fórum témák

» Több friss téma
Fórum » A-osztályú erősítők
 
Témaindító: Dióda, idő: Feb 14, 2006
Lapozás: OK   79 / 137
(#) Doncso válasza anubis hozzászólására (») Jan 4, 2011 /
 
Szia, szerintem jó lesz hozzá, a trafó bőven, a borda gyönyörű, viszont az elhelyezésre mindenképp ügyelj, ha benn marad a dobozban, akkor feküdjön, ne állítsd oldalára, mert nem tud majd távozni a hő, ha kiteszed a hátfalra, oldalra állítva, akkor pedig ventit mindenképp tegyél rá, nem kell állat módjára fújatni, csak hogy a hő tudjon távozni a szoros bordák közül, és cserélődjön a levegő. Bár ahogy most elnézem, szerintem mindenhogyan kellene oda venti, ami mozgatja az üregekben a levegőt, egyébként egy elég nagy teljesítményű borda ez.
(#) Doncso válasza (Felhasználó 13571) hozzászólására (») Jan 4, 2011 /
 
Igen, erre gondoltam, szerintem is ezért vannak azok az "üregek" egyébként szép darab.
(#) anubis válasza Doncso hozzászólására (») Jan 5, 2011 /
 
Köszi az instrukciókat.

A borda egy 3 fázisú 22 kw motor frekvenciaváltóján volt rajta. Függőlegesen állt amin 4 kis ventilátor dolgozott. 2 fújta alulról és a másik kettő felül elszívta.
Szóval akkor jöhet az építés mert elégségesek az alkatrészek. Köszi szépen mindenkinek
.
Most a hónapban befejezem egy tda2030 as végfok építését és dobozolását majd utána jöhet a Hiraga.
(#) Doncso válasza anubis hozzászólására (») Jan 5, 2011 /
 
Azok a ventik, ide is jót tennének. Egyébként sok sikert, várjuk a fejleményeket.
(#) anubis hozzászólása Jan 6, 2011 /
 
Még egy kérdés.

Van itt olyan valaki aki hallotta már a 8wattos és a 20 wattos Hiraga végfokot egymás után?
Csak hangerőbeli vagy más hangzásbeli különbség van közöttük?
(#) Mayan válasza anubis hozzászólására (») Jan 6, 2011 /
 
Még két azonos kapcsolás szerinti közt is van hangzásbeli különbség. A táp pl. nagyon sokat számít. Meg a tranyók típusa is.
(#) rolitechno válasza Mayan hozzászólására (») Jan 6, 2011 /
 
Még két utánépített között is. Igaz,én még csak quad405 ből hallottam többet kb 10 különbözőt és abból legalább 7 nek más volt a hangja. A legjobban a legrégebbi szólt
(#) hugi00 válasza anubis hozzászólására (») Jan 6, 2011 /
 
Igen.
- de mint az elottem szolok is, en si csak anyit mondhatok, hogy ket "egyforma" is kulonbozoen szol.

Ettol fuggetlenul: a 20W melyben (talan) jobb dinamikaval rendelkezett.
(#) anubis hozzászólása Jan 7, 2011 /
 
Huh nehezedik a dolog.

Talán egy picit több mély dinamika miatt 80.000 ft nyi kondenzátor az nem semmi. Meg hozzátéve az egyenlethez hogy két somogyi hangfalon hallgatom. Kezd eltántorítani.
(#) oibacsi válasza anubis hozzászólására (») Jan 7, 2011 /
 
Nem kell oda 80ezer forintnyi kondi, használhatsz aktív tápot is. Én amennyire szeretem a zajszegény cuccokat, már nem is tudnék meglenni nélküle.
(#) hugi00 válasza anubis hozzászólására (») Jan 7, 2011 /
 
Nekem is van megmaradt kondim:
http://www.hobbielektronika.hu/apro/hirdetes_21180.html
Cserelni akartam de ami benne van oldalankent:
68.000*4 -> 40,000*1 -> 22,000*1
CLCRC taggal, ez boven eleg.
A + 22,000 mar nem is kellet volna, elotte is tokeletes volt.
Szerintem a 4*68,000-el is ki kellet volna probalnom.
(#) rolitechno válasza anubis hozzászólására (») Jan 7, 2011 /
 
Huh 2 sal az nem A class hoz való. Ha azokat a hangfalakat akarod megtartani ,akkor neked abszolút nem hiraga való ! Egyébként én ha csinálnék hiragát tuti hogy a 20W ost építeném Ha kell a minőség nem számít a pénz( csak legyen is )
(#) anubis válasza rolitechno hozzászólására (») Jan 7, 2011 /
 
Ó péz a legkevesebb
Szó szerint
(#) Srajmund válasza anubis hozzászólására (») Jan 7, 2011 / 1
 
Részben egyetértek. Bár a Hiragák esetében a kondenzátorokból sosem lehet elég. Én azt javaslom, hogy először a "kistesóval" kezdj (8W Le Monstre). Hapro által publikált cikkben minden szükséges hozzávalót megtalálsz. És otthoni használatra bőven elég a 8W-os. Nekem egy kb. 40 nm-es nappaliban teljesít szolgálatot mióta bedobozoltam, és teljesen rendben van, mind hagerőben, mind dinamikában.
Somogyi hangfalakon is kipróbáltam a Monstrét, és nekem nagyon bejött a hangja azon is.
(Lehet hogy elfogult vagyok?)
Bár a költségekkel kapcsolatosan én egy kicsit elszálltam, de azért a 8W-os kedvezőbben utánépíthető jó minőségben pénzügyileg.
Ez csak egy vélemény.
(#) Srajmund válasza rolitechno hozzászólására (») Jan 7, 2011 /
 
Somogyi a PureAcoustic is és hangzásban veri a Yamahát de még az általam vásárolt Wharfedale-t is (sajnos).
Ez persze csak szerintem van így, lehet valaki más szerint nincs igazam....
Nagy kár hogy miután megvettem a hangfalaimat csak azután tudtam a kis 8W-os Hiragát kipróbálni rajtuk, mert ha előbb hallom a PureAcoustic-ot, biztos hogy azt veszem meg.....
(#) rolitechno válasza Srajmund hozzászólására (») Jan 7, 2011 /
 
Én még sal ból nem hallottam jó kollekciót de ha választhatnék inkább a videoton ,mert szerintem veri a somogyit. Bár nem azt használok ,de erősen gondolkodok egy többutason csak nem videoton magasakkal...
(#) Srajmund válasza rolitechno hozzászólására (») Jan 7, 2011 /
 
Javaslom egyszer ha lesz lehetőséged akkor hallgasd meg. Engem meglepett amit akkor hallottam belőle kijönni hangzásilag. Egészen addig én sem voltam a gyártóval semillyen formában jó viszonyban.....
Tudom ez erősítős topik úgyhogy bocs az OFF-ért.
(#) rolitechno válasza Srajmund hozzászólására (») Jan 7, 2011 /
 
Ja igen bocsi A class os....( kíváncsi lettem mostmár ).
(#) oibacsi hozzászólása Jan 7, 2011 /
 
Tisztelt Fórumtársak!
Egyelőre csak tanulgatok-kísérletezgetek, illetve találtam egy kapcsolást a neten. Mellékelem. Mi a vélemény az alábbiakról?
-IRF350 helyett 2SK1058
-R4 100K helyett 1M
-R2-R3 helyett 20k helitrimmer
-1M gate-gnd ellenállást bettenék
Működőképes és jó lenne így? Nem akarom megépíteni, már kész van egy másik, csak szimplán elmélkedek és próbálok elemezni. Köszönöm.
(#) rolitechno hozzászólása Jan 7, 2011 /
 
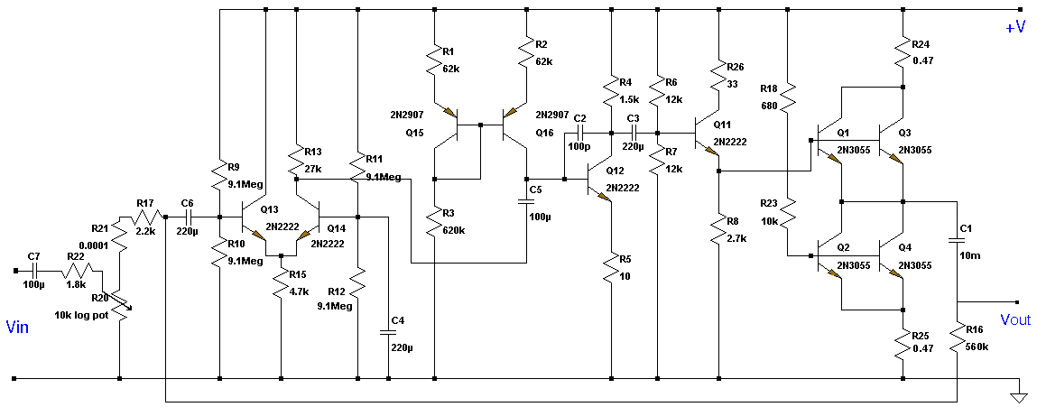
Heló mindenkinek! Én is kérdeznék valamit. Van egy hatalmas lift trafóm 1x24V AC vel. Találtam egy A class kapcsolást ami +34V al megy. Ismeri valaki ezt a kapcsolást ,esetleg hallotta már szólni? És ha nem ,vajon mennyire érdemes megépíteni? Egyébként muszáj lesz ,mert nem akarom a trafót világításra,vagy motor forgatására elpazarolni

24WCA.gif
    
(#) bakos13gab válasza rolitechno hozzászólására (») Jan 7, 2011 /
 
Ha a kimeneten az a 10m 10µF-ot jelöl, akkor gyanús a dolog.
(#) CIROKL válasza bakos13gab hozzászólására (») Jan 7, 2011 /
 
Gábor ! a 10m az kereken 10000E uf -ot jelent .
(#) bakos13gab válasza CIROKL hozzászólására (») Jan 7, 2011 /
 
Na jól van, csak nem értettem a dolgot.
Muszáj volt valamit belekotyogni, ma ilyen napom van.
Várjunk csak... 10 000 000uf-ot??? Az olyan sok, hogy el se tudom képzelni. 10Farád nem semmi.
(#) bankimajki hozzászólása Jan 7, 2011 /
 
Sziasztok eszembe jutott egy olyan dolog, hogy mi lenne ha olyan "A" osztályú erősítőt terveznék hogy amikor növelem az erősítést, akkor növeli a nyugalmi áramot. (Létezik ilyen fajta erősítő vagy nem?) Ha nem létezik, akkor tervezek egyet.
(#) CIROKL válasza rolitechno hozzászólására (») Jan 7, 2011 /
 
Ehhez az AC24 -hez még számításba jöhet a JLH , vagy a DoZ -is
Az AC24 -ből úgysem lesz 34 DC mert ez még függ a felhasznált diódáktól , graetz -tól is ezen is esik kb 0,1Volt és még ez az AC24 az üres járati feszültség ami terhelve szintén esik , ezért jó esetben DC-ben lesz 30-32 .
Gábor semmi gond ha ezt a dolgot nem tudtad , a jó pap is holtig tanul , jó ez a nap hisz péntek hétvége !
(#) andras1 válasza bankimajki hozzászólására (») Jan 7, 2011 /
 
Pl a KRell ksa 100s,200s,300s

"Sustained Plateau Biasing"


"Krell rejected this approach in favor of a related, though unique and perhaps more elegant, concept, which they have dubbed Sustained Plateau Bias. Following its successful implementation in the $32,500/pair Audio Standard amplifier, the technology has been incorporated into Krell's new "standard line," S-Series amplifiers. Each of these, the KSA-300S included, is designed with five bias "plateaus." Circuitry within the amplifier analyzes the input signal and selects an appropriate bias level to keep the amplifier operating in class-A. "
(#) bankimajki válasza andras1 hozzászólására (») Jan 7, 2011 /
 
A francba, azt hittem hogy kitaláltam valami újat. (Akkor nem érdekel.)
(#) andras1 válasza bankimajki hozzászólására (») Jan 7, 2011 /
 
Ja és a lényeg: mindezt úgy hogy1800V/us a slew rate.
(#) CIROKL válasza CIROKL hozzászólására (») Jan 7, 2011 /
 
Idézet:
„esik kb 0,1Volt”

Nem 0,1 ezt elírtam , 0,8-1 Volt
(#) rolitechno válasza CIROKL hozzászólására (») Jan 7, 2011 /
 
A DOZ az nem +40V al működik? Mintha annyira emlékeznék. A trafó teljesítményével nincs baj,csak hogy a Doz nak elég e a +32 V hogy normálisan ki lehessen vezérelni....Vagy esetleg a JLH nak ,de arra meg azt mondtad hogy nem valami nagy durranás.
Következő: »»   79 / 137
Bejelentkezés

Belépés

Hirdetés
XDT.hu
Az oldalon sütiket használunk a helyes működéshez. Bővebb információt az adatvédelmi szabályzatban olvashatsz. Megértettem