Fórum témák

» Több friss téma
Fórum » TDA1558Q
 
Témaindító: Vassjozsef01, idő: Ápr 2, 2008
Témakörök:
Lapozás: OK   15 / 28
(#) loldma válasza titi hozzászólására (») Okt 20, 2010 /
 
Köszönöm szépen!
a 10+ nálam több mint 10et jelent
(#) Hurkafej1 hozzászólása Okt 25, 2010 /
 
Ez az erősitő mennyire torzit ha megépitem?
A videó alapján természetesen, hidba, hogy stereo legyen.
(#) titi válasza Hurkafej1 hozzászólására (») Okt 25, 2010 /
 
Az IC adatlapján megtalálod az ez irányú adatokat is.
Persze attól függ, mennyire hajtod meg, mekkora teljesítményt akarsz kivenni belőle.
A 2*22W-ot 10%-os torzítás mellett adja le, de szobába felesleges "full"-on hajtani. Azt pedig gondolom tudod, hogy a torzítás arányos a kivett teljesítménnyel.
(#) Hurkafej1 válasza titi hozzászólására (») Okt 25, 2010 /
 
Köszi a választ. Holnap megveszem az alkatrészeket, és megpróbálok valami jót alkotni
Addig hajtanám természetesen ameddig szépen szól, a torzitást azt úgy értettem, mint mondjuk valami gerjedés.
(#) loldma válasza Hurkafej1 hozzászólására (») Okt 26, 2010 /
 
Én megépítettem próbapanelra, azon picit zúgott, de martam hozzá nyákot, abba beültetve szépen szól, nem zúg, nem gerjed, mondjuk nyersen van egy alap sistergés, mint amikor maxra tekered a hangerőt egy hifin és nem játszol semmit, de vagy rakok majd elé egy ellenállást, vagy majd egy hangszínszabályzó megoldja
(#) Hurkafej1 hozzászólása Nov 13, 2010 /
 
Ha akarok hozzá potmétert, akkor azt elég a kimenetek elé bekötnöm?
(#) matyusz válasza Hurkafej1 hozzászólására (») Nov 13, 2010 / 1
 
Üdv.
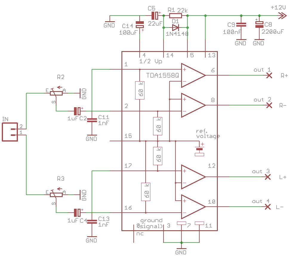
Nem a bemenetre kell kötni a potmétert. A rajzon jelölt módon.
(#) loldma válasza Hurkafej1 hozzászólására (») Nov 13, 2010 /
 
Igazából szerintem építs egy hangszínszabályzót hozzá (itt a kapcsolások közt találod az lm1036ost, én is azt építem épp), mert attól még hogy hangerőszabályzó lesz rajta, a hangja még egy picit "nyers" lesz, kivéve ha van jó hangszínszabályzó a hangkártyádhoz (a winampé nem az).
(#) Hurkafej1 hozzászólása Nov 14, 2010 /
 
Hello!
Tegnap megépitettem a hidalt változatot, ráadtam a 12V-ot de ahogy rácsiptettem dobott 1 szikrát, mivel a +ág figyelmetlenségből a nyákon összeért a -al. Ezt a réz részt lekapartam, de igyse szólal meg. Tönkremehetett benne valami ezalatt az 1század másodperc alatt?
Még arra gondoltam, hogy a 2. hibalehetőség az lehetett, ahogy a bemenet megy. A kábel eredetileg egy stereo rca volt, a másik végén meg egy jack dugó(ez maradt meg) Az rca rész lett róla levágva. Ezt úgy kötöttem be, hogy blankolásnál a belső piros vagy fehér szinű vezetéket kötöttem +-nak, ami pedig körülötte volt az a negativhoz. Ez igy van jól?
(#) Hurkafej1 hozzászólása Nov 14, 2010 /
 
Még annyit, hogy ami a mute funkciót vezérlő dióda azt nem kaptam, helyette egy kicsivel nagyobb lett beleforrasztva. Most nemtudom leolvasni, hogy pontosan, milyen, pont úgy van beforrasztva, hogy nem látom...
Vagy esetleg ezt a funkciót valahogy ki lehet hagyni az egész kapcsolásból?
(#) loldma válasza Hurkafej1 hozzászólására (») Nov 14, 2010 /
 
A mutet azt én konkrétan összekötöttem a többivel (szóval azthiszem 5-11-12 láb összekötve, de ezt csak fejből írtam, nemtudom melyikek, és ez közvetlenül a két kondin keresztül a +12-re. Nekem nem kell mute. Amúgy nekem is szokott néha szikrázni, amikor rákötöm az aksira, de mondjuk lehet, hogy azért mert tegnap előtt éjjel a normafán kötöttem be, és nagy volt a páratartalom
(#) titi válasza Hurkafej1 hozzászólására (») Nov 15, 2010 /
 
Hali!
Szinte teljesen mindegy a dióda, akár el is hagyhatod, attól még működni fog.
De mutatnál két jó képet a panel két oldaláról, talán többet tudunk mondani a hibát illetőleg.
(#) Hurkafej1 válasza titi hozzászólására (») Nov 17, 2010 /
 
holnap majd lefényképezem, ami itthon van gép ez nem auto focusos és nem kivehető rajta, hogy milyenek a dolgok.
(#) simbico hozzászólása Jan 7, 2011 /
 
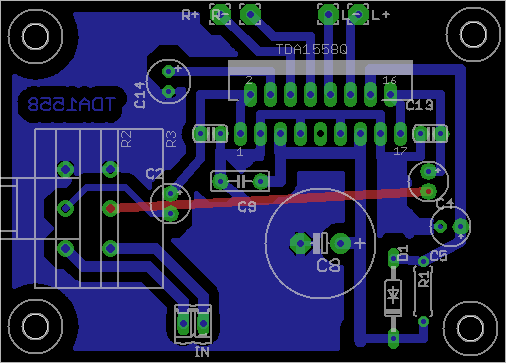
Sziasztok, meg szeretném építeni ezt az erősítőt hidalva, csináltam is neki nyáktervet (Titi tervét átrajzoltam, hogy legyen benne egy poti is, ezúton is szeretném neki megköszönni a pompás cikkét az erősítőről). Tehát a kérésem az lenne, hogy valaki legyen olyan kedves nézze át. Köszönöm, Simon.

( a nyák terven nincs felső oldalon réz, hanem sima vezeték lenne, nem jöttem rá hogyan lehetne ennél értelmesebben, illetve a poti sztereó, csak nem találtam az eagle könyvtárában )
(#) Gafly hozzászólása Jan 7, 2011 /
 
Találkozott már valaki olyan hibával ezzel az IC-vel és kapcsolással hogy üresjárásban azt mondogatja viszonylag halkan hogy "búú-tütü...búú-tütü, stb."?
Én már kifogytam minden ötletből, különösen hogy ezt leszámitva tökéletesen működik...
(#) kadarist válasza Gafly hozzászólására (») Jan 7, 2011 /
 
Szia! Bezavar egy közeli mobilátjátszó. A bemeneteket hidegítsd le 1nF-os kerámiakondenzátorokkal.
(#) Gafly válasza kadarist hozzászólására (») Jan 7, 2011 /
 
Sajnos ez nem GSM-es "búú-tütü".
(#) kadarist válasza Gafly hozzászólására (») Jan 7, 2011 /
 
Esetleg számítógép? Bemenet-hidegítéssel megszűnik ez a hang?
(#) titi válasza simbico hozzászólására (») Jan 8, 2011 / 2
 
Hali!
Arra ügyelj, hogy a hűtőborda elférjen majd a hangszóró kimenetek csatlakozásától.
(#) titi válasza Gafly hozzászólására (») Jan 8, 2011 /
 
Hali!
Vedd le a bemenetéről a "búú-tütü" hangforrást!
Viccet félretéve, nem valamelyik kondi hibás?
2 vagy 4 csatornás változat?
(#) simbico válasza titi hozzászólására (») Jan 8, 2011 /
 
Köszönöm a választ , át is kell kicsit pakolásznom, ha minden jól megy estére megépítem Jót hétvégét! Simon
(#) Gafly válasza titi hozzászólására (») Jan 8, 2011 /
 
1 csatornás. Azaz sub-basszus hidalva két hangszórót compaund hajt meg. Eleve aluláteresztővel kezdődik, de a "búú-tütü" az ott van még a benetet rövidrezárva is...
(#) simbico válasza titi hozzászólására (») Jan 8, 2011 /
 
Segítsétséget kérnék, összeraktam az erősítőt de nem akar működni.nem a forrasztásokat átnéztem és nem találtam semmit, egy pc tápról menne.tt van pár kép
(#) fidelcastro válasza simbico hozzászólására (») Jan 8, 2011 /
 
Üdv!
A 15-ös lábat (reference voltage) én úgy nézem földre kötötted, pedig hídkapcsolásnál az féltápfeszen van. Egy sima kondival hidegítheted felé, de GND-re ne kösd
(#) simbico válasza fidelcastro hozzászólására (») Jan 8, 2011 1 /
 
elvben nincs bekötve egyáltalán az a láb, ha hídban van muszáj bekötni?
(#) simbico válasza fidelcastro hozzászólására (») Jan 8, 2011 /
 
bocs, nem tudok számolni kipróbálom amit mondasz, köszönöm mod: egyszerűen elvágtam a 15-ös lábat de még mindig semmi:S
(#) fidelcastro válasza simbico hozzászólására (») Jan 9, 2011 /
 
Üdv!
Mérd meg hogy ezen a lábon féltápot mérsz-e! Mert ha nem annyit akkor szerintem kuka az IC.
(#) fidelcastro válasza simbico hozzászólására (») Jan 9, 2011 /
 
Ha elküldenéd a nyáktervet az is sokat segítene (az eagle fájlt). Nem kellene azt a képet bogarászni.
(#) simbico válasza fidelcastro hozzászólására (») Jan 9, 2011 /
 
Sajnos nincs mérőeszközöm,ezért mondjuk egy leddel tudom kipróbálni,jobb ötletem nincs:S a nyáktervet mellékeltem
(#) fidelcastro válasza simbico hozzászólására (») Jan 9, 2011 /
 
Üdv!
Átnéztem a tervet, elvileg működnie kellene. Szóval valamilyen nyák hiba lehet vagy forrasztási hiba. Műszer nélkül nekem elég reménytelennek tűnik rájönni a hibájára. Első dolgod legyen beszerezni egyet . Meg kellene mérni a tápfeszt (nem túl magas, nem túl kicsi-e), a Vref lábon van-e féltápfesz, a mute/stdby lábon mekkora fesz van, és persze szakadást és zárlatot is kellene keresni a panelon. A nyákterv azért nem az igazi azt meg kell hagyni, a DRC dobott rá vagy 100 hibát, de ettől függetlenül működnie kellene. Az egyetlen hiba az amit már írtam előzőleg hogy a 15-ös Vref lábat földre kötötted. De én sem vagyok tévedhetetlen, több szem többet lát!
Következő: »»   15 / 28
Bejelentkezés

Belépés

Hirdetés
XDT.hu
Az oldalon sütiket használunk a helyes működéshez. Bővebb információt az adatvédelmi szabályzatban olvashatsz. Megértettem