Fórum témák
» Több friss téma |
Sziasztok!!
Valaki csinált már használható menürendszert lcd kijelzővel?
Szia írd le mit szeretnél és okosba összedobjuk
Úgy emlékszem , egy két hónapja már tett fel ilyen témájú programrészletet ide , olvass vissza
Igen az átnevezés segített :hide: elfelejtkeztem az ékezetes karakterről menu néven már lefordul
Én egy ilyesmi menü rendszert próbáltam csinálni,csak az nem tudtam,hogy jó-e az elgondolás.De ezek alapján nem jártam messze a megoldástól
Sziasztok!
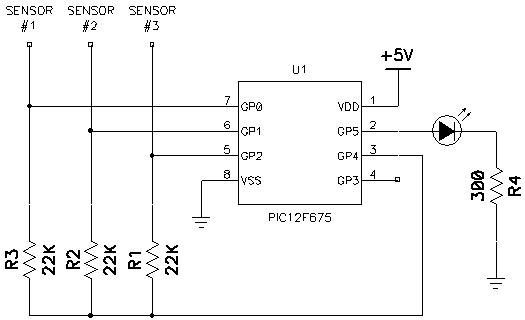
Az alábbi ábra szerint szeretnék építeni egy érintőkapcsolót, azzal a kis különbséggel, hogy csak egy érintő felület kell, ami bistabil jelleggel működtetné a ledet. Valaki tudna segíteni, hogy hogy működik ez valójában, mert nem nagyon értem ,hogy mit csinál itt ez a pic? Mi jön ki GP4 ből, hogy fogjak neki flowban? köszi: E.
Szia!
Igen, ez meg is van, erre gondoltam én is, de azt nem sejtettem, hogy elég annyi, hogy hozzáérek, azt hittem, van ott még valami egyéb varázslat. Letesztelem! ![]() Köszi
És úgy átlagban milyen frekvencián pörögsz ?
Üdvözletek.
Hogyan tudom megadni (már ha lehet),egy parancsból (vagy C-ben beírva ), hogy az összes kimenet 0 legyen?18f 6410-nél normál esetben ez 7 ábra , kicsit sokallom, csak van egyszerűbb megoldás...
Üdv mindenkinek...
Tudna nekem segíteni valaki egy nem túl bonyolult program összerakásában? 1 hőmérő. 2 relé és 4 változó feltételkezeléssel... 2 soros LCD kijelzés vezérléssel és 4 gombbal...
Hmmm, hol is kezdjem...
Szeretném lemodellezni majd megépíteni a fóliasátrunk szellőztetését... hogy ne kelljen már kiszaladgálnom óránként a paradicsomra... a nyitó motor fenn van már 2 relével nyit vagy zár... végállás megoldva (megszakít és nem megy tovább a motor) gondoltam erre a PIC csupajó lenne de sajna csak basic-ban vagyok járatos úgyhogy nosza gondoltam megtanulom (próbálom) ezt a fajta problémamegoldást (is)... ![]() az eddigi kapcsolások csak mint a klímavezérlők nyitnak vagy zárnak végállásig és ezzel vége... tehát vagy nyitva a ajtó vagy zárva az ajtó ez nem túl jó megoldás... arra lenne szükség hogy a motort mondjuk 10mp ig működteti es utána vár 2percet majd hőt mér és asszerint nyit vagy zár 10 mp-ig de ha már lúd legyen kövér lehessen beállítani hőeltérést - hogy a motor ne menjen állandóan - pl ha 31 foktól eltér az érték 2 fokkal (le vagy föl) --> csak akkor kezdjen a motor dolgozni... és nappal más hőfokot kellene tartania mint este (gondolom ezt egy alkonykapcsolóval lehetne megoldani ami a PIC egyik lábát kapcsolná az meg a változókat írná át ennek megfelelően) a Tatám dobna egy hátast ha ezt megoldanám és nem zsörtölődne annyit... ![]() gondoltam egy nagyobb PIC re mert ugye egyedi darab 1 fóliasátor és hátha a csepegtetőöntözést is később rá szeretném bízni (na az lenne a KÁNAÁN) egy hőérzékelőre ami olcsó és mimimum 1 Cfok pontos és nem feltétlenül egy LCD-re... ami esetleg kijelzi hogy esti vagy nappali az üzemmód a beállított és a pillanatnyi hőfokot... Hát nagyjából ennyi... Gondoltam hogy rákérdezek itt hogy ki mit javasol az építéshez... van e tapasztalat ilyen téren...
Jó kis elgondolás. Hőszenzornak meg lehetne próbálni LM35DZ-t (300Ft körül van). 0,5°C-os felbontásban tud mérni.
LCD helyett mire gondoltál? Mert valamivel csak ki kéne jelezni hogy hány fokra vannak beállítva. Vagy a beállított érték állandó lenne? Ezt úgy értem hogy most beállítod 31°C-ra és azt egész évben annyi marad. Ha nem kell kijelezni semmit akkor egy kisebb lábszámú pic-kel is meglehet oldani. Csak legyen benne A/D bemenet. Azt úgy meglehetne oldani hogy 2 percenként vegyen mintát és az alapján nyisson vagy csukjon.
igazad van!
jó lenne látni a beállított értéket és a pillanatnyi hőfokot is... de akkor mintha láttam volna itt valahol egy menü-kódot 4 gomb kezeléssel (menu-fel-le-enter) azzal lehetne esetleg beállítani az értékeket ? PIC nek melyik lenne az ideális most 1 LM35DZ höszenzor, 2 relé, 1 LCD, 4 gomb, alkonykapcsoló a jövőben (ha felnövök a feladathoz) plusz egy relé a csepegtetőöntözéshez vagy 2 ? mindegy így összesen mennyi ki/bemenet kellene? Az LCD mennyit is használ 2 soros ahogy itt nézegetem a hozzászólásokat meg a Parsic nevü progit az lcd nem lehet gond... de a Flow lenne a logika miatt a jobb választás... meg mégis csak Flow... topic
Hőszenzor 1 láb
2 relé 2 láb LCD 6 láb 4 nyomógomb 4 láb Összesen 13 láb kellene ehhez. +2 a táp. 15 láb.
akkor a 16f877A elég lehet a jővőbeni kiegészítesekkel
ha jól gondolom...
Valószínűleg.
Egy dolgot még kifelejtettünk. Kell még egy láb az alkonykapcsolónak is.
akkor a jövőbeni babrálás miatt jó lehet a
PIC16F877A-I/P MCU 8bit 8k x14 Flash 33I/O 20MHz ... neki kell egy 20 MHz Kvarc ... a képeken a bekötések... szóljatok ha valami rossz... ja és a táp
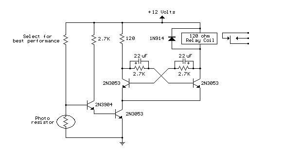
az alkonykapcsoláshoz jó lehet az alábbi rajz?
a relé az egyik bemenetet állítaná...
Oda nem kell ilyen bonyolult. Elég egy ilyen is:
Sziasztok!
Ismét van egy problémám,valamiért nem tudom lefordítani a projekteket .hex-be,ezt a hibaüzenetet kapom ha valaki találkozott már ilyen hibával segítsen!
tedd át a projektet nem ékezetes mappába és mennie kell elvileg
foto ellenállás kellene mert az a fény függvényében növeli vagy csökkenti az értékét a dióda meg csak kapcsol
|
Bejelentkezés
Hirdetés |




















