Fórum témák

» Több friss téma
Fórum » Triak működése
Lapozás: OK   4 / 14
(#) _JANI_ válasza samu81 hozzászólására (») Szept 14, 2009 /
 
Mekkora a motorok teljesítménye?
(#) samu81 válasza _JANI_ hozzászólására (») Szept 14, 2009 /
 
Az egyik 50-60 a másik 80-90W tartományban használatos.
(#) samu81 válasza Sebi hozzászólására (») Szept 14, 2009 /
 
Jó ötlet ...
(#) _JANI_ válasza samu81 hozzászólására (») Szept 14, 2009 /
 
200W-ra szerintem a gyárilag ajánlott kapcsolás jó lesz.
MOC3020 adatlap.
(#) samu81 válasza _JANI_ hozzászólására (») Szept 14, 2009 /
 
Köszönöm...

Azóta rájöttem, hogy a kapcsolás szivattyú része jelentősen át lett alakítva (a nagy hibakeresés közben erről most elfelejtkeztem... szóval most mindössze egy relét kell kapcsolni. (A relére vannak kötve a motorok) És ugye pont ez a baj.

Viszont ma próbálkoztam ... építettem egy sima alapkapcsolást (2db 1,5ks ellenállással), és az működik. Szépen kapcsolja a relét.

A gyárinak meg a bonyolultabb (kondis meg mifene), amit berajzoltam korábban, az meg nem.

Kikészülök. Tényleg kivágom a panelnek a tirisztoros kapcsoló felét (ami gyárilag szivattyúk vezérlését végezte volna több féle bekötéssel), és csak a jelindítót veszem az alappanelről és egy sima alap tirisztoros kapcsolással indítom a relét, ami meg majd kapcsolja a szivattyúkat, és kalap.

csak kihívás lett volna megjavítani az eredetit ... de egyre inkább azt látom, hogy ez relét nem tudott volna eleve sem kapcsolni.

Köszönöm mindenkinek a segítséget.
(#) _JANI_ válasza samu81 hozzászólására (») Szept 14, 2009 /
 
Idézet:
„... és csak a jelindítót veszem az alappanelről és egy sima alap tirisztoros kapcsolással indítom a relét, ...”


Vagyis nem lesz elválasztva a hálózat a vezérléstől!?
Kicsit veszélyes is lehet az úgy.
(#) samu81 válasza _JANI_ hozzászólására (») Szept 14, 2009 /
 
nem, nem. ... a MOC3032 indítójelét veszem a panelről és a többi minden egyben lesz a kapcsoló panelon. Ez így nem vet fel érintésvédelmi problémát.

Az alappanel egyébként 7 leddel jelzi ki 10 fokonként a hőmérsékletet és egy potival állíthatom, hogy melyik hőfoknál kapcsoljon (adjon a MOC -ra jelet) az egész egy PT érzékelőt figyel. Hát ennyi.
(#) _JANI_ válasza samu81 hozzászólására (») Szept 15, 2009 /
 
Ok! Rendben.
(#) samu81 válasza _JANI_ hozzászólására (») Szept 15, 2009 /
 
Még most reggel kipróbáltam ... így működik.
(#) Akiss hozzászólása Nov 8, 2009 /
 
Sziasztok volna egy pár kérdésem triakkal kapcsolatban. Már egy párszor át néztem az ehhez kapcsolódó témákat.

Ha induktív terhelést használok melyik kapcsolást érdemes használnom(mert ahogy olvasgattam ki mire esküszik). Itt arra gondolok hogy egy opto triakkal vezérelném, a nulla átmenet figyelését én végezném. Olyan áramköri kapcsolásra lenne szükségem ami a vezérlésre bekapcsol, és pesrsze ki is kapcsol. (nem él önálló életet) A terhelés kb 4kw-->15kw trafó ami egy fűtűszálat hajt meg. A tarfó primere 400V, a szekunder 80V--> 110V-ig változó, a terhelés max 2 Ohm.

Egy ekkora teljesítményhez mi alapján kell méretezni vonal szűrőt?

És persze ha valakinek van valami jó szakirodalma erről azt is szivesen fogadnám, akár cím, akár egy pdf.

A szűrőkhöz milyen feszűlségű, típusú kondenzátort kell alkalmazni, illetve milyen fajta, ellenállást, tekercset-


Köszönöm a válaszokat előre is, sajnos az erős áram még elég ismeretlen terület számomra.
(#) kadarist válasza Akiss hozzászólására (») Nov 8, 2009 /
 
Szia!

Lóska Péter könyvét ajánlom a témában. A címe: Teljesítményszabályozás gyújtásszögvezérléssel. Sajnos nem tudom ide feltölteni, mert túl nagy méretű a fájl.
(#) danyi hozzászólása Dec 1, 2009 /
 
Mivel ellenőrizhetném,hogy müködő e a triak.
(#) vzoole válasza danyi hozzászólására (») Dec 1, 2009 /
 
(#) danyi válasza vzoole hozzászólására (») Dec 2, 2009 /
 
köszönet és hála.
(#) mgy válasza kadarist hozzászólására (») Jan 1, 2010 /
 
A "hagyományos" triak gyújtásszög vezérlést, akár a bolti fényerőszabályozót szeretném átalakítani.

Elektronikus biztosíték, illetve áramkorlátozó kapcsolás érdekelne.

Elképzelésem, hogy egy néhány ohmos ellenálláson keresztül figyelve az áramfelvételt, leszabályoznám, illetve letiltanám a triak gyújtását.

Amennyiben valaki próbálkozott ilyesmivel, illetve ismer kapcsolást, annak tájékoztatását megköszönném.
(#) mgy válasza mgy hozzászólására (») Jan 2, 2010 /
 
Lehet, hogy nem megfelelő topicban érdeklődöm.

Egy "váltóáramúáramgenerátor "szeretnék csinálni.
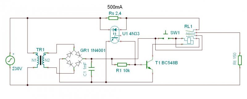
230V AC -re kötnék egy terhelést és beállítanám, hogy max. 500 mAmpert vehessen fel.

Valaha láttam egy egyszerű megoldást a Rádiótechnikában, de nem találom.
(#) gabi20 válasza mgy hozzászólására (») Jan 2, 2010 /
 
Hello! Ha jól értem 0,5A-es elektronikus biztosítékot szeretnél csinálni 230V-ra.Ide raktam egy kapcsolást,én nem próbáltam ki,de elvileg működőképes.A transzformátor,a diódahíd és a szűrőkondenzátor egy 12V egyenfeszültségű tápegységet alkot.A relét a tranzisztor táplálja.Az áramkör bekapcsolásakor a terhelésen nem folyik áram,tehát az Rs ellenálláson nem lesz feszültségesés,vagyis az optocsatoló kikapcsol.Így a tranzisztor bázisát az R1 ellenállás felhúzza +12-re,és a T1-es bekapcsol.Ha ekor megnyomjuk az SW1-et,a relé bekapcsol,és úgy is marad(visszacsatolás).Ha a terhelésen 500mA folyik,az Rs ellenálláson U=2,4*0,5=1,2V feszültség lesz,ami bekapcsolja az optocsatolót,ami pedig a T1 bázisát lehúzza 0V-ra.Ekkor a tranziszot kikapcsolja a relét,így a terhelést is.Újreindítani az SW1 lenyomásával lehet.
Remélem segítettem

kapcs.JPG
    
(#) mgy válasza gabi20 hozzászólására (») Jan 2, 2010 /
 
Kösz a kapcsolást .

Az a gondom vele, hogy relét tartalmaz. Én egy félvezetős szabályozón adnám a tápot (pl. triakos fényerőszabályozó, vagy Fet-es Pwm szabályozó).
Szerintem egy rövidzárra ameddig a relé reagál, addig elköszönhetek a triaktól, vagy a Fet-től.

Egyébként a kapcsolás jó.
(#) Merida hozzászólása Feb 10, 2010 /
 
Sziasztok, egy elektromos kazán fűtőszálát szeretném vezérelni triakkal. A fűtőszál teljesítménye 2kw.
Egy Laing tipusu elektromos kazánról van szó amiről leégett az elektronika, rajz hiányában nincs kiindulási pontom, ezért fordultam hozzátok.
Segítségeteket előre is köszönöm.

Üdv. Kelemen Lajos
(#) VIM válasza Merida hozzászólására (») Feb 10, 2010 /
 
Szia!
Ehhez a rajzhoz mit szólnál?

2kw.jpg
    
(#) Merida válasza VIM hozzászólására (») Feb 11, 2010 /
 
Köszönöm a gyors választ, egyszerű és kevés alkatrészből összehozható a kapcsolás, gondolom az én esetemben nem szükséges az R1 mivel az a teljesítményt szabályozza.
A triakot lehetne-e vezérelni szobatermosztátról mondjuk optócsatlakozóval vagy tranzisztorral probálkozzak.
(#) macera2 válasza Bártfai Ferenc hozzászólására (») Feb 17, 2010 /
 
Hello Feri!
Sokáig nekem is rejtély volt a triak, meg a tirisztor, aztán egy ilyen mellékelt kissé elnagyolt, csak az elvet mutató móricka rajz segítségével esett le a tantusz.
Szóval :
- indulásnál, a Gét lóg a levegőbe, vagy záródik a Katódhoz, az Anódon nincs feszültség,

- az Anódra rákapcsolod az U+ feszültséget, a terhelésen keresztül, és nem történik
semmi. Ugyanis T1 esetén Ib =0, Ic kb βx0, T2 –nél úgyszintén ez a helyzet.
Függetlenül a tápfeszültségtől.

- Ha a G feszültségét kezded növelni, akkor kb. 0.6 V-nál T1 kezd kinyitni. Ibázis nő, Icollektor = β x Ibázis, ez azonos a T2 bázisáramával, a T2 collektor árama még nagyobb és nyitja a T1-et. Kialakul a pozitív visszacsatolás. Most már hiába viszed le a G feszültségét 0-ra, a T1-et nem tudod lezárni, mert a bázisába a T2 kollektor árama folyik be. Csak akkor szűnik meg a terhelésen az áram, ha megszakítod az áramkört, vagy az U+ lemegy 0-ra.

- a folyamat aztán kezdődhet elölről.

Ez volt a tirisztor. A triak pedig két tirisztor párhuzamosan kapcsolva ellentéte polaritással. A T1 PNP, a T2 meg NPN. Katalógusba aztán meg van adva többek között az is, hogy milyen erősségű Gét áramra indul a folyamat.


Tirisztor.jpg
    
(#) macera2 válasza macera2 hozzászólására (») Feb 17, 2010 /
 
Hello Feri!
Kicsit elnéztem a kérdésed dátumát. Remélem azóta már professzor vagy a témába. És legközelebb Te fogsz engem felhomályosítani.
(#) gabi20 hozzászólása Jan 15, 2011 /
 
Sziasztok azt szeretném megkérdezni hogy az alábbi kapcsolás működőképes - e lenne. Egy transzformátort kellene kapcsolni, viszont ha közvetlenül kötöm a kapcsolót a trafóra, kikapcsoláskor akkora ívet húz hogy a kapcsoló besül tőle. Ezért szeretném a kapcsolót triakkal helyettesíteni.

triak.JPG
    
(#) Norberto válasza gabi20 hozzászólására (») Jan 15, 2011 /
 
Szia!

Bekapcsolásra jó végülis. Az ellenállást úgy kell méretezni, hogy 10 ... 100 mA-es impulzus kerülhessen majd a gate elektródára a kapcsoló benyomásakor.

Kikapcsolni miként kívántad a triakot?
(#) kadarist válasza Norberto hozzászólására (») Jan 15, 2011 /
 
Szia!
Minden nullátmenetkor kikapcsol váltón, de egy soros 100nF-100 ohm-ot érdemes a triakkal párhuzamosan kötni, hogy induktív terhelésnél (trafó) biztonsággal tudjon kommutálni (kikapcsolni).
(#) fefelektonikus hozzászólása Jan 15, 2011 /
 
Sziasztok!

A segítségeteket szeretném kérni. Adott egy diszkólámpa. A dimmer vezérlőjét szeretném lemásolni, mivel van egy másik diszkólámpa amibe be szeretném épiteni a dimmert. Az izzó szabályozásához kell, az izzó 24V-os 250W-os mindkét lámpában, trafórol hajtva. A kapcsolást lemásoltam, meg is építettem. Csatoltam a rajzot.
A dolog nagyjábol müködik is, a vezérllő jelet egy AVRel adom neki PWM-röl. A gond ott van, hogy hiába csökkentem le a kitöltési tényezőt 0ra, az izzó nem alszik ki teljesen, sőt 50% körül marad. Hogy lehet ezt kompenzálni, mi lehet a gond?
Másik dolog hogy mikor 100% alatt van a kitöltési tényező akkor az izző enyhén vibrál. Ezt ki lehet valahogy küszöbölni?

Válaszokat előre is köszönöm!
(#) Norberto válasza kadarist hozzászólására (») Jan 15, 2011 /
 
Igen, jogos, amit írtál. Én is erre próbáltam volna rávezetni a kérdezőt, csak nem a megfelelő jelenségre kérdezve fogalmaztam. A rajzán egy nyomógomb van, amit ha "jó" időben nyom meg, 20 ms-nál kevesebb ideig fog felkapcsolódva maradni a trafó. 2 állású kapcsoló használata esetén viszont már működőképes lehet a rendszer, mivel a fix pozitívabb feszültség állandóan a gate-en marad, tehát minden nullátmenetet követően begyújt a triak. Az induktív terhelés miatti soros tag beiktatásával is egyetértek.
(#) vilmosd válasza fefelektonikus hozzászólására (») Jan 15, 2011 /
 
Hali Az AVR-t szinkronizalni kellene a nullatmenethez, es ehhez allitani a gyujtasi idopontot.
(#) fefelektonikus válasza vilmosd hozzászólására (») Jan 15, 2011 /
 
Na igen, ezt olvastam, de hogyan is lehet megvalósitani? Kis segitseget tudnal adni ebben?
Következő: »»   4 / 14
Bejelentkezés

Belépés

Hirdetés
XDT.hu
Az oldalon sütiket használunk a helyes működéshez. Bővebb információt az adatvédelmi szabályzatban olvashatsz. Megértettem