Fórum témák
» Több friss téma |
Fórum » Fordulatszámmérő kétütemű motorra
Sziasztok!
Én megcsináltam a szocimotoros fordulatszámmérőt csak nem tudom hogy lehet bekötni simsonba :no:
Ha ezt építetted, itt minden le van írva.Bővebben: Link
Hát ezt most nem nagyon vágom
Konkrétan a behangolást nem értem mivel és hogyan kell?Elolvastam a szocimotoroson de ez nekem kevés. Valaki részletesen leírná a behangolási műveletet
Hello!
Szerintem itt van a leírásában.. "Beállítását oszcillátor segítségével végezhetjük. Állandó frekvenciát adunk a bemenetre, és a P1 potencióméterrel állítjuk, addig amíg megfelelő számú led nem világít. Ez 50Hz-nél 3000fordulat/perc, tehát 6 lednek kell világítania. Egy led 500 fordulat/percet jelent, így 10000fordulatig jelez ki." (Használd a fejlécben lévő Válasz nyomógombot!) üdv! proli007
Sziasztok!
Tudom, kicsit meredek, de egy Babettára akarok ledes fordulatszámmérőt készíteni. Tudtok ajánlani valami működő kapcsolást? Olvastam a Szocimotoros kapcsolásról , de űgy hallottam, hogy az nem mindenkinek működött. UAA 180-as IC-t ,meg már nem lehet kapni, úgyhogy meg vagyok lőve. Szerintem mindenki tudja a biztonság kedvéért: A Babetta 6V-os, akkumulátor nélküli, tirisztoros gyújtású.
Hello!
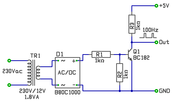
Egy 555 astabil kapcsolással könnyedén. pld.. De ha nem tudod megmérni a frekvenciáját, akkor megint "bajban vagy". Javaslom, inkább használd a hálózati frekvenciát. Ha kétutasan egyenirányítod, és jelformálod egy tranyóval, akkor 100Hz-et kapsz. Ha a motor egyhengeres és kétütemű, akkor fordulatonként egy impulzus van. Így a másodpercenként 100 impulzus, percenkénti 6000 fordulatot jelenti majd. Nem kell ragaszkodni az alkatrészek értékéhez nagyon, lehet szinte bár mi. Trafó 6..24V-ig, egyenirányító akár négy dióda, tranyó csak NPN legyen, tápfesz 5..12V ami az áramkörben éppen van, ellenállások ebben a 1kohm körüli érték körüli.. Igazából még illene a jelet kicsit meredekebbé tenni egy CMOS TTL kapuval, vagy 555-el.. De lehet így is megteszi. üdv! proli007
Hát...
Ez most kicsit sok nekem Akkor ez most egy oszcillátor? Én úgy tudtam hogy az oszcillátornak csak egy kimenete van nem kell neki semmi feszültség. Akkor az out-ra kell rákötni az inputot
Hello!
Egy elektronikai eszköz szerinted mit csinál tápfeszültség nélkül. (Húzd ki a számgépedet a konnektorból és próbálj nekem levelet írni..) De ez nem oszcillátor. Az oszcillátor egy rezgéskeltő eszköz. Ez pótolja az oszcillátort, úgy hogy a hálózati 50Hz frekvenciát használja, mert az elég pontos manapság. Ha Te készítesz oszcillátort és az nem egy kvarc alapú, akkor az pontos nemigazán lesz. Ahhoz nem lehet kalibrálni a dolgot, csak ha van frekvenciamérőd amin ellenőrizheted a másodpercenkénti rezgésszámát avagy a frekvenciát. Így van, az outra kell rákötni az inputot. A GND és +5V pontokat, meg összekötni a fordulatmérő tápjával. Lehet az a 12V is amiről táplálod.) üdv! proli007
Hát ez igen jól összejött ,mert amikor olvastam hogy a számítógép se megy tápfeszültség nélkül pont akkor merült le a laptopom
Na mindegy ,akkor már mindent értek valamikor megcsinálom a szerkezetet Köszönöm szépen!
Am. Lehet hogy mostmár egy kicsit idegesítő lettem de ezt honnan tudom meg hogy a tranyóm mekkora?
Hello!
Nem, de ez nem idevaló kérdés, hanem a kezdők-be. De így nem is érthető, hogy mekkora.. Ez egy tranyónál, maximum a tokozásnál érthető.. Egyáltalán milyen tranyód van? üdv! proli007
Akkor nem tudom valahol máshol kéne megbeszélni.
Mármint úgy mekkora hogy 230-ról mennyire viszi le. Azt nem tudom hogy milyen de van szekunder leágazása. Asztali lámpából szedtem ki.
Nem kevered véletlenül a tranyót a trafóval?
Hello!
Akkor Zolinak igaza van, az nem tranyó, hanem trafó. De ha asztali lámpa, akkor vélhetően ez 12V-os szekunderű. Teljesítménye meg minegy, itt kicsi terhelés lesz. De meg is mérheted. De csak óvatosan, mert a 230V az már veszélyes lehet ilyen kis gyakorlat mellett. üdv! proli007
Helo!
Az elég baj. De ennek a kapcsolásnak elég gyenge pontja a bemenete. Ezt valahogy úgy találták ki, hogy a gyújtókábelre tekernek néhány menetet egy huzalból, és azt a jelet kapja meg az IC. Nem tudom Te hova akarod kötni, de ha a megszakító kalapácsra, akkor érdemes lenne a bemenetet átalakítani. Ahogy ebben a hozzászólás, második rajzán látható. De szerintem a topikban kicsit olvass utána ennek az áramkörnek, mit írnak róla. Először azért próbáld meg, az R8-R2-öt áthidalni, egy 10kohm-os ellenállással. (Tehát az IC 2-es és 1-es lába közé) Ha akkor sem működik, akkor a C1-el tegyél párhuzamosan egy 100nF-os kondit. Mert ki kellene deríteni, hogy mi nem működik. üdv! proli007
Hello!!
Látom, hogy ledes fordulatszám mérőt szeretnél készíteni. Én már jópár fajta kapcsolást kiprobáltam, ezért tapasztalatból mondom, hogy ami kapcsolás a szocimotoros honlapon van az, abban a felállásban nekem se müködött. Ha müködöképes fordulatszám mérőt akarsz építeni 2 ütemű motorra, akkor én ajánlok neked egyet: 20 ledes fordulatszám mérő
Nem tudom hogy hogyan értelmezted de én még meg se csináltam az oszcillátort és ezt se tudom hogy működik-e a mérő
csak azt írtam hogy nem működik a trafóm és hogy miért.Kettőt is kipróbáltam de egyik se megy.
Hello!
Néha nem írod, mi nem működik oda meg nem látni.. Meg kell mérni a trafó szekunder feszültségét. Ha az megvan, akkor rendben van. De a műszer váltófeszültségű állásában! Ha van egy 12V-os 1..4W-os izzód, azt is rákötheted, abból látni fogod, működik-e már, vagy csak rosszul mértél. (Persze ha a trafó 12V-os) üdv! proli007
Hello
Már nem szeretnék csinálni már megvan csinálva. De látom hogy sokan panaszkodnak a szocimotoros mérőre hogy nem megy.
Pedig odaírtam nagy betűkkel hogy TRAFÓ.
Én is és osztálytársam is megcsináltuk a szocimotoros fordulatszám mérőt és mindkettőnknek ugyanaz a hibája volt. Elindulni, elindult az áramkör, csak bekalibrálni nem tudtuk, a megadott pontig nem lehetett letekerni a potenciómétert stb... tehát a pontosságtól nagyon távol járt. Ezért is került megépítésre a linkelt változat. Igazából az IC-t és a ledeket fel tudod használni az általam ajánlott kapcsoláshoz. A többi alaktrész meg anyagilag nem vészes. (ellenállás, kondi, dióda stb...). Én ráderőltetni nem akarom, de ha müködöképes fordulatszámmérőt akarsz építeni, akkor szerintem azzal probálkozz amit belinkeltem.
Igazából szerintem a másokat is müködésre lehetne bírni, pár alaktrész módosításával ez csak kisérletezgetés és sok-sok rászánt idő kérdése.
Akkor lehet hogy megcsinálom azt.Még átgondolom.
A többi alkatrész meg jó lesz tartaléknak ha valami más elromlik.
Hello!
Na, akkor mára már be kell fejezni, mert látom már vak vagyok.. próbáld meg feléleszteni a 100Hz-es jeladót, ha működik a trafó. üdv! proli007
Nekem ilyen mérőm van ezzel azt hogyan lehet mérni?
Ezzel azért több munka lesz, mert ez 2db nyák lapból áll. A két nyáklapot összecsavarozva, be is lehet tokozni, továbbá előlapot is lehet hozzá csinálni. Nekem már közel egy éve megy a motoromon hibátlanul. Képek a fordulatszámmérőről Itt találsz pár képet a fordulatszámmérőről. Ezek a képek régebben készültek még, de azóta már készítettem rá előlapot is.
Lehet ha lesz időm akkor megpróbálkozok vele
|
Bejelentkezés
Hirdetés |






