Fórum témák
» Több friss téma |
sziasztok!
A suliban most mértük a tranzisztorokat... 3 mérő kapcsolás volt a 3ikat nem tudtam lemérni...nem volt időm rá... a probléma a következő... nem tudom megrajzolni a karakterisztikát valaki nem tudna esetleg "rögtönözni" egy ilyen táblázatot.. ami lapján meg tudnám csinálni... kép mellékelve.. ha jol gondolom a bázis feszültséget változtatva kell mérni az kollektor áramot és a CE-feszültséget.. adtalapot már töltöttem le.. de azon a karakterisztikán nem igen tudok kiigazodni köszi
...hát így nem méred a kollektoráramot........
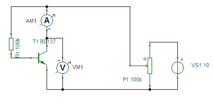
a 100k-s poti csúszka hová megy ???? Szerintem a voltmérő a bázisra megy, a poti csúszka csak a bázisellenállásra (de a 100k sok a BD-nek), a kollektor az ampermérővel meg egy tápra. ( és lassú tekerést...)
Én nem értem, mért ne lehetne így megmérni a kollektor-áramot...
Valóban nem lehet így? Ha nem, miért nem? ![]() Elvégre az árammérő a tranyó C-E átmenetével sorba van kötve...aminek van ellenállása, bár nyitott állapotban igen kicsi ellenállást képvisel, ha jól tudom...
egy közepes csúszkánál (50 kohm) mérd meg, stb.....
lerajzoljam? a névtelen.jpg-t nézd ám !!!
Lehet így mérni, de sok értelme nincs. U/I karakterisztikát állandó bázisáram mellett szokás mérni.
Félvezetőmérés előirata
Igen, azt tudom, hogy hogyan szokás mérni :yes:
Suliban is mértünk jópár hasonló áramkört, illetve a mérési elvet is abszolut módon értem...de attól még lehet így is áramot mérni...szerintem...attól függetlenül, hogy van-e értelme, vagy nincs...
Norberto, értsd már meg... ott a 100 kilós poti egy része az eredeti rajz szerint SORBAN AZ AMPERMÉRŐVEL... így mit mérsz ? mA-t talán középállásban, stb...
Az jó helyen van. Az egy feszültségosztó a méréshez.
1.,A pdf-ben külön poti van a kollektorkörben
2., ott lehet persze amper nagyságrendű áram is, ha a "poti" pl. pár ohmos, hiiiii........ 3., a BD137 tudtommal nem Ic max=100 mA.
100k............... az van ráírva, nem?
Nem érdemes vitázni, most a nevtelen.jpg a minta vagy nem?
És mi a probléma?
Wheatstone-hídegyensúly mérésnél is szét lehet égetni a galvanométert, ha az ember ész nélkül tekergeti a potmétert. Másrészt attól, hogy több A is átmehetne a tranyón a potméter miatt, attól még nem fog rajta átmenni (a bázison elég nagy ellenállás van)!
Attól tartok, hogy nem értjük egymást.
A BD esetében el kellene menni a határadatig kb., de azon a 100k-s potin (egy részén) + a 100k-s bázisellenálláson keresztül nem fogsz odaérni, talán még tök felső helyzetben sem (számolj kb. 50-es nagyjelű bétával, pl. 10 volt Ut-vel ...). Akkor még kezd nyitni a BD és söntöli a müszin keresztül a 100k felső végét. hi......... kukk vissza névtelen.JPG........
hu... ugy látom egy kisseb vitát indítottam.. el..
![]() .. köszi a diagrammot... most már be tudom adni a jegyzőkönyvet..jah és lenne még pár kérdésem.. mi a neve annak a karakterisztikának amikor a mérjük az IB-t és az UBE-t amásik.. IB-t és IC-t mérünk..(ez asszem az áramerősítési tényezőt adja meg...de hogy hívják szak nyelven) jah és a harmadik.. az amit elősször írtam.. annak mia neve?? köszi
Hát elég pongyolán fogalmazol...
Azt neked kellene tudnodm, mikor mit akarsz ábrázolni Az áramerősítésnél a nagyjelű béta van, aztán létezik az UCEsat is, de ott egy Rc is kellene... a mostani jelölések meg nálatok... ki tudja... Egy tranyónál legalább 6 kar.-t is lehet csinálni, hi....... Ic=f(Ube), ha Uce=1 V Ic=f(Uce), ha Ib 2..4..10....x mA Ib=f(Ube), ha -25, 25, 75, stb C° és így tovább....
A tranzisztornak általában két karakteriszitkáját szokták megadni. (Lehet többet is értelmezni). Az egyik az Ube -Ic (transzfer karakterisztika), a másik a Uce - Ic (kimeneti karakterisztika) ami ib vel van paraméterezve. Azért az ábrán tulajdonképpen egy görbesereget kapunk.
|
Bejelentkezés
Hirdetés |














