Fórum témák
» Több friss téma |
Fontos: PICKit2 klón építése tanácsok
Köszönöm a segítséget!
(Kezdetnek jó lesz ez a pic égető mert még nemigen értem a programozás részét gyakorlásra jó lesz ![]() A boltban kapható pickit2 tud alacsony feszültségű pic-et égetni? Vagy az már a pickit3?
Igen a gyári tudja égetni a 3,3V-osakat is. Az más kérdés hogy nekem nem akarja felismerni a dsPIC33fj256gp710 panelem valamilyen okból.
Szerintem az első égetőnek olyannak kell lennie, amiben nincs PIC. Utána jöhet a PK2...
A suliban van vagy húsz darab pickit2 azzal be tudom égetni az égetőmbe a .hex fájlt.
Valaki tud mutatni egy olyan kapcsolást égetőről ami tudja égetni a 3,3V Pic-et? A mellékelt égető tehát nem tudja?
Nézz fel az oldalamra...
A mellékelt kapcsolás pedig nem tudja.
Szia!
Gyorsabb vagy, mint gondoltam! Már két hét alatt előjött a probléma....
Üdv! Nem éppen építés, inkább vásárlás. Van ezekről valami tapasztalatotok? http://cgi.ebay.com/Clone-Microchip-Development-Programmer-Mini-PIC...wt_957
Árban kb ugyan ott vagyok mintha megveszegetem alkatrészenként. Érdemes ilyet vegyek?
Személy szerint nekem egy bajom volt vele, hogy nem működött. Mivel nem Magyrországról rendletem, így túl sokba került volna visszaküldeni, így muszáj volt megkeresni mi a baja. Végül is kiderült, hogy hibás volt a firmware rajta, egy újrapróbálkozás után már működött. Pár hónap használat után előjött egy újabb hiba, tönkrement a VDD szabályzás.
Odáig jutottam sajnos, hogy nem tudtam már mit kezdeni vele, ezért vettem egy gyárit és azt használom azóta. Ezzel a gyárival nem volt eddig semmi gond. Mivel széleskörű tapasztalataim nincsenek vele, ezért nem hozok felette ítéletet, csak a tapasztalataimat írtam le. Mégis úgy gondolom, hogy jobban jársz, ha építesz Te egy klónt vagy veszel egy gyárit. Sajnos az én esetemben beigazolódott az "olcsó húsnak híg a leve" szólás.
Ez nem hangzik túl jól, de az építéssel felsültem. Nincs elég tudásom és pénzem pestre utazgatni alkatrészekért, vagy kitalálni mi jó helyette. Még esetleg azt le tudod írni, hogy mi volt a márkája annak amit te vettél? Ugyan ez a "Sure electronics" volt?
Szia!
Annak is van előnye, ha magad építed meg: - mire beméred, tisztában leszel a hibakereséssel, javításával, - csak beszerezhető, pótolható alkatrészekből fog állni, - annyi szolgáltatást építesz ki, amennyit szeretnél, - ha a lapon minden lehetőségnek van is hely, nem kell egyszerre beültetni (megvenni az alkatrészeket), csak ha igény lesz rá, - még azokra a módosításokra is gondolhatsz, amik az eredeti verzió felhasználási tapasztalataiból végeztek el (eeprom kapacitás növelése, a MCLR felhúzása a Vdd-re, stb.).
Szia!
Én az eredeti Microchip gyármányú PICkit2-őt vettem meg. Elég sok helyen megtalálod, pl.: Bővebben: Link Bővebben: Link
Az összes alkatrészt egy helyen meg lehet venni. A posta kb. 1200Ft. Nézd meg a frissített alkatrészlistát, láthatod...
Szia!
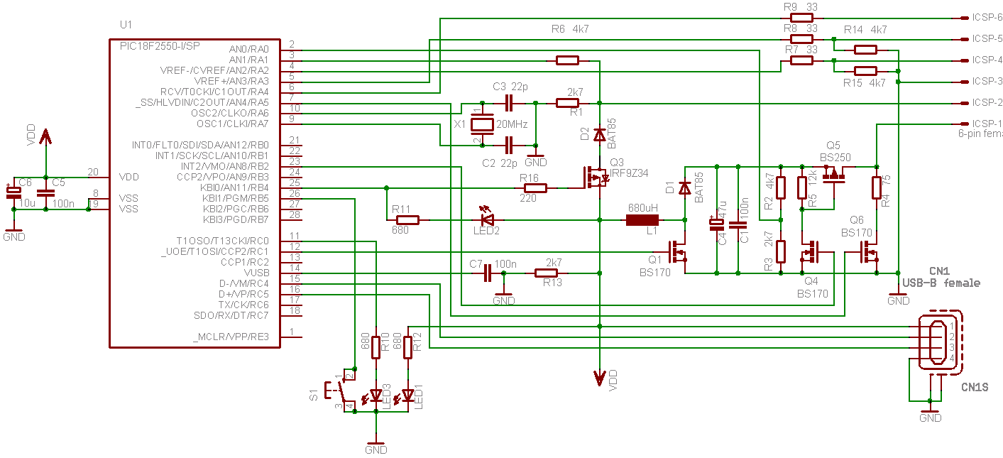
A Te klónodat építgetem és egy adaptert is hozzá amit emmzolee tervezett. Megkérlek, légy szíves nézd át hogy jó lesz-e! Találtam rajta egy dolgot amit nem értek, de lehet hogy a tudatlanságom miatt van. A Te égetődnél is szükség van a külső alkatrészre, 10k ellenállásra vagy csak a szilva félénél kell? Segítségedet előre is köszönöm.
A 10k nem az égető miatt kell, hanem a PIC miatt...
Szia!
Van benne egy jumper J6, amivel a D5 és R42 beiktatható a programozó csatlakozó Vpp és Vdd kivezetései közé. Ha valakit zavar a D6, helyettesítse rövidzárral. Az R42 értékét úgy kell megállapítani, hogy az esetleg vele párhuzamosan csatlakozó, a programozandó kontroller kártyáján levő ellenállással se terhelje túl a Vpp -t. J6 azért került be a kapcsolásba, mert digitális jelhgenerátor üzemmódban a Vpp / MCLR vonalat nyitott kollektoros kimenetnek is lehet használni. A gyári pickit -ben ez a kiegészítés nincs meg. Adapter kártyáról: Csak akkor éri meg, ha valaki sorozatban programoz dip tokos kontrollereket. Sajnos nincs igazán jó, univerzális adapter, mert a 16F1xxx, 24F, 30F stb sorozat dip példányainak eltérő a lábkiosztása - még a táp és föld lábak kiosztása is...
Szia!
Ezt az adaptert már kitárgyaltuk, a 16Fxxx, 18F2xxx, 18F4xxx kontrollerekhez jó lesz.
Szia!
Az adaptert azért kérdeztem hogy nincs-e hiba a panelrajzban. Nem tudom miért megy egy vezető csík az ICSP 6. lábáról az U1 3. lábára. Sorozatban nem fogok égetni, de jobban szeretem mintha lógó madzagokra forrasztgatnám a tokot. Tévesztés miatt is, meg egyszerüen tetszik a panel és kedvtelésből megcsinálom. Mindig nem lehet a gazdaságosságot nézni.
Az ésszerűséget kell nézni. Ha tanulni akarsz, akkor próbapanelt építs, ne adapterpanelt, mert annak semmi hasznát nem veszed!
Szia!
Idézet: „Nem tudom miért megy egy vezető csík az ICSP 6. lábáról az U1 3. lábára.” Végignéztem az adatlapokat, így nincs sok értelme. Az ICSP 6. vezetéke a Low Voltage Programming módban a PGM vezérlőjel. Ennek inkább a dip kapcsolósor közösített oldalához kellene mennie. Egy soros jumperrel minden igény ki tud elégíteni. A Vpp -n sok lehet a 100nF kondenzátor, helyére inkább 10k -t javaslok. Több kontroller halálát okozhatta a Vpp -n megmaradó töltés. (Nekem még egy sem ment tönkre.) Sajnos a 10F220, 10F222 típusokhoz nem lesz jó. A paneleket úgy kellene megtervezni, hogy a kontrollert magán a panelen lehessen felprogramozni az ICSP csatlakozással, így ki sem kellene venni. Az SMD tokozásúaknál ez a módszer jön számításba. (SMD tokokhoz a foglalat nagyon drága.) Idézet: „Nekem még egy sem ment tönkre.” Csak szerencséd volt. Sokáig én sem hittem volna ezt el, pedig egyszer egy 18F8520 meghalt, PK2-vel programoztam, és nem tudtam miért. Úgy használtam, hogy két panel között ide-oda csatlakoztattam a PK2-t. Égetés után lehúztam, majd mikor újra csatlakoztattam nem ismerte fel a PIC-et. Akkor azt találtam ki, hogy a PK2 Vpp generátora nem szabályzott le rendesen, és ez a túllövés lehetett az ok. Hát nem ez volt, és ezt akkor tudtam meg, mikor a WLPT mini kapcsán sorra jöttek a meghalt PIC-ekről szóló kérdések. Aztán kaptam egy ilyen "rossz" égetőt, és az első Vpp kikapcsolással az évek óta tesztelésre használt 16F628-at tönkretette! A megoldás a 10k volt. Ezért ragaszkodok hozzá, és ezért nem tetszik, ha olyan zöngék is elhangzanak, amik ellentétesek a ténnyel és ezzel kárt okozhatnak azoknál, akik komolyan veszik.
Szia!
Köszi a tanácsokat. Szólok emmzolee-nak hogy javítsa az adapterét mielött elszállnak a PIC-ek. A 10F220, 10F222 típusok nem szerepelnek a közel jövőben megépíteni kívánt áramkörök között. Lehet hogy mégsem építem meg....
A hozzászólásnál, amire válaszoltam, feltöltött terven van egy 100nF a Vpp és a GND között. Erre írtam:
Idézet: „A Vpp -n sok lehet a 100nF kondenzátor, helyére inkább 10k -t javaslok. Több kontroller halálát okozhatta a Vpp -n megmaradó töltés.” Pontosan azt írtam le, ami az utóbbi időben több kontrollert is tölkretett. Az adapter kártya funkciója miatt alkalmatlan a programok futtatására, ezért azt javasoltam, hogy a Vpp és a GND közé kerüljön 10k, a töltések elvezetésére. A réges régi programozókon (Onhosoft, stb) a Vdd és a Vpp állapotát LED -ekkel kijelezték, ami egyben a felesleges töltéseket is elvitte a kikapcsolások után. Ilyen programozóval programoztam több éven át számtalan kontrollert.
Félreérthető volt, ezért elnézést kérek, vedd úgy, hogy nem szóltam!
Én egy PK2-vel tettem tönkre a 18F8520-at, mikor lehúztam a csatalkozót. Ezért mindegy ilyen szempontból, hogy milyen az égető, és van-e beépített védelme, mert a lehúzáskor is keletkehet töltés.
Sziasztok. Elnézést hogy ide írok de úgy érzem PICKIT2-es téma ez is. A helyzet az hogy szükségem lett volna egy USB2-UART TTL átalakítóra. Nézegetve a internetet meg is találtam a megoldást az FT232 integrált áramkört néztem ki magamnak csak sajnos az ára visszariasztott. Ezért "főzünk abból ami van itthon" címszóval elkezdtem az interneten keresgélni hogy a PICKIT2-met hogy tudnám általános USB- UART TTL átalakítóként felhasználni , és ezt találtam.Bővebben: Link
Szerintetek működne ez, vagy próbálta már valaki? Üdvözlettel nyemi. Idézet: „A Vpp -n sok lehet a 100nF kondenzátor, helyére inkább 10k -t javaslok.” Bocs az értetlenségemért, a 100n-os kondi helyett 10k ellenállás és nem 10n-os kondi.
A 10k a Vpp és a Vdd közé kell. A kondi el is maradhat, de ha teszel akkor 10n.
Hp41C viszont a 10k-t is a test felé gondolta tenni, ha jól értettem. Védeni véd, de nem tudod kipróbálni a programot, mert mindig resetben tartja a PIC-et.
Köszönöm. Hát igen ez jóval olcsóbb. De közben én se tétlenkedtem. Feltelepítettem a linkben szereplő programot és létrehoztam egy virtuális COM port párt. Az egyikre az Oshon serial port terminált akasztottam a másikra Pickit 2 uart-ként kezelő programot (Pk2usb2uart exe, lásd mappa).
Egy 10Kohmos ellenállással vissza fordítottam TX-RX vonalakat a Pickit 2-ön. És lás csodát eddig minden jól működik. A beírt adatok szépen visszajönnek. Amúgy a szilva klónt használom. Persze még élesbe nem próbáltam de remélem működni fog.Még egyszer köszi a linket de úgy néz ki problémám meg oldva . Üdv nyemi.
Nem néztem meg a linkelt oldalon lévő firmware-t, hogy hogy csinálja, de lehet teljesen jó is. A Microchip USB-s példái között van olyan USB/serial átalakító firmware, ami a 18F2550 családra simán lefordítható, azaz a dolog megoldható, szerintem a szerző is abból indult ki. Ha az ár a szempont, akkor viszont 18F14K50-re kellene ezt a firmware-t lefordítani, vagy megvenni MCP2200 néven, amiben gyárilag benne is van egy USB/serial firmware.
|
Bejelentkezés
Hirdetés |






Már két hét alatt előjött a probléma....
Lehet hogy mégsem építem meg....





