Fórum témák
» Több friss téma |
Fontos: PICKit2 klón építése tanácsok
Szia! Akkor a nyáron rossz volt a műszered mert az 5 Volt soha nincs meg a kimeneten! A dióda leveszi.. Schottky dióda került bele? Olyan 4,6 Volt körül kéne lenni a feszültségnek de ez függ a gép usb feszültségétől is! Mérd meg az mennyi! Lehet másik gépen próbáltad akkor más az eredmény de ha esetleg táp lett cserélve a gépben az is befolyásolja (azon múlik mekkora az usb feszültség 4,8-5,1 volt)
Köszi a választ. 4,9V-ot mérek az USB-n. Tápcserém nem volt. Ugyanazon a gépen mérem. Ha a pickit-re nincs rádugva semmi akkor 4,7V-ot mérek. Ha rádugom a panelt akkor olyan 4,3 és 4,4V között van. Ez a feszültség pedig kevés egy LCD meghajtásához. De majd külső tápról hajtom meg az LCD-t.
Olyat raktam bele amilyen a kapcsolás szerint van.
Kedves Watt!
Köszönöm a segítséged a pk2 megépítésében. Két hét alatt sikerült egy teljesen működő verziót összehozni. Első indításra tökéletes lett. Természetesen a gondos előkészületek és a jó alkatrészek előfeltétele a dolgoknak. Nagyon hasznos volt a fórum olvasása, a legtöbb kérdésem már meg volt válaszolva csak utána kellett járni. A mérések után minden jónak bizonyult, így kipróbáltam az itthon található PIC-eken a panelt és teljes siker. Nincs melegedés stb. Mégegyszer köszönöm a lehetőséget. Gábor
Örülök, hogy sikerült! Ehhez hozzájárult, hogy ilyen gondos és körültekintő voltál, ami külön elismerésre ad okot. További sok örömöt a hobbidhoz!
Köszönöm!
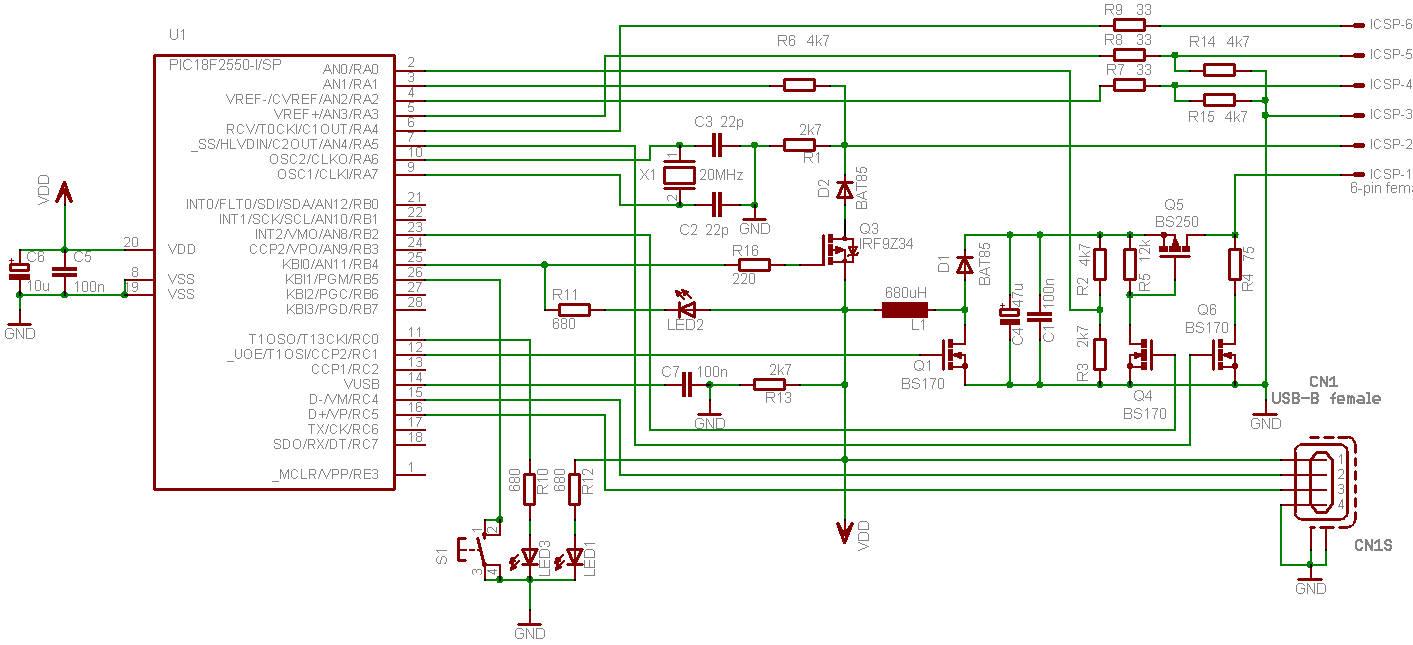
Egy kérdés azért maradt amire nem sikerült rájöjjek. Az USB 5V-on Közvetlenül a csatinál van egy 2,2K ellenállás az R12 ez rendben van de a csatlakozó másik oldalán a 100nF -os kondival párhuzamosan van egy 1K-s ellenállás. Ennek mi a szerepe? Ja és a rajzon nem is szerepel. Ide talán egy nagyobb kondi lenne jó, talán egy 47uF. Gábor
Az 1k-s kérdésedre igazából nem tudok érdemben válaszolni. Már nem emlékszem az igazi okra, lehet, hogy egyszerűen csak eltoltam a panelt!
Te vagy az első, aki ezt megkérdezi, teljesen joggal. Talán a C11 miatt kellett, mert újracsatlakoztatás után nagyon sok idő telt el, amíg újra fel tudta ismerni a PC, de akkor tehettem volna kisebb ellenállást is a 2k2 helyére. Viszont az SMD-s ellenállásokat a boltban 10-esével lehet rendelni és emiatt nem akartam külön egy értéket a listába. Persze a rajzon jelölni kellett volna, de ez utólag került rá a gyakorlati próbáknál és lemaradt. A kondis felvetésedre a válasz viszont az, hogy az USB nem szereti, ha hirtelen megterhelik, ezért nem szokott nagy pufferkondi lenni az áramkörökön. A C11 pont elég.
Köszönöm a választ. Eddig nem okozott problémát. Gondoltam, hogy a tesztelés során került be a változás.
Gábor
Üdvözlök mindenkit az oldalon. Megépítettem a Szilva féle klónt, és szeretném letesztelni a helyes működését. Win7-em van. Mikor először rádugtam felismerte a gép, és telepítette hozzá az illesztő programot. Kiírta ,hogy az eszköz használatra kész. Ez után feltettem a PICkit2 v2.61 -et. Ez azt írja ki ,hogy pickit2 not found. Chack usb connections and use Tools-check communication to reatry. Lehúzom az eszközt az usb-ről ,és újra csekkeltetem a kommunikációt, ami szintén ugyan ezt írja ki. Valamiért nem kommunikál. A piros LED is világít a zöld mellett mindvégig. Valamit még be kell állítani, vagy már így kellene működnie? Minden segítséget előre is köszönök.
Üdv!
A képhost.hu kinyomta a képeimet, úgyhogy felteszem újra ide, egy helyre az anyagokat. Kész majdnem kész topbottom
Egy kis probléma akadt. A beültetési rajzon fel van cserélve az R4 és R6 felirat. Kis vonalka utal a cserére, amit nem vettem észre. Pedig A4-es méretre nyomtattam ki. Csak a kapcsolást böngészve vettem észre, hogy valami nem stimmel. Kijavítottam, de sajna így sem jó. Lehet ,hogy kinyírta a pic-et. Neki futok még egyszer.
Ettől elvileg nem mehetett tönkre. Más baj is van, meg kéne keresni méregetéssel. Sok klón fel lett élesztve itt, keress rá és kövesd az instrukciókat!
Kérdésem lenne.
Sikerült-e valami használható dobozt találni a Watt féle pk2-höz. Illetve ki hogyan használja. Nekem most nagyon pucér és jó lenne bedobozolni. Nyákból már gondoltam rá, de nagyon otromba méret jönne ki. Gábor
Nekem is ez a legnagyobb problémám mindig.
Jelenleg antisztatikus szivacslapok közé van ragasztva. Egész jól néz ki és működik. Persze ez nem a legjobb megoldás, de nincs hozzá erőm, hogy megfelő dobozt gyártsak hozzá.
Helló!
Én egy 1551KBK HAMMOND dobozba raktam. (már majdnem egy éve) Mintha pont ebbe a dobozba lenne tervezve a NYÁK. ![]() Igaz kicsit ferdén kell vasalni, mert a fedélrögzítő csavarok pont rossz helyen vannak. Meg ki kell vágni a NYÁKrögzítő csavarok csonkját, és a nyílásokat is. Én vörös izzásig hevített tapétavágóval csináltam jobb eszköz híján (furatokat persze fúróval), de nyilván lehetne szebben is. A képek még nem a kész nyákról készültek még anno, mint láthatjátok.
Köszi!
Nem rossz az ötlet. Még megnézem tudok-e marni egy megfelelő dobozt plexiből, de méretre tényleg megfelelő. Gábor
Mindenkinek Boldog Új Esztendőt Kívánok! Végigolvasva a fórumot világossá vált számomra, hogy a FET-ek a gyenge láncszemek a kapcsolásban. Különösebb figyelmet én sem fordítottam rájuk igazából a megszokottnál. Ez alatt azt értem, hogy mikor leülök forrasztani ,megfogom a konnektor védőföldelését, és gyári weller cuccal dolgozom.Semmi csuklóföldelés, alufólia stb. Néha megismétlem a leföldelésem. Megjegyezném ,hogy nagyfrekis FET-ekkel nem dolgoztam még. És ez idáig semmi gondom nem is volt a sztatikus feltöltődéssel.De valami oknál fogva valószínűleg nekem is tönkre mehetett benne valamelyik. Sajna nem rendeltem belőle többet. Nekiállok kiszedni, és egy próba kapcsolásban meggyőződni a működésükről. De felmerül egy kérdés! Nem lenne előnyösebb ha erősebb példányokat választanánk hozzá? A kapcsolásban folyó áramok ezt tudom nem indokolják. És a nagyobb áramúaknál több feszültség is esik a félvezetőkön. Viszont az erősebbeken van belső diódás védelem is, ráadásul nagyobb strapát is el bírnak viselni a sztatikus töltődés terén is.
Szia! Nem az árammal van itt gond hanem az alacsony feszültségen való működéssel és a rendelkezésre álló 4.8-5.1Volt USB tápfeszültségből kell mindent előállítani..
Üdv! A google nem talált használható választ, csak a chipcad oldalát de valami olcsóbb szállítási költségest keresek. Szóval! Meg akarom építeni a HE-n leírtak alapján a PICKit2 klónt, de nem tudják a Debreceni HE boltban beszerezni ezeket: mcp6002 24fc512.
Hőtt a HEStore-ban sem találtam. Elég zavaró, mert 3 hónapot vártam a PIC18F2550-ra és 2500-ba került, jó lenne ha be tudnám fejezni. Valaki segíthetne, hogy hol szerezhetem be, mivel helyettesíthetem, vagy meg tudná nekem venni és elküldeni utánvétellel. UI: a 24fc1025 sem kapható.
Szia!
Az alap működéshez nem kellenek a 24FC1025 EEPromok. Az MCP6002 helyettesíthető egy csomó Rail-to-Rail erősítővel - ld. a cikknél. Idézet: „U2 -- MCP6001U - MCP6002, MCP602, MCP607, MCP6022, MCP6062, TLC2252, TLC2262, TLV2262, TLC2272, LM358, LM393” Kipróbáltam még a mindenütt kapható LM393 és LM358 -cal is, de a kimenetet fel kelett húznom a tápjára. A módosítást a cikkben leírtam. Idézet: „U2: Nagyobb határfrekvenciás erősítő felhasználása esetén gerjedés léphet fel, melyet C23 beépítésével szüntethetünk meg. Az R42 közvetlenül az U2 kimenetét húzza fel a tápra, így felhasználható az LM393 és LM358 is, ekkor a R42 (1k) ellenállást be kell ültetni – más erősítőkhöz nem kell.” Ha MCP6002 -t szeretnél, akkor a furatszerelt példányt építed, tegyél bele foglalatot, próbáld ki néhány erősítővel.. Ha később be tudsz szerezni MCP6002 -t, egyszerűen kicseréled.
Megépítettem a watt-féle PK2 klónt. Működik, egy hibás forrasztás miatti zárlatot kivéve nem volt gond vele.
Esetleg egy beültetési rajzot nem lehetne készíteni? Bár nekem mindegy már, de nagyon lelassított, hogy úgy kellett silabizálni a kapcsrajzot, meg a kusza CircuitMaker-es nyáktervet. Ettől függetlenül ezer köszönet a klónért!
A cikkben van két fénykép, szerintem annál jobb beültetési rajz nincs.
Egyébént örülök, hogy sikerült megépítened, jó használatot hozzá!
Ja igen, a képek is ott voltak. Kár hogy nem az aktuális nyák volt lefotózva. Nem lehetett sajnos kivenni a kondenzátorok értékeit és a fetek, tranzisztorok típusát sem (a két IRF-et fel is cseréltem először). Egyedül az ellenállásokat tudtam aszerint beépíteni.
Idézet: „A cikkben van két fénykép, szerintem annál jobb beültetési rajz nincs.” Mar hogy a fenebe ne lenne! (Egy mar beepitett es bemert panel a kezedben...)
Az SMD kondenzátorokon nincs értékjelzés....
Nem sok érték van és eléggé meghatározható a helyük. 1x470n, nx100n, 1x10n, 2x22p.
Most kezdtem el tanulni a PIC-ről és építek egy pickit2 klónt mert kell...
A kérdésem az hogy a mellékelt rajzon melyik Led mikor világít? Melyik a Power meg az írás stb...
Szia!
LED1 az USB táp meglétének, LED2 a Vdd bekapcsolt állapotánek, LED3 a működés (Busy) visszajelzése.. Érdemesebb lenne egy Vdd állítási lehetőséggel is rendelkező klónt építeni. A legújabb kontrollerek (lassan a kínálat nagyobbik fele) már nem 5V -osak, gyakoriak az alacsony tápfeszültséggel üzemelő, akkumulátoros készülékek (Vdd 3.3 ..3.6V). Ha ilyenek előfordulnak a terveidben, akkor majd építhetsz másik klónt... |
Bejelentkezés
Hirdetés |




Te vagy az első, aki ezt megkérdezi, teljesen joggal. Talán a C11 miatt kellett, mert újracsatlakoztatás után nagyon sok idő telt el, amíg újra fel tudta ismerni a PC, de akkor tehettem volna kisebb ellenállást is a 2k2 helyére. Viszont az SMD-s ellenállásokat a boltban 10-esével lehet rendelni és emiatt nem akartam külön egy értéket a listába. Persze a rajzon jelölni kellett volna, de ez utólag került rá a gyakorlati próbáknál és lemaradt.
Jelenleg antisztatikus szivacslapok közé van ragasztva. Egész jól néz ki és működik. Persze ez nem a legjobb megoldás, de nincs hozzá erőm, hogy megfelő dobozt gyártsak hozzá. 







