Fórum témák
» Több friss téma |
Fórum » TV hiba, mi a megoldás?
Ó akkor valószinü semmi baja annak BC-nek.. mert a standby világit.. rendesen. Ha távval inditanám akkor kb fél fényre csökken majd újra rendes.. de igy kibontva nem hallat semmi hangot a folyamat alatt.. Akkor megnézem a puffer-t meg azt a mögötte-alatta elhelyezkedő 47µF 160V-ot hátha azok vacakolnak..
Vagy nem tud indulni a sorvég. A sormeghajtó tranzisztor kap tápfeszt (sorvégtranzisztor-meghajtás a csatolótrafó előtt)? A Sortápfeszültség mennyire esik vissza induláskor? Mert ha jelentősen visszaesik, akkor akár még sortrafózárlat is lehet a hiba oka.
Üdvözletem mindenkinek !
Látom itt nagyban megy a TV javítás . Olvasgattam a topikot van nekem is 2 TV-m amit szeretnék megjavítani, nem nagyon találtam olyan hozzászólást ami az én problémámra illene, persze lehet csak nem találtam meg. Nos szeretném a segítségeteket kérni a következő problémákkal küzdő TV-k javításában:1. Barátnőm TV-je a hétvégén egyszer csak gondolt egyet és úgy döntött hogy nem kell neki kék szín . Tehát nincs rajt kék szín, néha néha visszajön de csak rövid időre. Típusa: Clatronic CTV577 VT (E). Mi lehet a probléma? 2. Van itthon egy Samsung TV-m ez pár éve nyáron egy hálózati feszültség ingadozás hatására adta meg magát. A helyi szerelő azt mondta a Procija adta meg magát, de hogy ilyet most nem kapni. A típusát majd megnézem, ezzel kapcsolatban csak annyi lenne a kérdésem, hogy átnézzek-e valamit a proci kicserélése előtt? Nehogy az újat is elsüsse valami egyéb hiba a TV-ben? Ennek a tünetei egyébként, hogy Stand By módból nem hajlandó bekapcsolni. Típusa: Samsung CX-6844W Csatoltam a készülékek hátulján található cimkékről képet, a hozzáértőknek biztos mond még információkat róluk. Előre is köszönöm a segítségeteket. Üdv.
Azt elfelejtettem, hogy alapvető elektronikai ismeretekkel rendelkezem, alap műszerekkel, de szkópom nincs. Plusz eddig nem mertem belenyúlni TV-be a nagyfesz miatt, de ha leírjátok hova ne nyúljak akkor neki merek állni. Ezzel kapcsolatban 1 kérdés (nem csak ide vonatkozólag): Kondit kisütni hogyan kell (szabad)? Simán rövidre zárva? vagy ellenálláson keresztül?
Szia!
1.: Keress forrasztáshibát a képcsőpanelen. 2.: Inkább kezdd elölről a hibakeresést. Indíts feszültségméréssel. Rajz: kattints a Get Manualra. Kondenzátort 230V-os izzóval szoktunk kisütni.
Most lehet hülyeséget kérdek ,de melyik a sormeghajtó tranzisztor? A BUT 11APX ?? Van egy másik:STW6142 morocco P5NB40FB..
Van benne kettő is, de trafó helyett optocsatoló van. Remélem ez a rajza.
Szia BarnaPili,és kadarist. Elvoltam az ismerős műszerész barátomnál az ITT Nokia tv miatt.Hát az a helyzet,hogy valami fogja a 12.6V-os kört,ami az LM317-től indul,és a bekapcsoláshoz van köze.Kb. 20 éves tv.Sorkimenő,(eredeti)táptrafó jó.Külső tápot ráakasztva megvan a feszültség,bár több mint 600mA-t fogyaszt,és a központi proci nagyon melegszik.Lehet,hogy az a kuka?A szinkron jelek jók,de valami lehúzza azt a feszültséget.Lehet még rossz kondi,passz...Ráadásul elindítás után a képcső nyaka belülről szikrázott néhányszor.Szóval kitudja,hogy mit kellene rajta még cserélgetni.Szerintem a tv földipályafutása véget ért
Érdemes-e még időt tölteni vele?
Szia!
Lenne ötleted, Hogy hol szerezhetném be a HDS-209B IC-t, vagy van e helyettesítője. Szerinted mit kutassak még a tápban? Köszi: Péter
sziasztok most az volna a kérdésem hogy hogyan lehetne 2db,plusz hangszorot vagy hangfalat bekötni.thomson tv-be.
Nem találtam beszerzési forrást vagy helyettesítő kitet ehhez a hibridhez. Ilyenkor én egy roncsból kivágok nyákostul egy hasonló primer szabályzású komplett tápegységet és ezt bedrótozom a régi helyére.
Csinálj hozzá egy külső erősítőt. A tévé végfokok és tápegységek nem nagyon szeretik az extra terheléseket.
Sziasztok,
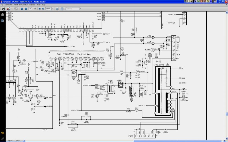
Megpróbálom még 1x, hátha most tud valaki segíteni: Panasonic 100Hz-es TX29PS12 tv-n a kép tetején jobbról balra lejtő vékony fehér, alatta pedig halványabb piros, kék, zöld csík húzódik. Mindig ott vannak, értelemszerűen fekete háttérnél jobban látszanak. A fehér néha vibrál is. AV-n is, teletextnél ugyanaz. A kép függőleges mérete nem változott, egyébként minden megy. Melegedésre sem változik a helyzet. Mi lehet ez? Lazy
Szia!
Mutass képet a csíkokról, kérlek.
Szia!
Hát,ha a képcső szikrázott,akkor az nem egy CSÉB80(életbiztosítás).A rajzon meg kellene nézni,mi megy arról a 12,6 V-ról,sorban leakasztgatni,így kiderül ,mi fogja le. De ha a képcső agresszívkodik,akkor inkább ne vacakolj vele.Maximum a kihívás miatt érdemes kikeresni a hibát,ha van hozzá kedved.A melegedő proci milyen névre hallgat? István
Tipikus SONY hiba.A tuner belülről KH-s.Vedd ki a panelt,forraszd ki a tunert,mosd le,majd forraszd át ,főleg ott,ahol a fémház van a panelhoz forrasztva.A benne lévő IC lábain is át lehet menni.
István
Szia,
Itt vannak a csíkok, remélem jól látható.
Na, hát ez megint csak a függőleges végfok elkóinak a gyengülése miatt van. A kioltás nem eléggé hatékony.
Ezt a rajzot találtam. Szerinted melyikekkel érdemes kezdeni?
A C305-C315-es kezdd. Ezen kívül cseréld ki a képcsőpanelen lévő elkót is (C997).
Sziasztok!
Tud valaki letölthető formátumban TV hibakeresés-féle dokumentumot? Adott egy régi fa dobozos orion színes TV amin a kép összeugrott középre egy csíkban. Hang van. Előre is köszi mindenkinek!!
Szia!
A rajz szerint nagyon sok minden megy arról a 12,6V-ról.Video proci,meg valami central control unit,és a képcsőnyakán van egy panel,még egy ic-vel oda is megy.Mindenhol megtudtuk mérni külső tápról,az LM317T megkapja a 18V-ot,de a terhelés miatt nem adja ki a 12,6-ot.Hát passz...SMD tranyókat is néztük,ami a körbe van,de miután beindult,és lila lett a kép,meg pattogott a képcső,ott vége lett a kísérletezésnek.Ami melegedett az a central control IC. Üdv: AttilaBővebben: Link
Szia!
Köszi! Még keresgélek. Majd jelentkezem. Üdv.: Péter
Szia!
Akkor a készülék alkatrészbánya szerepében még továbbélhet.A pattogó képcső sok mindent szétrúghat,nem érdemes vele vacakolni.A belepakolt elkókat szedd ki,jó lesz másba. István
Szia!
Megmarad a panel bontásra. Van benne sok jó cucc még... Köszi. Attila
Köszönöm, megpróbálom. Bocs, hogy ilyen hézagosan válaszolok, de csak ilyenkor este keveredek a géphez.
Lazy
Sziasztok mindenkinek.
Segítségeteket szeretném kérni.Talán valaki tud induló tippet adni.Na és ,hogy érdemes e mélyebben belemerülni a kísérletezésbe?Na és anyagilag mennyire tudna fájni ez a kis /bi-bi/ a készülékkel?Vagy nem is olyan kis bibi? Adva van egy orion T 2950 stx-s-flat 100Hz. tv A bekapcs. gomb benyomásakor halható egy halk zümmögés amely kíséretében be villanik a kapcsoló melletti kis piros led és 2-3 másodperc után ki alszik . De nem történik semmi.A tv tökéletesen működött de egy bekapcsolás alkalmával ez a jelenség és nem történik semmi . Tudna valaki segíteni ,esetleg valaki aki már át esett ezen a problémán? Előre is köszi a segítséget!
Nézd meg a forrasztásokat és a nagy elkót a tápban!
Tisztelt,Forumozok!
Egy Orion T2850MJ keszuleken nem jon be a kep,csak ha a sorkimeno screen potmeteret mozgatom; A kep meglelenese utan is a kepcsovon a mert feszultsegek ugyanazok mint amikor nics kep'-segedracsfesz,2oo volt- igy nem gondolnek a potmeter hibajara.Esetleg a kepcso adta fel? Mi lehet a hiba? Koszonom a segitseget:Udv.mindenkinek.
Sajnos nagy valószínűséggel, a cső adta meg magát. Esetleg a sugáráram korlát körében lehet gond, de nem valószínű. Milyen cső van benne ?
Fery |
Bejelentkezés
Hirdetés |




. Olvasgattam a topikot van nekem is 2 TV-m amit szeretnék megjavítani, nem nagyon találtam olyan hozzászólást ami az én problémámra illene, persze lehet csak nem találtam meg. Nos szeretném a segítségeteket kérni a következő problémákkal küzdő TV-k javításában:
. Tehát nincs rajt kék szín, néha néha visszajön de csak rövid időre. Típusa: Clatronic CTV577 VT (E). Mi lehet a probléma? 


Érdemes-e még időt tölteni vele? 






