Fórum témák
» Több friss téma |
Hali!
Van itt néhány TIL193-as 4 optokapu egy tokban, meg egypár BT138 triak. Ezekből kellene egy 3.3->12VDC-ról 220VAC-at kapcsoló kapcsolás. Kb. egy hónapja összeraktam multisimben egy kapcsit, ami működött is (többé kevésbé), és most meg valami nem jó... Minél kisebb megoldás kellene, nem baj ha csak az egyik periódust használja ki, de jó lenne mindkettő... :help:
Hello, ez itt eléggé igényes. A FET-et kihagyhatod, ha stabil a LED árama
Ha jó a hatásfoka az optokapunak és érzékeny a trisztor a tranzisztort is elhagyhatod.
Szia;
Na itt az igert kapcsolas, csak abban kulombozik a tiedtol, hogy ebben optotriak van, mivel triakot vezerelsz, es ha optotranzisztort hasznalsz akkor bonyolultabb a kapcsolas is,.. Ez a legegyszerubb, es "crosscircuit is van benne" marmint az optotriak belsejeben,.. Csatolom a kapcsolast,.. (ha az optoranzisztorral akarod megoldani akkor hasznald Medve kollega altal ajanlott kapcsolast,..) Udv; Imre,..
optotriakból nincs egy tokban több triak kapcsolás?
vagy egyéb helycsökkentő? mert ezt a kapcsot én is megtaláltam, csak mivel optokapum van, nem került volna pízbe... No meg multisimhez nincs optotriak, és akkor csak a tokozást tom lerakni utilboardban, a szimulációt meg nem tom bemutatni...
Azt nemtudom, hogy van-e optotriakbol tobb egy tokban,.. Lehet hogy van csak en nem tudok rolla,..
Ja, azt nem tudtam, hogy le is kell szimulald,.. ;o)) Akkor rajzoljam meg a tranyos valtozatot? Es hany optokapu kell neked pontosan?
Éppen a napokban használtam egy ilyen optotriak + triak megoldást a hűtőgépünk tönkrement termosztátjának a kiváltásához. Egy opampokból álló kapcsolás érzékeli a hőmérsékletet, és ennek a kimenete hajtja meg az optotriakot - ami a kompresszort indítja. Teljesen jól működik, jó hogy nem relével bajlódtam, (ráadásul jóval olcsóbb is mit a relé). Szóval nem érdemes bonyolult áramkörökkel bajlódni.
legalább 12, de a 2.verzió már 40-es lesz...
de hagyjad, már megcsináltam a panelrajzot optotriakra... köszi a segítséget, és mivel te írtál nekem leghamarabb neked adom.. bárcsak szét tudnám osztani...
Koszonom a pontot; Had kerdezzem mar meg minek kell 40optos levalasztas? Mire fogod hasznalni? Nekem idaig a legtobb 18db optotriak volt,..
Sziasztok! Nekem olyan problémám van, hogy pic-el szeretnék szabályozni egy égő fényerejét 230 V-rol. Csináltam egy triak-os vezérlést moc3041-el, de nem jó, mert nullátmenetes. olyan megoldás kellene ami fázishasításos módon müködik. 4n25 el és btb16 600bw-vel szeretném megoldani. tudtok nekem ebben segíteni? valami kapcsrajz kellene. Előre is köszi a segítséget!
Üdv mindenkinek!
Próbáltam a kezdő fórumban is feltenni a kérdést, de "elsüllyedt", megpróbálom itt. Motoros tolókapunyitó olyan hibát produkál, hogy a villogó lámpa nem villog, hanem folyamatosan ég akkor is, amikor nem is működik a kapu. Megnéztem a vezérlő elektronikát, és azt láttam, hogy a 220 V-os lámpa kimenete előtt van egy TLC336B jelű triak, azelőtt meg egy MOC3041 jelű optotriak. Ha jól sejtem ezek valamelyike sülhetett ki. Az lenne a kérdésem, hogy egyszerű eszközökkel (multimeter) lehet-e tesztelni, hogy melyik romlott el. (Egyébként valszeg az okozhatta a gondot, hogy a kapu még a végálláskapcsoló jelzése előtt akadályba ütközött. Azt mértem, hogy ekkor egy pillanatra 300 V feletti feszültség jelent meg a lámpánál, amitől ki is égett.) Kösz, ha tudtok segíteni.
hali
Ha még nem oldódott volna meg a problémád akkor cseréld ki mindkettőt mert kb 4-500 Ft ból kijössz. Amúgy meg ha más nincs a triak után akkor kiszerelt lámpánál és SZIGORÚAN feszültségmentesített készüléknél mérd meg a triakot multiméterrel (dióda teszt). nem jó ha mindkét irányba vezet.de nézd meg az optokaput is a triakra menő részt ott nem kell vezetnie.
Sziasztok,
Nekem úgy kéne bekötnöm egy opto kaput, hogy azt kapcsoló helyett szeretném használni. Ha eltakarom az átlátást akkor zárjon rövidre két érintkezőt. Még régi golyós egérből szedtem ki optokaput. Tudtok kapcsolási rajzot? egyszerű kellne... Köszi
Sziasztok,
Nekem úgy kéne bekötnöm egy opto kaput, hogy azt kapcsoló helyett szeretném használni. Ha eltakarom az átlátást akkor zárjon rövidre két érintkezőt. Még régi golyós egérből szedtem ki optokaput. Tudtok kapcsolási rajzot? egyszerű kellne... Köszi
Sziasztok!
Lassan kikésziti az idegeimet egy egyszerű triak vezérlés amit már több alkalommal elkészitettem és kifogástalanúl müködtek. Most utojára gondom van, az MOC3041 6 lábától a triak MT2 között lévő 390 Ohm ellenállás elfüstöl. Az MOC egy PWM ről (TL494) kapja a vezérlést. Abban az esetben mikor a vezérlő jel "hosszú" a szünet rővid akkor leég az ellenállás. Próbáltam a triakot is az MOC3041 - et is kicserélni az eredmény mindig ugyanaz az ellenállás elfüstöl. Keskeny vezérlőjelnél működik rendesen. Ha tud valaki tanácsot adni nagyon megköszönöm! E-mail cimem: picu1@t-online.hu
Szia!
Csináld meg így: Bővebben: Link
Köszönöm a segitséget, megpróbálom megcsinálni.
Szia!
Megcsináltam az álltalad javasolt kapcsolást, az eredmény ugyan az volt mint az eredeti kapcsolásnál. A 360 Ohm-os (nálam 180 Ohm) ellenállás azonnal elfüstölt. Végül rájöttem hogy a triak is és az optó is hibás volt. Ezeket kicserélve mind a két kapcsolás hibátlanúl működik! Tanulság: néha mérni is kell ezért vannak a műszerek!
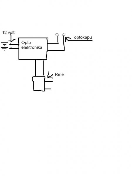
Sziasztok! tudna nekem valaki olyan optokapus kapcsolás küldeni ami nél+-12V a bemenő áram
és az oktokapu egy relét behúzna kb 5-6 másodpercig majd elengedi. Minden behúzást egy kapcsoloval szeretnék indittani. Ha zavarossan írtam le, hogy mit is szeretnék akkór tettem fel egy (szép) képet az elképzelésemről.
Üdv!
A optocsatolóból létezik negált 6N137 ha nincs jel akkor kapcsol ha van akkor meg nem. Kérdés létezik optotriak ban is ilyen?? pl MOC3063 fordítva működjön arra én is rájöttem hogy 6N137 adom a bementet a kimenettel meg kapcsolom a MOC3063 igy elérve a fordított működést tudom lehetne elé egy sima NAND kapu is Egyben azért kényelmesebb lenne.
Sziasztok
Egy porszívó fordulat szabályzót egy Moc3062 optotriakkal szeretnék kapcsolni.Hasonló a fordulat szablyzó Bővebben: Link. Hova kell bekötni az optotriakot? Ha a diak és a triak G lába közé rakom az ugy müködik?
Sziaszok van egy saitek r220 as kormány+pedál játékvezérlőm és nem érzékeli a jobb oldali pedált. Mi lehet a baja? optikai kapuval van megoldva a működés kicseréltem a kaput és még úgy is fennáll a probléma. az egyik kapu egy átlátszó+fekete, a másik egy átlátszó+piros. A feketéset cseréltem ki.
Sziasztok!
Egy trafót szeretnék gombnyomásra kapcsolni,ehhez használnék egy MOC3041-et plusz egy BTA12-600 triacot. A vezérlést az oldalon vicsys által publikált TOO segédberendezés adja. A kimenete egy tranzisztoron keresztül a MOC3041 diódájára van kötve,eddig rendben működik a dolog.A felprogramozás után a PIC úgy működik,ahogy kell. A problémám az,hogy ha a vezérlés kikapcsolt állapotban van,a trafó akkor is hálózati feszültség alatt van. Olyan,mintha a triac gyújtás folyamatos lenne. A meghajtás az adatlapon közölt kapcsolás,ami itt található. A változás mindösszesen annyi,hogy a 360 Ohm helyett illetve a 39 Ohm helyett is 390 Ohm van beépítve. (Induktív terhelés esetén a 39 Ohm helyett is 360 Ohm javasolt) A megépített áramkörről csatolnék két képet : mit tudnék tenni,hogy az áramkör rendesen működjön? A tervezésnél és kivitelezésnél igyekeztem a tőlem telhető maximális minőséget hozni,ennek ellenére nem működik megfelelően az áramkör. Köszönöm szépen a segítséget előre is!
Az áramkör jó, a nyák jó, szerintem alkatrész hiba! Mekkora az kondi ott egész pontosan? A fotóról a fene sem tudja megmondni, biztos nem 100 nF?
Kellenek a gyújtó körbe azok az 5w-os ellenállások? Én 0.6w -tal szoktam megoldani. Csak a triak áramköri részletét ellenőriztem, mert a vezérlésre azt írtad rendben működik.
Sziasztok
Remélem jó helyen járok, a problémám a következő: adott egy " átalakított vezetéknélküli kapucsengő na most ha megnyomom a távirányítót akkor nekem megjelenik 2,75 V és nekem ezzel a feszültséggel kellene kapcsoltatnom egy relét amihez persze kevés ez a nafta. tranyókkal kisérleteztem de semmi jót nem sikerűlt kihoznom. A segítségeteket szeretném kérni hogy azt a kis 12v-ról üzemelő relét hogy tudnám a legpraktikusabban megoldani hogy a kis kapucsengőm 2,75 V-ja valahogy elindítsa?
Szia!
Ha ez a 2,7V-os kimenet elbírja egy LED áramát, akkor nincs nagy gond.
egész pontosan megkerestem a nyákon működés közben hogy ha megnyomom a távirányítót akkor kapom a 2,7V-ot ha elengedem akkor sík 0-V erre rápakoltam egy ledet ami világít minimum 2 sec-ig ebből esetlegesen lehetne kihozni valamit hogy a 12V-os relét meghúzhassam vele? alapból 12 V kell mert ez egy kis elektrónikát fog üzemeltetni 2másodpercig és ennyi lenne a szerepe csak sajnos azt nem tudtam megoldani hogy behúzassam a relét.
Próbáld ki ezt a megoldást. Az 1kohm-os ellenállást csökkentsd le egy-kétszáz ohm-ra.
A hozzászólás módosítva: Aug 25, 2013
ez egy igazán jó megoldásnak tűnik ez a g6c-2117p-s alkotórész feltétlen szükséges a kapcsolásban vagy elhanyagolható? csak azért kérdezem mert nem ismerem azt az alkatrészt :/
|
Bejelentkezés
Hirdetés |













