Fórum témák
» Több friss téma |
hy
DialRGB eredeti forrás link! Ez sem rossz projecktnek tünik Mood Light ( Dmx is configurálható )pl lakásvilágitáshoz aki szines ledekel akar szinhömérségletet beálitani!
Köszi a programot. így már meg tudom csinálni.
De a kérdést továbbra is fent tartom. Ha egyszer véletlenül szeretnék egy saját RGB led rendszert csinálni, hogyan fogjak hozzá a PIC programhoz? Hogyan lehet megcsinálni? Próbáltam már ciklus számolással, hogy adott ciklus ideig világítanak az RGB ledek felváltva, de úgy se ment. Ha valaki leírná az elvi alapjait azt nagyon megköszönném. Köszi.
Szia.
Köszi a vidit, akkor ha jól értem a potival állítod a sebességet ekkor automatán jönnek a színek és annak a sebességet állítod be, ha átkapcsolod akkor te állíthatsz be színt ami úgy is marad??
Köszi, a linket ismerem.
RGB LED PWM Driver kapcsolást csináltam meg, és még véletlenül sem működött. Az RGB led azonos fénnyel világított folyamatosan. Az oldal csak egy példát hoz a PWM alapú RGB led vezérlésre, de hogy mi alapján működik nem mondja el. (Felváltva villognak, egyszerre, hogyan számolja a ciklust...)
A programozásban sajnos én sem vagyok jártas!
Hali
Nem tudom Te hogy csinaltad hogy nem ment, mert en leforditottam 12F683-ra es gyonyoruen dolgozik. A mukodes benne van a programban, csak egy kisse bonyolult. Udv Vili
És milyen algoritmus alapján jönnek a színek?
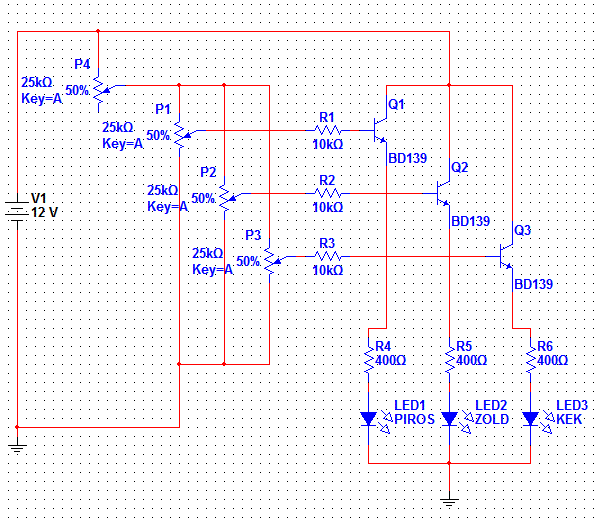
Ezzel a kapcsolással például 50-50-50db LED-et meg tudnék hajtani?
Megfelelő teljesítményű tranzisztorral kapcsolnám a LED-ek áramát. És arra gondoltam, hogy sorba kötöm az 50-50-50 LED-et. R4-5-6-ot megfelelő értékűre cserélném, és 12V-ról működtetném. szerk.: közben rájöttem hogy kevés lenne a feszültség ennyi led-hez. viszont nekem 12V áll rendelkezésemre. Tudnátok ajánlani valami egyszerű megoldást a problémára?
Sziasztok,: Tudna valaki segíteni? olyan rgb vezérlőt szeretnék ,ami 3 db 3w-os rgb ledet működtet (közös anód, 350mA) . Olyat amit kézzel is lehet állítani, ill ami magától is váltja a színeket. Köszönettel.
Sziasztok!
Volna nekem is egy egyszerű kérdésem : Közös Katódos ledeket szeretnék meghajtani,5 mm-es típusokat. Megtaláltam a számomra ideális kapcsolást,kevés alkatrész,és csak azt tartalmazza,amire nekem szükségem is van. Ez a rajza,a gondom csupán annyi hogy itt közös anódosak a ledek. Rajzoltam az elképzelésemet,ez így a valóságban működne? Az NPN tranzisztort PNPre cserélem,a bázisellenállás maradna. Természetesen a saját,4 kivezetéses ledeket mind párhuzamosan kötném és a megfelelő ellenállást használnám...a kérdés hogy az elv így jó lenne-e? Köszönöm szépen! Kicsa
A _kapcsolásodban_ az E-C kivezetéseket cseréld meg. A PNP tranzisztorral az aktív jelszint invertálódik. Vagyis a magas aktív kimenet helyett alacsony szint lesz az aktív. Ami a LED-ek fordított vezérlését fogja eredményezni.
- A mellékelt kapcsolásod NPN-es tranzisztorral jó lesz. Mivel úgy egy-egy emitterkövetőt alkot a kapcsolás. Az NPN-nél nem kell az E-C kivezetést felcserélni.
Szia!
Sajnos nem nagyon vagyok otthon áramkör tervezésben. Nagyon szépen köszönöm a felvilágosítást! Szerintem ez esetben maradok az NPN-nél...
Urak!
Kis(?) segítségre lenne szükségem. RGB ledeket kellene vezérelni összesen 5 -öt,úgy, hogy rózsaszínből indulna, ez átmenne pirosba, majd szép lassan besárgul és a végén kifehéredik. A fényerő a fehér szakaszon a legerősebb. A folyamatnak 1,5-2 perc alatt kellene lefutnia.Ezután 1-2 perc fehér fény után ez futna visszafelé majd a rózsaszín marad 1-2 percig, és kezdi újra. Valakinek volna-e ötlete?
_Ötlet_ még csak lenne. De a program módosítása már más kérdés...
Rózsaszín= kék+ piros kitöltés egyforma mindkettőnél de kb 50 % a fényerő miatt
csak piros Sárga= zöld +kék kitöltés léptetve mindháromnál 100 % -ig Fehér = Piros+zöld+kék kitöltés 100% valahogy így : ugrótáblába teszed a bitmintákat ezt küldöd a portára a ciklusszámláló szerint majd egy ciklusban pörgeted amiben vagy egy késleletető ciklus. majd kezdi előről.
Na most kell elmélyednem a PIC programozásban...
Ez eddig majdnem kínai
Nem kell megijedni! Csak a feladatok lettek átfogalmazva...
Az a fényeffekt amit szeretnél, csak PIC vagy más uC-vel valósítható meg könnyen a hardver oldalról. A program meg alkotói szabadságot ad. ( Már aki tud élni ezzel a szabadsággal. :kalap: ) Ha rászánod magad a uC-s vezérlőre akkor a program megírásában és vagy módosításában is biztos lesz segítséged. S. Még ha néha "majdnem kínai" is amit írnak, azzal ne foglalkozz! Azok akik a program fejlesztésével foglalkoznak értik, hogy miről van szó! Neked a tesztelésre kell koncentrálni és korrekten megfogalmazni az esetleges problémákat ha felmerülnek. Az viszont kérdés, hogy a PIC felprogramozását meg tudod-e oldani? Mert az ezért kellene a fejlesztéshez.
PIC-ben teljesen mazsola vagyok.
Ez igaz a teles miskulanciára, a hozzá szükséges speciális eszközöket is beleértve. Az viszont biztos, hogy van benne jövő ,csak az a kérdés érdemes lenne-e beruházni rá? Arra gondolok, hogy ki fogom-e használni a speckó eszközöket. Felszerszámozni 2-4 áramkör miatt szerintem nem éri meg.
Programozás ( programírás ) terén még nekem is van mit tanulnom.
Valóban nem kellene sokat beruházni egy programozóba ha az nem lesz kihasználva. De ha körülnézel azért lehet kis költségvetésű programozó VAS-at építeni. S némelyik annyira egyszerű hogy próbapanelon is könnyedén összeállítható. Talán érdemes lenne csak a kiszemelt uC-re keresni programozót. PIC-re tuti van egyszerű programozó. Hagyományos alkatrészekkel nem lesz sem kicsi sem egyszerű az áramkör. ( Már ha ragaszkodsz a megadott paraméterekhez. )
Nem vitatom/vitattam a PIC jogosultságát.
Lényegesen egyszerűbb az áramkör, cserébe viszont a program a bonyolultabb. Per pill gondolkodom, nézelődök, informálódok.
Ebben tudna valaki segíteni?
http://www.instructables.com/id/Build-a-better-RGB-LED-controller/ Sajna 1-2 fontos dolog hiányzik a linken.
Valóban hiányzik.
PL: a PIC programja, mivel egy pénzért megvásárolható KIT-ről van szó. Így nem is célja az alkotójának a PIC programját közkincsé tenni. ![]() Vannak más jól dokumentált kapcsolások. PL: _RGB_LED_Mood_Light_, _RGB LED PWM Driver for High Power 350mA LEDs_.
A mŕsodik linken látható mosfetes is jó lenne,csak nyákrajzot nem találok sajna.
http://picprojects.org/projects/bigmosfetrgb/index.htm Nekem végül is az lenne a lényeg,hogy max. 3db 1 vagy 3W-os powerledet is meg tudjon hajtani.
Ennyit tudtam hirtelen összehozni!
Remélem a méretekkel nem tértem el nagyon. Használd egészséggel. Ha lesz valami jó saját programod erre a kapcsolásra, megosztod velünk?
Nos a nyák jó,(köszönet Jani-nak) beültetés is megvolt. Az eredeti fetek helyett, IRFZ 34N-t használtam, tökéletesen működött elsőre.
A hex a linken elérhető, igaz 1 másik projektre mutat: http://picprojects.org.uk/projects/rgb2/index.htm#Code_Download de ez szinte ugyan az az áramkör. Nekem már meg van ez a kisebb építve, csak át kellett tennem a Pic-et. Ha valakit érdekel, meg van minden állomány hozzá |
Bejelentkezés
Hirdetés |






Neked a tesztelésre kell koncentrálni és korrekten megfogalmazni az esetleges problémákat ha felmerülnek.
PL: a PIC programja, mivel egy pénzért megvásárolható KIT-ről van szó. Így nem is célja az alkotójának a PIC programját közkincsé tenni. 




