Fórum témák
» Több friss téma |
Fórum » NYÁK terv ellenőrzése
ÜDV!
Elég kezdő vagyok. Van egy kapcsolásom (Bővebben: Link). Csak a felsőről Ehhez szeretnék NYÁK-ot készíteni, a tervezésben vannak gondok. Segítene vagy megtervezné nekem valaki hozzáértő. Előre is köszönöm!
Ezzel ne görcsölj! Légszerelve is meg lehet építeni. Annyira egyszerű....
De ha nyák kell akkor megtervezem és már csinálhatod is.Amúgy ez mire jó? Mert szerintem semmire...
Igen a rajtot tervező se készített hozzá NYÁK-ot csak gondoltam, hogy így nem annyira sérülékeny.
Hát stabilizálja a feszt. a ledeknek nem? Ha nem nagy gond csináld meg légy szíves.
Egy változat. Lásd melléklet.
Egy kicsit finomítottam ezen a rajzon külalakilag(amennyit én értek az eagle-hez ez így jó?
Bocs az erősítőé csak kommentbe írtam...
Sziasztok,
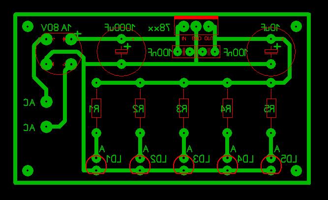
Van két ilyen VU-meterem. Valaki megcsinálná nekem Sprint-Layoutban a nyáktervét ennek a kapcsolásnak? Előre is köszönöm!
Ez lemaradt.: R=200 , 9R=1.8K , Attenuation = 20dB
Tessék, vagy létezik a jó öreg négyzethálós-papíros módszer is. Tudom, hogy közhely, de valahol el kell kezdeni...
Ez a w 500 mit jelent?
Hello!
Vélhetően egy 500ohm-os trimmer, csak azért van W-vel jelölve, mert huzaltrimmerre gondoltak. De egyáltalán van ilyen IC-d? Mert még tisztességes adatlapot sem találtam róla. üdv! proli007
IC-m az még nincs de biztosan be lehet szerezni valahonnan. Jól csináltam meg a nyáktervet?
http://cgi.ebay.com/2-pcs-new-VU-meter-attractive-warm-back-light-/...f41151
Hello!
Jó a nyák, csak az átkötés felesleges, mert az IC 1-es lábához, a 27kohm jobboldali lábát megkerülve is el lehet jutni.. üdv! proli007
Igen jogos, kijavítottam. Le is ellenőrizted? A potik bekötése is jó, mert abban nem voltam biztos?
Sziasztok már megint én
egy barátomnak kéne egy villogó és ennek a a megtervezéséhez kérnék segítséget (sajnos az smd alkatrészekhez még nem nagyon értek) Itt a kapcsrajz ás valahogy így kéne kinézzen :Alkatrészek:NPN PNP Tantal Ugye ezzel lehet szabályozni a sebességet? Trimmer az ellenállások 805 ös méretüek legyenek.Köszi.
Üdvözlet mindenkinek!
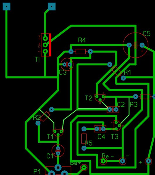
Segitséget szeretnék kérni! Átkellene ellenőrözni az általam tervezett első nyákrajzomat.. Eggy stroboszkóp nyákja volna ő...Ma terveztem meg az elsőt.. a Sprint Layout 4.0-ás programmal.. Egyedül annyi van a dologban hogy csak ebben a "bak" formátumban tudom lementeni nemtudom hogy meg e lehet majd nyitni más programmal... Mint mondtam először tervezek programmal nyákot.. Csatolom a nyák rajzot és a kapcsolási rajzot.. Előre is köszönöm!!! :yes: Bumbusok
Kicsit még dolgozni kellene az alkatrészek elhelyezésén.
Nagyon meg könnyíti az ellenőrzést ha az alkatrészek pozícióértékét is megadod a nyáknál. A C5 negatív pontja rossz helyre van kötve. Válassz _BC184_-nek megfelelő tokozást a nyákhoz. T1 bázisa nincs bekötve. C3 negatív pontja nincs bekötve. C4 emitter felőli kivezetése nincs bekötve. Ti triac is rosszul van a bekötve. ( _TIC201D_ adatlapja. ) ( S előfordul, hogy M1, M2 helyett _A1,_A2_-vel jelölik a triak kivezetéseit. A1 = M1, A2 = M2. )
File / Export-tal tudod a nyáktervet képként elmenteni a SPINT LAYOUT-ban.
Köszönöm a gyors válaszokat! Most per pill. a barátnőmnél vagyok de azért majd letöltöm a programot és még itt megpróbálom javitani a hibákat , nem gondoltam volna hogy ijen sok van...
És aztán feltöltöm a javitott verziót!
Az "ijen" nem ilyen? Vagy olyan, tán amolyan?
Elnézést a helyesírási hibákért!
Tudom kivan hangsúlyozva , hogy figyeljünk rájuk , mégegyszer is elnézést és legközelebb igyekszem mellőzni őket!!!
A File / Export-tal próbáltam és működik a mentés
de viszont ahogy láttam a tranzisztorok tokozása miatt teljesen újra kell tervezni az egészet ez nekem a kezdők kezdőjének még elfog tartani egy kis ideig de holnap már 100% hogy fent lesz a javított nyák rajz. Üdvözlettel: Bumbusok
Részemről semmi harag! Látod, így mindjárt más, ez igen!
Sziasztok
keresek valakit, aki alkalomadtán megrajzolna kapcs. rajz alapján kisebb NYŔK lapokat és azokat el is tudná késziteni. Többnyire kis processzoros egységek 2-3 meghajto áramkörrel és néhány passziv alkatrésszel. Pl. ilyen. Az ajánlatokat elöre is köszönöm...
Elkészült az új nyákrajz
Reményeim szerint ennek már jónak kellene lennie... Csatolom JPEG-ben és LAY-file-ban is.. Arra sajnos még nem jöttem rá hogy kell az alkatrészekbe beírni a nevét.. De most oda tettem a neveket az alkatrészek mellé.. és majd nyomtatás előtt leveszem a neveket, persze ha jó a nyák... Előre is kösz! Bumbusok
Szia! Az első verzió valahogy nekem jobban tetszett. S azt szedtem kicsit rendbe. Mert azt egyszerűbb volt.
Még az enyémen is kellene még kicsit dolgozni. Mert én sem vagyok nagy Sprintes. De nekem már megfelelne. Remélem neked is jó lesz. A második áramkörödben sok a kerülő huzalozás. S kicsit szétszórtak az alkatrészek is. Az alkatrészek jelölésére használd a beültetési oldalt ( visible - piros). S a nyák felfogatására is gondolni kell. Ne csüggedj el! Csak gyakorlás kérdése, hogy szép és működőképes áramkört készíts!
Nagyon szépen köszönöm a segítséget.. Szóval ugynézki hogy második próbálkozásra még rosszabb..
Hát majd igyekszem kicsit ügyesedni hátha belejövök majd.. Köszönöm szépen még-egyszer is a segítségedet sokat segítettél! Üdvözlettel : Bumbusok
A gyári nyákterv újra kitalálása nem lesz kis munka.
De talán _HeeD_audio_Canamp_fejhallgató_erősítő_-s cikk is megteszi. S a nyomtatható rajz is elérhető. A 100R 5W-os ellenállást lehet el kell tartani kicsit a nyáktó és az IC-től. nem lehet tudni mennyire melegszik.
Ha gondolod kicsit finomíthatok rajta énis de az már csak esztétikailag lesz szebb...
|
Bejelentkezés
Hirdetés |




De ha nyák kell akkor megtervezem és már csinálhatod is.











