Fórum témák
» Több friss téma |
Fórum » NYÁK terv ellenőrzése
A tervezést miért nem tárgyaljátok meg privátban egymás között? Ahogy a cím is mondja, egy megtervezett nyák ellenőrzésében lehet segítséget kérni, nem pedig itt megtervezni a nyákot. Bocsánatot kérek. Már a második oldalon olvasom a tervezés újabb fázisait.
Bocsi igazad van.Sajnos mostmár mindegy de gondoltam másnak is jól jöhet majd a rajz.
Tegyél az alkatrész helyére nagyobb forr-szemeket és arra tedd rá az alkatrészt. Így tetszőleges forr-szemeket adhatsz az alkatrésznek.
Jó de akkor kéne az új brd.Mert a másikkal már próbálkoztam de nem tudtam odébb rakni az alkatrészt.És hogy tudom pdf-be rakni?Köszi.
Igaz, szerintem is privátba elküldöm a nagyobb forszemes változatot. Nem sokára kész lesz.
Köszönöm szépen.
Hű hát köszi a kimerítő választ
pedig néztem a t1 adatlapját de akkor benéztem Azt hiszem elolvasom még egyszer kétszer a válaszod ,hogy minden részletét értelmezni tudjam aztán jöhet az építés
Módosítottam a nyáktervet a tanácsaid alapján. A potikat nem ültetem be.Remélem így már jó lesz. Köszönöm a segítséged.Megnéznéd ezt is?köszi előre is.
Hello!
Most jó a nyák, bár a T1 C-E lába most már helyesen van bekötve, de felirata még mindig fordított. (Gondolom másik tranyóképet kellene keresni..) Egy kis rendezés, még nem árthat a nyáknak. Pld, az R9-nek felesleges átugrálnia a sávokat, mikor a T2 alatt (kissé jobbra ott a helye függőlegesen. Ekkor az R9 alatti átkötés is elmaradhat. De az R1/R2-őt is el lehet fordítani függőlegesre... üdv! proli007
Na megoldottam amihez értek azeagle ben azt megcsináltam és leellenőriztem.Mostmár csak arra kérek egy harmadik személyt hogy nézze át a rajzot hogy tényleg semmi baja.
Rajzok
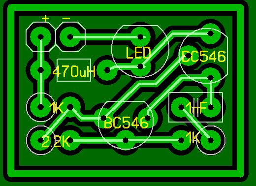
Hello! Köszönöm a segítségedet.Még egy-két kérdésem lenne.A töltőkondi akkor maradhat 2200-n? mekkora trafót válasszak? Van egy amire rá van írva h 12 v 2 amper ez terhelés nélkül olyan 16v ot ad le. Van egy másik az is 12 es csak az 2.5 amperes.Az első az képes 24v 2 amperre is.Szóval ezek közül fel tudom használni valamelyiket a kapcsoláshoz?Másik meg ,hogy BFY 34 est mivel tudnám helyettesíteni? Sajna Hestore-n nem tartanak belőle.De itthon van nekem olyan ,hogy 2n 3440 . Szerinted ez jó lenne?
. Előre is köszönöm
HA az EAGLE-s SCH-t is mellékelnéd az sokat segítene az áramkör ellenőrzésében. Felületes ellenőrzés után még mintha lenne pár kötéshiba az erősítő nyáktervében...
Sch az szerintem nekem nincs csak pdf azt fantomtól kérd el én nem változtattam semmit csak kicsit esztétikusabba raktam a vonalakat a gndt meg csináltam rögzítőfuratokat.
Nem autorouttal csináltam hanem úgy hogy néztem ezt a kapcsolási rajzot és a nyáktervező résznél pedig routtal behúztam az alkatrészeket és utána kezdtem el a nyákrajzot csinálni.
Hello!
- A 220µF 1,5A esetén, még éppen hogy csak de megfelelő lehet. (Ez attól is függhet, hogy 1,5A terhelés mellett, mekkora a trafó feszültsége és mekkora maximális kimeneti feszültséget szeretnél elérni. Ha a kimeneti feszültség max 12V és a trafó terhelve eléri, de inkább meghaladja a 12V-ot, akkor megfelelő lehet.) - A BFY34-et ne sajnáld, helyette bármely NPN kistranyó megfelelő. A 2N3440 300V-os tranyó, azt kár ide elpazarolni.. üdv! proli007
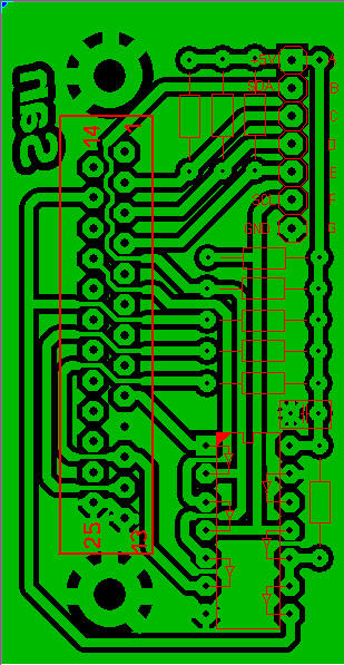
Sziasztok ugye ez így jó?Autoroute-val csináltam de azért jobb ha más is látja.
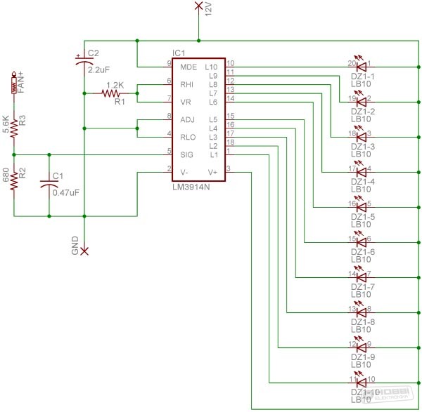
Igen, jó a huzalozási terv. Ez mi, egyébként?
0.5-1.5v ról működteti a ledet most tettem be az egyszerűbb változatát a ki mit épített be. Bővebben: Link
Sajnos sikerült a szinkronizálást kikapcsolnod az EAGLE-ban. Így nem tudta neked a hibákat jelezni...
PL: az alkatrészek sorszámai sem egyezik meg az elvi rajzon és a nyákterven... Pedig az elvi rajz jó. ( Bár a külalakon még lehetne kicsit dolgozni... ) RCA: Csak az 1-es kivezetés a jelcsatlakozás. A többi mind GND. ( Szerintem. ) - Tápfeszültség.; A negatív tápfeszültség forrpontja rossz helyen van a nyákon! 5. Láb: A COMP miért van testre (GND-re) kötve? Hirtelen ennyi...
Igen tényleg a neg. tápfeszültség rossz helyen volt! Azért különbözik a kapcsolási rajzomtól mert azt nem egy időben készítettem, jóval előtte csináltam. Köszönöm a hibák észlelését!
Akkor elküldöd a brd-t? vagy mit tegyek hová?
Hoppsz, persze csak lemaradt
Meg tudnád csinálni ezen én sajnos nem tudom mi a baj de ezen kicsit finomítottam
Az RCA-t miért nem teszed ki a nyák szélére!?
S törekedj a tiszta minél rövidebb nyomvonalra. A tápvezetékeket kicsit meg lehetne vastagítani. ( +, -, GND. )
Én kihúztam azon kéne megcsinálni ami nem jó.
Ez jó így?Köszi.És ezt lehet audio kivezérlésjelzőnek használni?
Sziasztok.Szükségem lenne egy nyák rajzra,azt szeretném kérdezni hogy van e itt olyan aki tud ebben segíteni?Köszönöm.
Csatoltam a nyákrajzot Sprint Layout formátumban.
Sziasztok!
Ez meg van valakinek sprint layout-ban? Vagy van Valakinek kedve s ideje megtervezni? |
Bejelentkezés
Hirdetés |




pedig néztem a t1 adatlapját de akkor benéztem
. Előre is köszönöm 






