Fórum témák
» Több friss téma |
Fórum » Ki mit épített?
Ez a téma ha úgy tetszik a mi "kiállítótermünk", nem pedig a ki mit csinált volna másképpen, mások helyett, és legfőképpen nem javítós téma.
Minden készüléknek van saját témája, ott kell kitárgyalni a részleteket!
FONTOS! A kapcsolási rajzok keresésére is van saját téma, ott keressetek rajzokat!
Sziasztok ! Ma keményen dolgoztam a nagybátyámmal, meg is lett a gyümölcse. A doboz kész az erősítőhöz. Holnap bele rakom az elektronikát is.
Egy két kép! Kérek kritikát! :hehe:
Milyen IC-t használtál? Valószínűleg CD4040-est. Akkor a 11-es lábra kell adni egy pillanatra resetet. A táp ágba egy 100n-os kondi egyik lába, másik lába sorba egy ellenállással, ami megy testre. A kondi-ellenállás közös pontja meg megy a 11-es lábra. Ez pozitív impulzusra igaz. Ha testre resetel, akkor meg kell fordítani a kondit ellenállás soros tagot. (Ellenállás a tápra, kondi a testre. De szerintem táppal resetel. Így, az idítás pillanatában, amíg a kondi nem töltődik fel, +UT tápot kap a reset. Majd ha a kondi feltöltődik, akkor az ellenálláson lekerül
testre a reset bemenet. Az ellenállás értéke kb 1M Üdv!
Sziasztok!
Én ugyan nem vagyok még kész a projektemmel, de már értékelhető pontra jutott. S1D13700 LCD vezérlő alapú kijelzőmeghajtót építek. Két fajta kijelzőt lesz képes kezelni: 320x240 és 128x128. A vezérlőt egy PIC18F46K20 mikrokontroller hajtja meg. Ketten fejlesztjük a panelt egy haverommal. Én terveztem a nyákot, a haverom pedig a szoftvert írja/debugolja. Találtunk a CCS fórumán a vezérlőhöz való szoftvert, amire azt írták, hogy működik. Nálunk nem igazán akart működni, de csak sikerült életet lehelni bele. Még csak betűkkel tudjuk kitölteni a képernyőt, de folyamatban van a debugolás. A nyák fotokémiai eljárással készült. A nyákon van még SD kártyafoglalat, RS232,I2C, PIC18F14K50 (ez fog USB-n keresztül kapcsolódni a számítógéphez, mivel a 46K20-ban nincs USB), valamint ICD2 és PICKIT2 kompatibilis. Bármilyen kritika jöhet! Már módosítottam a nyákterveket, mert a furatok körül lehet vastagabb is a vezetősáv, és a furatok belsejét egy pöttyre minimalizáltam, hogy a fúró ne táncoljon a panelen. Tegyük fel sikerül úgy levilágítanom a panelt, hogy a két oldal tökéletes fedésben van. Hogy lehet úgy kifúrni a furatokat, hogy a panel másik oldalán is középen jöjjön ki a fúró? Van erre valami bevált praktika? Video Képek Az album végén vannak képek a módosított nyák tervek. Bármilyen tanácsot szívesen veszek. ( Még sokmindent fogok módosítani, de több szem többet lát )Köszi!
Szia.
Szépen sikerült a nyák. Viszont a furatok csúnyák. A fúró már nagyon életlen lehet, mert szakítja a nyákot.
Igen, pedig előtte 2x használtam a szárat összesen...
Milyen fúró? Sima olcsó, vagy keményfém fúró? Nem mindegy. Az olcsónak hamar kimegy az éle.
Hali, gratulálok, szép munka.
A kétoldalas nyák pozicionálását én úgy szoktam csinálni, hogy mindkét rétegen a négy sarokba rakok furatpontokat. Látom, Te is sprint layoutot használsz, itt rárakod az egyik rétegre, katt a furatpontra és nyomsz egy F12-őt, így a pad mindkét rétegen megtalálható lesz. Mikor kinyomtatod, én ennek a 4 szélső furatpontnak a közepét szoktam körzővel kibökni, majd fény felé tartva a két papírt/fóliát összeragasztani úgy, hogy a 4 furatpont egybe essen. Ezután mehet bele a panel. Nekem így mindig pontos szokott lenni a pozicionálás, remélem segítettem. Üdv: Laciveszp
Ezek alapján szerintem olcsó (nem én vettem).
Íme az élő példa egy profi NYÁK-ra, amit Sprinttel terveztek.
Aranyos kijelzőcske, gratula hozzá! Kíváncsian várjuk a fejleményeket (én legalábbis biztos :yes: )!
Hát, a MFMNY óta nagy utat tettél meg, ez kétségtelen, de persze van mit tanulni... De sebaj, majd lesz ez profi is, ha így folytatod.
Köszi!
Tökéletesen meg vagyok elégedve a Sprint Layout-tal. Amilyen egyszerű olyan nagyszerű. Képeket töltök fel az albumomba, ha sikerült előrébb haladni.
Rendben, majd nézegetem.
Látom meg van a Hello World.
(világosban milyen? akkor is jól látható?)
Mutatom amíg csak földön volt próbaképpen beindítva, szobába egy henger alakú dohányosdobozba benne LED szalag... Így készült: -beszkennelve > 1:1 arányba minden átmásolva, átrajzolva.
Csodálatos!
Nagyon szép munka, gratula !
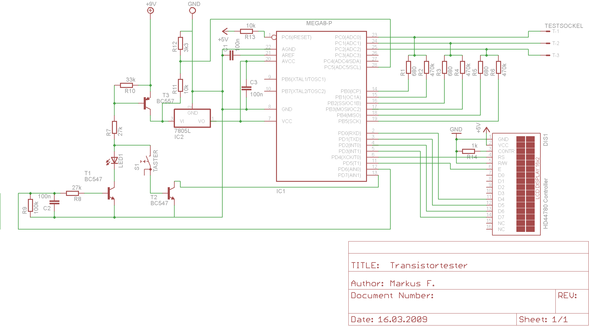
Kész lett a félvezető teszterem.
Itt is szeretném megköszönni denon88 forum társunk önzetlen segítségét.
Sziasztok!
A meglévő LCM3-ba sikerült beépíteni az alkatrész tesztert. Kiegészítésként még elláttam egyéni befogókkal a stabilabb mérés miatt.
További képek...
És még kettő. A karmokra még csak ideiglenes feliratok kerültek készül a fólia nyomtatás.
Üdv: Gábor
A tranzisztornak is van agya? hmm...
Alkat ész teszter.
Ez nagyon profi, megnézném belül is...
A kapcsolása publikus?
Egy igen. Minőségi, makulátlan munka. Gratulálok hozzá.
Igényes, tényleg nagyon szép kidolgozás. Láthattam ennek a kapcsolását valahol, vagy ez saját fejlesztés?
Szép munka, gratulálok! Egyetlen kritikai megjegyzés: a magyar feliratozás és az angol kiírás disszonanciája egy kicsit zavaró.
Mindjárt gondoltam, hogy ez a legnépszerűbb ötlet.
Köszönöm az elismerő szavakat. A készülék az" AVR-es tranzisztor teszter" HE-es topikban van. Én sem szeretem az Angol feliratokat és tisztában voltam vele, hogy valaki szóvá fogja tenni. De ez az enyém én használom és a kijelzőn megjelenő adtok a lényegesek. Meglepően kevés alkatrészt tartalmaz, zömmel SMD-t.
A feliratok, illetve az előlap hogy készült?
|
Bejelentkezés
Hirdetés |




Egy két kép!
Kérek kritikát! :hehe: 



)




Nagyon szép munka, gratula !



















