Fórum témák
» Több friss téma |
Fórum » Erősítőhöz való hangsugárzó védelem (koppanásgátló)
Témaindító: Thom, idő: Márc 14, 2006
Témakörök:
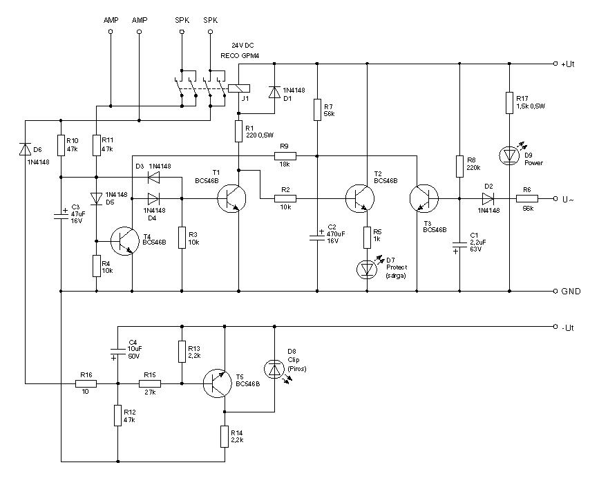
A védelem váltó bemenetén lévő kondinak nem kell bipolárisnak lennie. Mivel ott van egy soros dióda, ezért ott nincs fordított polaritás. Sima elkó is jó oda. A feszültség az változik 0 és maximum között, de nem vált polaritást.
Ha ennek ellenére idegenkedsz az elkótól, akkor sem kell a bipoláris elkót erőltetni. Ez egyszerűen baklövés, nem tudom ki hozta szóba. A legáltalánosabb MKT 1µF-os kondi tökéletes oda, amit bárhol meg tudsz venni.
Téves.
Nézd át a kapcsolást. Az igaz, hogy normál üzemi állapotban negatív feszültség van a tranzisztor bázisán, vagyis, mikor be van kapcsolva a készülék, akkor állandóan, de amikor megszűnik a váltófeszültség a trafón, akkor a bázisra kötött R14 -es ellenállás pozitív tápfeszre húzza a báziskört, így a kondin megfordul a polaritás. Ha nem ez történne, akkor a T8 nem tudná letiltani a relét a váltó megszűnésekor. Az is igaz, hogy csak +0,6V lesz ilyenkor a kondin, de szivárgási áram már ezen a kis feszültségen is van a fordított polaritás miatt, ami nem tesz jót az elkónak, hiába kicsi a feszültség. Ez mindaddig fennáll, amíg elég nagy a tápfeszültség, vagyis jó pufferelésnél, és levett hangerővel történő kikapcsolás esetén akár fél perc is lehet. Én inkább nem tenném ki ennek a kondit. A szivárgási áram miatt pedig az sem biztos, hogy az R14 -en keresztül elég nyitóáramot kap a T8, úgyhogy lehet, hogy nem is működik az a kör. Ez elkótól is függ, de elképzelhető egy ilyen hiba is. Jobb oda a nem polarizált kondi.
Köszi a választ, de már a nyák is úgy van, szóval rakom bele a 3db 0.33µF-ost.
Az a biztosabb, és a korrektebb megoldás. Igaz, hogy csak minimális a fordított polaritású feszültség, meg csak rövid ideig van a kondin, és csak kikapcsoláskor, de ott van. Én nem kockáztatnám azt, hogy előbb-utóbb emiatt vacakoljon a védelmem.
A kondi hibája (zárlat) esetén amúgy legfeljebb csak a kikapcsolási koppanásgátlás nem fog működni, úgyhogy nem végzetes hiba.
Sziasztok!
Ezt a koppanásgátlót el lehet járatni 12V-ról? A relé amit beletennék 12V-os, így gondolom nem kell előtét-ellenállás, meg a lednél is csökkenteni kell az értékét, a többi ellenállás maradhat úgy, vagy azoknak is arányosan csökkentsem az értékét?
Sziasztok
Ez a nyákterv biztos jó, mert a két csatorna közösítve lett R1 el
Hello!
Ezt most kérdezed, vagy mondod? Amúgy jó. üdv! proli007
Hello!
Nem mindegy, hogy csak a védelmet akarod táplálni, a 12V-ról, vagy az erősítőd is arról jár amit védeni akarsz. Egyébként nem igazán érdemes ezt a kapcsolást a kisebb feszültségre átalakítani. Több a kár mint a haszon. Ha meg átalakítod, akkor már érdemesebb másik kapcsolást választani. A Clip rész nem is használható, csak ha az, az erősítő pufferről van táplálva.. üdv! proli007
Szia
Igen kérdésvolt de a kétségeimet írtam le
Hello!
Azért közösítik, mert így csak egy figyelő bemenő fokozat szükséges. Egyébként az ellenállás utáni kondi, szűri a váltófeszültséget (hangfrekit) és ez után már az erősítő kimenetének egyenfeszültség "eltolódása-hibája" van figyelve. Vagy is, hogy ne kerüljön egyenfeszültség a hangszóróra, ha meghibásodna a végfok. Egyetlen gond lehetne, ha azonos nagyságú plusz és mínusz feszültséget adna ki a két végfok. De ennek a meghibásodásnak elég kicsi az esélye. De pont ebből az okból, egy hidalt végfok két kimenetének figyelése nem megoldható ezzel a módszerrel. üdv! proli007
Hello!
Ha a bemenő fokozatot kétszer építed meg (a védelmi rész, már lehet közös), akkor nincs gond. Természetesen, ha az erősítő maga +- tápfeszültségű, mert ebben az esetben a kimenetek DC szintje normál esetben nulla.. üdv! proli007
Üdv
A bemenő fokozatot hogy érted?A bemeneti ellenállásokra gondolsz?
Én ezt akarom megépíteni hozzá.
Hello!
Nem egészen. Pont azt írtam hogy két ellenállással nem lehet elintézni. Tehát a két első tranzisztort, a bázisköreivel együtt. üdv! proli007
Szia!
Az erősítő is 12V-ról megy. Amúgy azért ragaszkodnék ehhez a kapcsoláshoz, mert ezt már egyszer megépítettem egy quad405-höz, és nekem nagyon bejött, meg, hogy ki be kapcsolásnál is meggátolja a hangszóró pukkanását.
Szia Basamester
Van olyan hangfalvédő kapcsolásod, ami jó a 2xTDA7294 HÍD hoz?
Hali!
Itt van az, amit én használok. Sztereó hídhoz terveztem. Kérésre a hibás melléklet törölve
A 47 Ohm-os ellenállások helyére lehet hogy más hasonló érték lesz megfelelő hogy elég fénye legyen a zöld lednek, ez a relétől és a ledtől is függ.
Szia
Köszönöm ez teljesen kompakt ere gondoltam Köszönöm Lassacskán kész az erősítő, ha kész van, akkor fel teszem a képeket
Ez melyik kapcsolás, látható valahol?
Persze, ez az.
Köszönöm
Üdv
Olyan kérdésem volna a panellel kapcsolatban hogy a relék alatt az a két kimenet mire szolgál?Lehetne más feszültségű,mondjuk 24V-od relével használni? Üdv Norbi
Mehet 24V-ról is, de akkor 470u-t tegyél a 100u helyett (vagy a 22k-t növeld felette) és a piros leddel sorba 2k2-t tegyél az 1k helyett.
Milyen relék alatti kemenetre gondoltál? A relék, a végfok kimenetének csak az egyik ágát szakítják meg, tehát a reléktől egy-egy "kimenet" megy a hangfal csatlakozóra. Mivel hídról van szó, így a végfok kimenetének a másik ágát is figyelni kell, mert ugye a híd kimenete nincs testen. Ezért van rajta plusz két csatlakozási pont.
Most már értem és köszönöm szépen a választ.
Üdv Norbi
Hali!
Privát helyett itt válaszolok, hogy más is lássa, aki érdekelt. A BC 337 és a relék között volt a hiba. Elnézést kérek a figyelmetlenségemért. Itt a rendes verzió, az új PA végfokomban is ilyen van (középen, közös nyáklapon az előfok tápjával) Beírtam jól értelmezhetően a bekötését is. A relék csak a kimenetek (+) ágait kapcsolják, a (-) direktben megy a hangfalcsatira, de vissza van vezetve a nyák " JOBB kimenet-" és "BAL kimenet-" pontjaira. |
Bejelentkezés
Hirdetés |












