Fórum témák
» Több friss téma |
Sziasztok segítséget kérek azzal kapcsolatban hogy kaptam egy Eltron márkájú 5.1-es cuccot aminek nincs meg a távirányítója, mert eredetileg távirányítós volt, de én szeretném átalakítani potméteressé a hangerő szabályozását. Kivettem belőle a távirányító vevő panelét ezzel együtt volt a hanerőszab. IC-is, össze lehetne úgy kötni a bemenetet az erősítővel hogy közbe iktatok egy potmétert? Nem kellene mind a 6 csatorna csak 2.1. Ha csak simán összedugom búg. Kezdő vagyok segítsetek pls.
Köszi Mylo
Néhány fotót ha felraknál, talán jobban látnánk a dolgot. Leginkább a hangerőszabályzó ic érdekelne, illetve annak tipusa!
Szia csináltam képet a két panelről nagyjából látszik rajta minden.
Találtam valamit:
Bővebben: Link Neked is hasonló lehet a kapcsolásod, csak nem magas mély állításról van szó hanem 2*3 ic hangerejének egyszerre történő állításáról. Ha megnézed a rajzot akkor nekem úgy tűnt, hogy a sc9153-as ícék 9 es és 10 es lába közötti gombokokkal állítod, hogy fel vagy lefele menjen a hangerő. (illetve itt bass és treble) Namármost ez a rész neked egy kicsit máshogy lehet megoldva a panelon. Mivel a 9-es és 10-es lábakra jutó szinteket valószínűleg a távirányító icje szabályozza egyszerre, azaz valahogy össze lehetnek kötve. Tehát egyszerűen ide kellene elhelyezni ügyesen két nyomógombot, az egyik fel a másik meg le szabályozná a hangerőt. Tehát lehet, hogy az egészet tényleg 300ftból egy kis ügyeskedéssel meg lehetne csinálni! (Akár gyárilag is belerakhatták volna a gombot, de akkor nem lennél rákényszerítve, hogy új készüléket vegyél, ha elhagyod a távkapcsolót...)
Kösz a gyors reagálást, igazad van ha nincs meg a távkapcs akkor ki lehetne dobni dehát pont ilyen esetekre találták ki a forrasztópákát
Szóval az U/D és az OSC lábakat kell egy nyomógombbal összekötni (akkor kiszedem a potit amit beügyeskedtem ) Kérdésem még az lenne, hogy akkor az összes csatorna hangerő szabályozását két gombbal meg lehet oldani?
Egy gomb a felhangosítás, egy a le. Feltételezem, hogy a 10-es lábakra alacsony szint kötésével vált le, és a 9-esre alacsony szint kötésével vált fel. Ami zavaró, hogy -6V az alacsony szint, és +6 a magas. Valószínűleg valahogy össze van neked kötve a három ic-d ezen lába, és egy kicsit másképpen van megoldva, mert gondolom egy másik ic kapcsolgatja a hangerőket.
Az biztos, hogy a távkapcsoló jelét a pt2249a-s fogadja. De hogy konkrétan ez kapcsolgatja-e a hangerőket, azt nem tudom. (Bővebben: Link) Ha nem ő kapcsolgatná, hanem csak elküldi a jelet valamelyik procinak, akkor a jp7-en, vagy jp3-an vagy a harmadik csatlakozó valamelyik lábán ott lenne azon két vezeték ami neked kell a kapcsoláshoz. Ha ő kapcsolgatja, akkor csak meg kell nézned, hogy hova megy a 9-es és a 10-es láb bele, és oda kell beügyeskedned szakszerűen a gombokat: Védő ellenállással, óvatosan forrasztva, a gombokat kivezetve, mondjuk a hátlapra stb. Szóval nem lehetetlen, de bevállalós feladat!
Köszönöm a segítséget megcsináltam szuper lett, úgy volt ahogy mondtad beforrasztottam a gombokat -6V-al összekötve működik. Szépen kifúrtam az elejét, egész gyári lett
.
Hát bocsi de már visszaadtam haveromnak majd megkérem h fényképezze le.
Sziasztok!
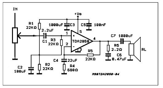
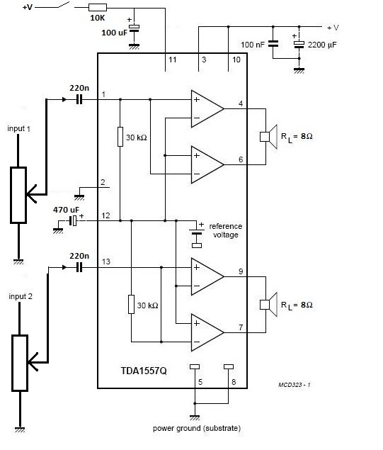
Két erősítőt egészítettem ki potikkal, jól kötöttem be? Előre is köszi! (A TDA1557 kapcsolásánál sztereo potit fogok használni, csak a rajzon vettem külön).
Sziasztok!
A képen látható alkatrészt kellene cserélnem, ha jól értem ez egy szögadó lehet, de sehol sem találok ilyesmit a neten, hol tudnék ilyet kapni? Esetleg angol megnevezés is segítene, mert fogalmam sincs, hogy hívhatják... Szóval ránézésre olyan, mint egy potméter, de bármennyit tekergethető mindkét irányban, és be is lehet nyomni, amire kapcsol. 5 lába van, plusz 2 oldalt két nagy (talán föld?). Autórádió előlapján van, csak sajnos belül eltört valamije. Tudom, amatőr a kérdés, de az is vagyok, előre is köszönöm, ha kapok bármi segítséget...
Rotary Encoder a neve. Bővebben: Link
Ha az lennék, nagy változások lennének már holnap.
Az a poén, hogy tegnap bementem a hqvideo-ba, és felmutattam az eszközt, hogy ilyet szeretnék, mire kapásból rávágták, hogy ilyen náluk nincs...
Miután megtudtam, hogy hogy hívják, persze már megtaláltam a weblapjukon is, van vagy 5-6 féle raktáron...
Hali!
Az lenne a kérdésem hogy valaki foglalkozott- e MCP4011-es digi potival? Ha igen, szeretnék egy kis segítséget kérni mert nem akar valamiért összejönni. AVR-el használnám bascomban. Minta:
Köszi!
Hello
Szeretnék építeni egy erősítőt a számítógépemhez,amivel lehet 5.1-ben hallgatni a zenét,játékokat stb.. Azt mondták,hogy digitálisan lenne ó a hangerőt szabályozni,mert akkor minden hangszóró külön jelen tudna menni és akkor nem kell több potmétert használnom. Azt szeretném megkérdezni,hogy ezt tudnám úgy kötni,hogy a kapcsolókat összekötöm,szóval megépítek ebből 6-ot és összesítem az IC-kre menő kapcsolókat? Bocs,ha értelmetlenül fogalmazok,délután lerajzolom,ha abból jobban meg lehet érteni.
Szia! Igen, jó az elgondolásod.
Köszi a segítséget,majd keresnem kell másik IC-t mert ilyen nincs a LOMEX-ben, de a lényeg,az hogy megvalósítható. Köszönöm
Üdv.:
Olyan kérdéssel fordulnék hozzátok,hogy építeni szeretnék egy hangerőszabályzót ami a következőket tudná:2 nyomógombos (fel,le)hangerőállítás,2x7 szegmenses kijelzővel pedig kijelezné a hangerőt. Remélem tud valaki segíteni nekem mivel nem tudom hogyan is kezdjek neki. (keresgéltem a fórumban ,több topicot is átolvastam de nem találtam megfejtést a problémámra ) A segítséget előre is köszönöm. Üdv.:Mikol15
Szia! A HQ Video-ban (13.ker Kerekes utca) lehet kapni ilyen alkatrészt, viszont nem lesz olcsó!!! Alternatívaként tudnám javasolni az ugyanott található PT2256 digi potit. Ez kapásból stereo, de van 4 csatornás változata is. Ez sem olcsó...
Szia! A Rádió Technikában jelent meg ilyen kapcsolás. Szinte pontosan ezzel a tudással. Utánanézek melyik RT számban van, és leírom. A nyáktervet megcsináltam S.layout-al, de még nem gyártottam le.
H! A digi potinak itt a nyákterve. Az RT 2003,03-04-es számában jelent meg a cikk. Ha nincs meg neked, akkor elküldöm, de azt be kell skennnelnem.
Üdv emberek!
5.1-es rendszer javítása közben M51132L hangerőszabályzó ícék tűnnek rossznak. (az ic be és kimenetetét hidalva gyönyörűen szól a rendszer) M51132L Egy 3 lábú 100k-s potival analóg szabályozható a hangerő. Mivel ez az IC az és világon nem kapható sehol, kérlek titeket, adjatok tippeket, mivel helyettesítsem. Lehetőleg az eredeti poti használatával kellene a hangerőt továbbra is szabályozni.
későn olvastam vissza... optocsatolós dolog. oké.
2 hete szenvedek az optocsatolókkal... a 6 db LED 360mA fogyaszt, nem tudom potméterrel szabályozni őket. Tranzisztorral próbálkoztam, mire a stabilizálatlan táp miatt hihetetlen pontatlanságok léptek fel... A digit potit javasoljátok?
Szia!
a "táp" stabilizálása lehet, hogy jó út lenne a megoldás felé.
4N25
Mert az adatlap szerint a tranzisztor teljes nyitásához 50~60mA szükséges a LED-be. Ekkor a LED karakterisztikája szerint 25C°-on olyan 1,35V esik rá. 15V-os tápról működtetve ez (15-1,35)V / (0,055mA x 6) = 41ohm előtét ellenás kell (hatos szorzó azért, mert 6 db optocsatolóról van szó). Ez a max hangerő végállapota, a tranzisztorok teljesen nyitva. Ha le akarjuk halkítani, azaz a LED-et teljesen ki akarjuk kapcsolni (legyen legfeljebb 1,1V 3mA a táplálása) akkor (15-1,1)V / (0,003 x 6) =~780ohm-ot kell még az előtét ellenással együtt elétenni a LED-eknek, hogy azok teljesen kialudjanak és a tranzisztorok bezárjanak. Mit gondolok rosszul? :/
Ha jól értem ledek fényerejét szeretnéd szabályozni. Én a vau pedálomba szerettem volna ilyet, még több ével ezelőtt, de nem boldogultam vele. Mindig volt valami hiszterézis, vagy baj volt a linealitással. Illetve még nem nagy fényerejű leddel csináltam először, akkor tökéletes volt. De sajnos kiégtek a ledek, és utánna már nem kaptam csak nagy fényerejűt, ami vagy égett vagy nem, a fényereje csak kis mértékben volt szabályozható, és mintha hőmérsékletfüggő is lett volna. A végén mechanikusan takarta el a pedál a ledet, még az is jobb volt...
|
Bejelentkezés
Hirdetés |






) Kérdésem még az lenne, hogy akkor az összes csatorna hangerő szabályozását két gombbal meg lehet oldani? 




Remélem tud valaki segíteni nekem mivel nem tudom hogyan is kezdjek neki.
(keresgéltem a fórumban ,több topicot is átolvastam de nem találtam megfejtést a problémámra
) 




