Fórum témák
» Több friss téma |
Fórum » ICL7106/ICL7107
Sziasztok!
A mai nap végre felélesztettük a suliban a labortáphoz készülő műszereket ,és nagyon jól szuperálnak! Csak ajánlani tudom az Alkotó által közölt műszer terveket. Mind a 4 indult elsőre,bekalibráltuk és szinte teljesen pontos,pár % eltérést mutatott a multiméterhez képest az áramerősség mérő. Ami észrevétel,hogy az LM7805-ös feszstabot igen csak hűteni kell,mert forrósodik. Képek lesznek talán jövőhét Kedden.
Sziasztok!
Az alábbi VFD-ből szeretnék valami feszültség mérőt fabrikálni. Működhet az ötlet 7106 vagy 7107-tel?
Némi szintillesztési problémát azért látok,de egy marék tranzisztorral esetleg működne.(bár a kijelző multiplexelésének a módja még rejthet némi buktatót)
Ha az említett IC-ket akarod használni, akkor egyáltalán nem célszerű ebbe az irányba elmozdulni. Kb. 400Ft-ért megkapod az összes szükséges kijelzőt, ami vélhetően sokkal olcsóbb és praktikusabb (szerintem esztétikusabb is), mint valami bonyolult megoldást találni az illesztésre.
És valami más megoldás, hogy feszt mérjen? Vagy te mit kezdenél vele?
Ha már megkérdezted megmondom, de sokan elítélnek majd érte. Én egyáltalán nem vonzódom a kicsi helyre összezsúfolt kijelzésekért, sőt direkte irtózom tőlük (nekem a mobil telefon is szinte ellenség). Tehát vagy kidobnám, vagy díszt csinálnék belőle.
Egy kijelző (illetve a mérés) legyen célszerűen nagy, lehetőleg színes, és lehetőleg minél inkább specifikus (nem univerzális). És ezt annak ellenére is így gondolom, hogy minden jelenlegi tendencia éppen az ellenkező irányba mutat (talán majd megfordul egyszer).
[off]
És én ezzel tökéleten egyetértek.
Szép napot mindenkinek!
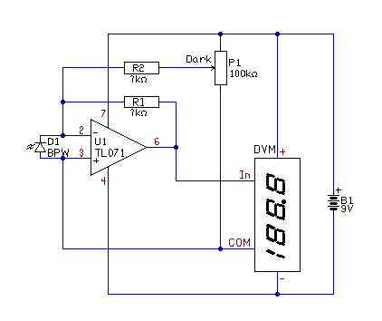
Egy BPW34 fotodióda fotoáramát (vagy feszültségét?) szeretném mérni icl7106 al. A feladat az lenne hogy a megvilágítás erősségével arányos mennyiséget kapjak, (ami lehet logaritmikus is és lineáris összefüggésben is a fényerősséggel) a lényeg hogy a sötétáramot ki tudjam iktatni a mérésből ( vagyis a kijelzett 0 és a 100 értékeket is magam szeretném beállitani egy-egy potméter segítségével). Ha valaki tudna segíteni, azt nagyon megköszönném. Bombast
Sziasztok!
Csak egy kis szerintem olyan infó ami sokszor hasznos lenne. Nem volt kis játék kisakkozni melyik milyen lába. Ez egy dt830b típusú olcsó multiméter icl7106-os lcd meghajtó kínai féle verziójának lábkiosztása... Szerintem neten sehol nem található meg. Érdekesség hogy a 37-es láb eltűnt,viszont helyette lett egy elem szímbólum kimenet. Az ic 42 lábas. Tehát egyik féle smd icl7106 sem lenne jó rá,mégis icl7106 a lelke a kiegészítő elemekből nézve. így olcsóbb icl7106-ot beszerezni,csak 42 lábas verzióval találtam szemben magam,meg azzal hogy ennek neten se híve se hamva....
Hello!
Szerintem viszonylag egyszerű megoldás ígérkezik. A BPW-t mint fényelemet alkalmazva, a megvilágítással arányos áramot szolgáltat. Ezt az áramot, az IC az R1 segítségével feszültséggé konvertálja. ezt mérheti a DVM. A sötétáramot ki lehet kompenzálni ellenkező irányú árammal, amit a plusz táp és a COMM pont közötti referencia feszültségből osztunk le. (A szükséges ellenállások értékeit azért nem lehet megmondani, mert nem tudható, hogy mekkora lesz a BPW árama a megvilágításra, és ebből mekkora a sötétáram) A 100% végértéket, az R1 ellenállással, és a DVM referencia feszültségének állításával lehet beállítani.. (A BPW-t úgy kell bekötni, hogy negatív áramot adjon a bemenetre. Azaz növekvő fényerő esetén az IC kimeneti feszültsége növekedjen.) üdv! proli007
Itt az a kérdés, hogy Te mindenképp ezt a VFD-t szeretnéd-e feszmérésre használni, vagy ezzel szeretnél
bármit építeni. A digitek számát nézve frekimérő lehetne belőle.
Üdv. Megépítettem az Alkotó féle akárhány voltost. A referencia feszültséget beállítottam 100 mV-ra a leírtak szerint. Panel letisztítva és átvizsgálva rövidzár nincs. A 1-es láb +5 V, 26-os láb -5.24 V. A kijelzőn pedig 1, -1 vagy 0és valamilyen szám jelenik meg, nem pedig stabil 000. Mi lehet a hiba? Már próbáltam másik Ic-vel is
+-1 még bőven belefér (habár nálam elég stabil szokott lenni a nulla állapot)
Én most kezdek bele 2 db Alkotós panelméterbe. Remélem működni fog...
Csatlakozok én is, két Alkotós panel kimarva és alkatrészek beszerezve start-ra kész. :finom:
Az előző hsz-ből kimardt, hogy az említett értékeken kívül mást nem is mutat ki. A méréshatárt 20 V.
Érdemesebb lenne egybe megvenni.
A konthába ~ 1350Ft a kijelző készen (ilyen: http://www.jameco.com/webapp/wcs/stores/servlet/Product_10001_10001...388_-1). Mennyibe kerül az alkatrész? Szerintem nem éri megvenni alkatrészenként.
Ízlés dolga, kinek mi a fontos. Amit ajánlasz az LCD, ezért nincs saját fénye, esetleg a háttérvilágítással lehet operálni (ha az adott típusban van éppen).
Ezzel szemben a LED-esek "világítanak", ráadásul nekem az áram pirossal, a feszültség meg zölddel. Ezzel együtt, biztosan van igény erre is arra is, éppen ez a jó benne, lehet választani.
Ha elég a 30V-os méréshatár akkor csináld meg inkább PIC-el. Csak +5V kell neki, egyszerűbb az egész és olcsóbb is.
Jani ne keverd össze a kettőt. Te erről beszélsz ő viszont kész működöt modulról.
Alaphangon, ha magad csinálod: 4db LED kijelő: 520Ft + IC 1025Ft = 1545 Ft. És akkor még nem számoltam a potmétert az ellenállásokat, a kondikat, a nyákot, a maratást és az időt amit minderre elhasználtál. Szóval a kész megoldás jóval olcsóbb és talán jobb is, de hiányzik az érzés, hogy "én csináltam".
Ott a pont.
Én 58xxFt-ot fizettem, pontosan nem tudom.De ebben volt egy 500Ft-os 12 állású forgókapcsoló is meg pár forintnyi egyéb alkatrész is.
Igaz, igaz.
Én 250 FT-ért veszem a darabját a kijelzőnek, mert itt annyi..
[off]
Idézet: „Ott a pont.” Akkor kéretik az zöld kis felfele mutató hüvelyujjat megnyomni, hogy büszke legyek magamra és itt legyen a pont.
Höhöhö.
Megnéztem a nyeten a weboldalat, ahol szoktam vásárolni , és a V méter 2000FT , ami digitális..
És neked mit jelent a digitális?
És még mindig olcsóbb mint magad elkészíteni. Számolj ki mindent. Hogy olcsó legyél számolj 1000ft óradíjjal. Ez nem arról szól, hogy olcsóbb, hanem arról, hogy magad csináltad magadnak a saját igényeid és tudásod! alapján.
Hát, nekem az számít, hogy én csináltam.
Idézet: „de hiányzik az érzés, hogy "én csináltam".” Én ezért a mondatért mondottam vala amit mondtam. :yes: |
Bejelentkezés
Hirdetés |












