Fórum témák
» Több friss téma |
Tiszteletem!
Egy kis airsoft-os lőteret építünk ahol a találatokat (és azok idejét) a számítógép dolgozza fel. A számítógéphez való illesztést már megoldottam egy usb-s billentyűzet szétszedésével és csináltam hozzá egy kis relés illesztést is hogy a galvanikus leválasztás is biztosítva legyen. A program is kész ami figyeli a bemeneteket - méri az időt stb... Tehát most ott tartok hogy van 5 bemeneti vezetékem (meg egy föld) és amelyiket a földhöz érintem azt már a gép tökéletesen feldolgozza DE itt jön a lövedék becsapódásának érzékelése. - ami a téma. Variációk: Találtam egy szűkszavú embert aki már csinált ilyet és Ő piezo hangszórót (érzékelőt) javasolta úgy hogy a cél hátuljára fel legyen ragasztva és a másik felére egy nagyobb csavar legyen erősítve mint tehetetlen súly. Amikor a lövedék becsapódik az rezgést kelt a hátlap és a súly között (kb mint egy koppanás) Milyen olcsó, könnyen beszerezhető piezo-t javasoltok (ugye több cél van és mindegyikhez kell egy érzékelő) és annak a jelét milyen áramkörrel lehetne úgy felerősíteni hogy rövidre zárja a már meglévő relés áramköröm bemenetét? (tehát egy piezo jel erősítése lenne a lényeg ami mondjuk egy optocsatolót vezérel - amire kapcsolódik a már kész áramkör relés bemenete (5V). Feltételezem valamilyen műveleti erősítő kellene de pontosan milyen? A másik talán könnyebben kivitelezhető megoldás ha nem piezo-t hanem kondenzátormikrofont használnék (szintén a cél hátuljára lenne felerősítve) és így a "koppanás" hangját erősítené fel egy impulzusnyi jellé ami megintcsak valamilyen opto-n keresztül zárná a relé bemenetét. Mechanikus megoldással is kísérletezik egy ismerősöm - majd meglátjuk melyik lesz a használhatóbb... Több meglévő témához is hasonlít a probléma de mégsem fedi le egyik sem tökéletesen: Az elektromos doboknál ilyesmi az érzékelés de itt nem számít sem a becsapódás helye sem az ereje. A kivezérlésjelzők jók lennének az erősítésre de azok bemeneti hangjelet várnak és nem mikrofont vagy piezo lapkát. A rezgésérzékelők is hasonlók de nekünk nem kell a pontos érték csak az hogy "koppant vagy nem". A tapskapcsoló is ilyesmi de nem kell annyira érzékenynek lennie (csak a közvetlen találat a lényeg nem az ha a fél méterre a falnak csapódik a lövedék) és nem is kell olyan nagy fogyasztókat vezérelni. Tehát a legegyszerűbb, olcsó és megbízható ötleteket várnám amikből több is elkészíthető minden egyes célhoz - bemenethez. (jelenleg 4-5 célban gondolkodunk, de ez még nőhet később) Köszönöm mindenkinek!
Csináltam egy kis mérést.
100Ft os passzív piezzo csipogónak megnéztem a kimeneti jelét. (megkoppintottam az ujjammal) Ha szétszeded, szerintem ezzel meg lehet oldani. Szebb jelet talán úgy lehetne belőle csinálni, hogy egy alap műveleti erősítős komparátor kapcsolásra rávezeted, majd egy monostabil multivibrátorra ( 555-os IC ), ez azért kell mert a jel a műveleti erösítő kimenetén elég gyorsan változva össze vissza és az egyértelműen adna egy pár ms-os jelet becsapódásonként, annak a kimenete mehet az optokapura bemenetére, és az majd kapcsolja a bemeneteidet.
Helló,
mechanikusan szerintem nem lehet megoldani egy egész céltábla figyelését. Max egy pár négyzetcentiméteres területet nagyon gyenge rugóval, vagy motorral és optikai szenzorral, de egész táblát nem. A piezzo-s vagy mikrofonos megoldás lesz a nyerő szerintem is. Talán a legolcsóbb és legegyszerűbb a tapskapcsoló. Egyrészt az is ilyen kis mikrofonnal működik és emiatt érdemes pl ha van egy mondjuk 30-40cm átmérőjű céltáblád, (lehetőleg valamilyen vékony fémlemezből, hogy jól hallható legyen a lövedék becsapódása) akkor annak a hátuljára érdemes lenne kialakítani egy tölcsért és a tölcsér közepén lenne a kis mikrofon. Ez két dolog miatt jó. Egyik, hogy így a mikrofont elszigeteled a külső tényezőktől, ha a fél méterre mellette lévő falba csapódik a bb golyó, akkor nem fog jelezni, mert annak jóval halkabb a hangja is, másrészt nem lesz koncentrált a hanghullám, harmad részt, a mikrofon be van zárva egy tölcsérbe, ami a külvilágból sokkal kevesebb zajt enged be. A tapskapcsolóknál általában lehet állítani az érzékenységet. A vékony fémlemez táblára lőtt golyó igen erős hangot fog eredményezni, ezért az érzékenységét le is veheted eléggé alacsonyra, és akkor garantált, hogy nem jelez be semmilyen, nem kívánt zajra. A céltábla mögött a tölcsért még azért is tartanám előnyösnek, mert ha a cél szélét találod el, akkor is a megfelelő hangerővel jut a zaj (becsapódás) a mikrofonhoz.
Először is köszönöm a választ és a segítőszándékot!
Tehát az 555-ös IC azért kell hogy a jel ne csak egy össze-vissza nagyon rövid ideig jelenjen meg hanem legyen ideje behúzni a relének? És erre nem lenne elég az ha az erősítő kimenetére egy kondenzátor lenne téve és az "lassítaná-szűrné" a kimeneti feszültséget? (csak azért próbálom egyszerűsíteni mert így minden érzékelőhöz kellene egy erősítő, egy ic és egy opto kapu is - úgyhogy a lehető legjobban le kellene egyszerűsíteni)
A találatok idejét, hogyan méred? Illetve álló vagy mozgó esetleg felbukkanó célok lennének?
Én gyorsulás érzékelővel oldanám meg, de a piezó gyakorlatilag ugyanaz, csak olcsóbb.
A piezót egy egyszerű OPA-val fel lehet erősíteni, pl. MCP601. Kimenetére mehetne az OPTO kapu, és kész is. Lehet, hogy két OPA-t kell egymás mögé tenni a nagyobb erősítéshez, de első körben szerintem egy is elég. A számítógép szerintem érzékelné a tüskesorozatot is, nem szükséges formálni a jelet.
Egy fontos dolgot elfelejtettem mondani: a célok kb 15cm átmérőjű körök, természetesen fémből a jó nagy "csattanás" miatt. (mögöttük a fal valszeg OSB lap lesz, ha kell valamilyen szivacs szerűséggel bevonva hogy ne zavarjon be).
A tölcséres megoldás nagyon jó, főleg mert így azt is le lehet szigetelni kívülről. A tapskapcsolóval viszont ugyan az a bajom mint Stefan áramkörével: minden egyes célhoz kell egy belőle ami eléggé megbonyolítja (megdrágítja) tehát amennyire lehet ezeket is "közösíteni" kellene, hogy csak abból kelljen minden célból egy amihez feltétlenül szükséges...
Mivel a cucc egy Usb-s billentyűzet lapját használja így kerestem annak a bemenetein négy egymás melletti gombot (2,3,4,5) így tulajdonképpen úgy érzékeli a gép mintha ezeket a gombokat nyomnák meg. (szerencsére mostmár több billentyűzetet is tud kezelni egy gép)
A program Delphi-ben íródott. Több "játékmódot" is tettem bele. Mindegyiknél kiad egy hangot ami jelzi az indulást és indítja a stoppert, ezek után minden találatnál kiírja hogy az mikor történt és az összes cél után a teljes időt. Csináltam egy olyat is hogy a gép bemondja hanggal hogy melyik célt kell eltalálni ("Á" "B" "C" "D") és figyeli hogy tényleg onnan kap-e jelet (ha nem akkor "beeeep") Így ad 10 (vagy bármennyi) véletlen célt és ugyan úgy méri az idejét. A célok fixek, nem buknak fel és nem is mozognak.
Elég egy OPA keverőerősítő kapcsolásban, de piezo annyi kell amennyi tábla van...
De ha külön céljaid vannak a programban, akkor annyi áramkör kell, amennyi célt meg akarsz különböztetni.
A számítógép lehet hogy érzékelné a tüskesort is de az gép védelme érdekében betettem minden bemenet elé egy relét ami külön 9v-s (utána 5v-s stab ic) elem hajt - így nyugodtabb a lelkem mert bolondbiztos...
Így kell egy nagyon pici fix idő ahhoz, hogy a relé behúzzon. Nyomógombra téve a bemeneteket gyakorlatilag nem tudtam olyan gyorsan megnyomni és elengedni hogy ne reagáljon, de csak két drót összeérintésével már tudtam olyan gyors lenni hogy kattant ugyan a relé de mégsem húzott be. Arra még gondoltam hogy egy kis kondival megtámogatom a dolgot - hogy bármilyen rövid jelre kapjon elég feszt a relé...
Külön vannak a célok igen... Akkor tehát ahány cél annyi áramkör.
És tudsz ehhez valamilyen rajzot adni? Köszönöm!
Bonyolítja a helyzetet a relé! Az OPA csak erősíteni tudja a jelet, tartani nem , illetve határozott jelet, meghatározott időn belüli elengedéssel(mert ugye a következő lövés érkezik hamarosan akár), nem tud kiadni. Ehhez egy monostabil áramkör is kellene(pl. 74Ls121), ami bonyolítja az áramkört.
Van a fejemben egy elképzelés, de garantálni nem tudom, hogy működni fog elsőre! Biztos, hogy meg tudnám oldani, hogy működjön, de időm nincs arra, hogy összerakjam, kipróbáljam és kijavítsam mindazt, amit most esetleg elnéztem! Nem tudom, hogy neked egy ilyen kipróbálatlan dolog megfelel-e, mennyire vagy otthon az építésben, ki tudod-e próbálni, illetve korrigálni a dolgokat, ha nem működik!?
Sajnos én inkább csak programozok, az elektronikát csak ugatom és inkább csak utánépítek, max nagyon egyszerű áramköröket csinálok (LPT vezérlés, egyszerű kombinációs hálózatok diódákból és relékből meg ilyesmi)
Ezért lenne mindenképp szükségem egy kész rajzra a piezo / kondimikrofon jelének erősítésére. Ha csak ellenállásokkal kell kísérletezni az ok de a többi már meghaladja a képességeimet ![]() Nem lehetne csak egy kondimikrofont valahogy felerősíteni egy-két tranzisztorral hogy pl egy ledet tudjon villogtatni? Akkor azt már be lehetne hangolgatni hogy mikor milyen hangra reagáljon és a led-et opto csatolóra vagy újabb relére cserélni...?
Szia!
A reklék helyén optocsatolók nem segítenének?
Segíthetnének ha csak az lenne a gond hogy túl rövid az impulzus amit kap - de momentán még az sem derült ki hogy hogyan kapná meg legegyszerűbben azt az impulzust...
Hát én leírtam, hogy az OPA után mehet az OPTO, írtam is milyen OPA, csak rá kell kattintani és találsz egy rajzot is az adatlapjában(Fig 3-9: ), ami megfelel a célra. A D1 helyére bekötöd a piezot, az R2-vel pedig beállítod, hogy a LED villanjon a kimenetén. A LED helyére pedig mehet az OPTO(A kimenetre azért tegyél egy 330ohm-ot a LED elé...). Az OPA 5V-os szimpla tápot igényel.
Na így már éééérteeem
(dehogy értem, de legalább lesz mit olvasgatnom és megemésztenem) Na, akkor bújom az adatlapot, beszerzek egy ilyen kütyüt és kísérletezem...Köszönöm az eddigi segítséget! (biztos lesz még kérdésem)
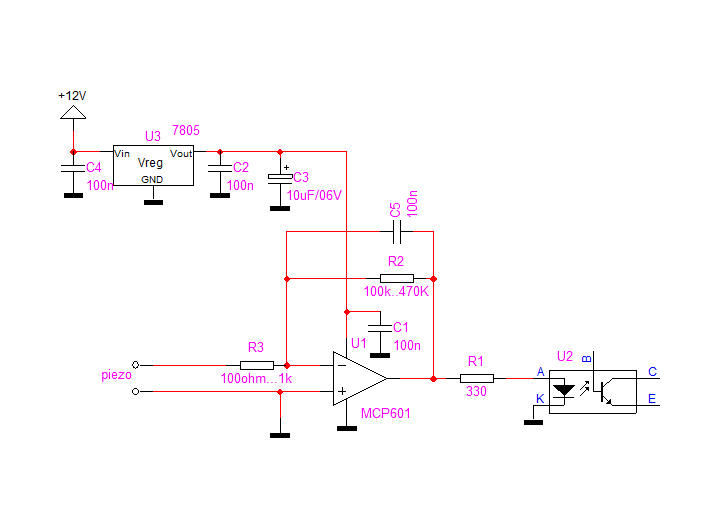
Lerajzoltam ahol eddig tartunk. Próbáld ki LED-el.
Amennyit értek belőle arra rákérdeznék (hogy tényleg értem-e):
A bal oldalon a tápfesz után a C4 csak egy szűrő, a 7805 pedig egy stab IC ami 5V-t állít elő - akkor a tápfesz 5V és 12V között bárhol lehet gondolom (pl 9V elem és akkor máris nem kell C4) Az R2 és R3 - mindkettő állítható poti ami együtt állítja az érzékenységet? Az R3 a piezzo által gerjesztett áramot korlátozza gondolom ami az erősítő IC bemenetére megy, az R2 pedig magát a kimeneti erősítést szabja meg? Amit nem teljesen értek (lehet nem is fogok soha): miért kell a C2, C3, C1 párhuzamosan az IC elé? A C2 és C1 mintha megint csak zavarszűrő lenne (lehet hogy nem az) és a C3 közöttük?? Az R1 a led-en átfolyó áramot védi - az tiszta
A C4 fontos. Viszont oda kell még egy 100µF/16V-is amit lefelejtettem!
A 12 helyén jó a 9V, de már 7V alatt nem stabil a 7805. De hamár úgy is ki kell húzzál kébelt, akkor ne elemről tápláld. Egy UTP kábelben 8 vezeték van, nem kell sok belőle és olcsó is. Elmegy rajta a táp is és a jelvezetékek is visszajöhetnek. A jelvezetékeket is hidegítsd 100nF-al, ha jót akarsz, de azt a PC-nél kell! Az erősítést R2/R3 aránya határozza meg. Lehet poti is, én csak egy tartományt adtam meg, ami jó lehet valahol. Több jó megoldás is van. Egyet próbálj ki és utána tegyél bele a mérthez közeli fix ellenállásokat. C2 a regulátor lábához közel kell legyen, a C1 pedig az OPA táplábához, pont ahogy rajzolva van. A C3 bárhol lehet, az csak puffer. A C2, C3 szerepe a zavarszűrés, hidegítés. Elemes üzemben is szükséges. Az R1 nem áramot véd, hanem áramot korlátoz(LED-et véd!), illetve állít be(A LED áramát). Végülis olyasmi amire gondoltál, csak pontosítottam a megfogalmazást.
Ok, nagyjából már értem (legalábbis a lényegét) - köszönöm a pontosítást és a magyarázatot!
(jobb úgy építeni hogy tudom is hogy kb mi mit csinálahat) Viszont a helyi elektronika boltban nem tudták hogy mi az az "MCP601"-es IC így nem is tudtak adni ![]() Aztán azóta egy hozzáértő felvilágosított hogy ez egy "sima műveleti erősítő, bármilyen 8 lábúra cserélhető" - de fejből nem tudott pontos típust mondani. Tudnál más IC-t mondani ami elterjedtebb / ismertebb?
Az a baj, hogy ez egy rail-to-rail OPA, azaz a kimenetei tápig vezérelhetőek. Valamint ez egy 5V-os típus. A normál OPA-kat nem lehet ilyen módon egytáposan használni.
Itt a HE boltban is lehet kapni, kattints ide: MCP601 Sajnos nem fogod megúszni a postaköltséget, de legalább mindent megkapsz, ami kell! A chipcad-nél kapható olyan is, amiben 4 db van. pl. MCP6294...
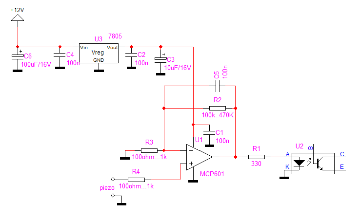
Módosítottam a rajzot(volt időm jobban átgondolni).
Hello!
Egy ellenállat azért illene a neminvertáló és a GND közé, mert a Piezo csak olyan mint egy kondi. A DC-t nem igazán vezeti.. üdv! proli007
Igen, igazad van! Az étéke legyen akkora, mint az R3-é.
Hello!
Az elvi értéke kb. annyi lenne, de inkább ne, mert megeszi a jelet. Egy 100kohm célszerűbb lenne. üdv! proli007
Aki megépíti remélem beszámol a fejleméynekről, mert kíváncsi vagyok, hogy sikerültt-e neki rendesen, működőképesre, használhatóra összerakni. Meg szerintem a többiek is kíváncsiak rá. Képeket is szívesen fogadunk a kész céltábláról.
Azt gondolnám, hogy a piezónak gerjesztéskor elég kicsi belső impedanciája van, nem okozna gondot a dolog. De valóban jó oda nagyobb ellenállás is, csak legyen valami a bemenet lebegését megelőzendő.
Javasolnék a bemenet védelmére egy antiparalel diódapárt - ki tudja mekkora fesz jön a piezoról...
Használható még az öngyújtó piezo is, én abból príma vandálbiztos nyomógombokat kreáltam: nem érzékelhető elmozdulásra (lemez mögé ragasztva, kitámasztva) 8V körüli feszt ad. (És jól bírja az ütéseket is, hiszen a gyújtóban mikor a kis kalapács ráüt akkor 10kV-ot ad...) |
Bejelentkezés
Hirdetés |













