Fórum témák
» Több friss téma |
Fórum » NYÁK terv ellenőrzése
Na sziasztok !
Újra én, újra itt. Itt egy nyákom, labortáp lesz. :yes: Bővebben: Link <-- Ez a kapcsolási. Ebből kéne ellenőrzés.
Arra vigyázz hogy az lm 317-et rendesen hűteni kell.
Na, akkor mit javítsak, vagy ti kijavítanátok?
Akkor melyik lábakat cseréljem, a szélsőket?
Nem tudok rájönni, elmondanátok???
Az adj ra megy a poti az inre a be és az outra a ki...
Vá, köszi Zsombor !
Üdv. VALAki tudna nekem segíteni egy nyákterv ellenőrzésben? A VF3-ról lenne szó. Megcsináltam egy saját nyáktervet, de nem nagyon akaródzott működni. Rohadt hangosan búgott, és csak nagyon minimálisan hallottam rajta a bemeneti hangot. A 2 fet 1-1 sorkapcsos kivezetéssel van megoldva, hogy oda vezethessem ahova akarom. Lent a POTM_GND (hangerő szabályzó lesz majd bekötve) a GND (a táp gnd csatlakozás) és az AUDIO_IN azért lett külön sorkapcsokr rakva h átláthatóbb legyen és h a különböző vezetékek ne egy darabba menjenek be. Elképzelhető hogy károsodhatott vmi amikor élesztés után vettem észre h az egyik FET-re ragasztott dióda fordítva van? Mert utána kicseréltem a FET-eket diódákkal együtt, de akkor is fenállt a hiba. Előre köszi
Üdv!
Valaki nem tudná véletlenül hogy honnan lehet letölteni a nem demo változatot a sprint-layout hoz? Előre is köszi.
Bővebben: Link Az enyém innen van.
Esetleg ingyeneset?
A kérdésedben rejlő, homályos célzást a warez tevékenységre inkább ki sem halljuk jelen fórum keretei között.
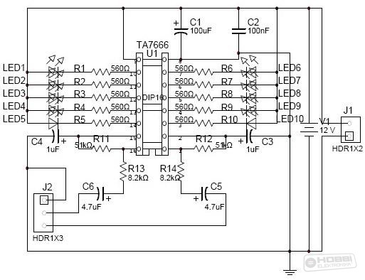
Üdv segítséget szeretnék kérni abban hogy egy kapcsolást kéne csinálnom ezekből az alkatrészekből de se kapcs.rajz se beültetési rajz.pls aki tudja egyáltalán mi ez és hogy kéne bekötni az segítsen.Mertt mér a harmadikat rontom el!!
Előre is köszi.
Bocsi de azt hiszem ez nem az mert nekem csak 2 ellenállásom van és ez egy egységcsomag amiben több más nincs is ja és a kondi is csak 47 µF-es
Akkor is ez a jó. Csak a lednek nincs ellenállás és más a kondi ellenállás arány.
Akkor valaki egy beültetési rajzot tudna mutatni mert nem értem
Üdv. Valaki tudna nekem segíteni egy nyákterv ellenőrzésben? A VF3-ról lenne szó. Megcsináltam egy saját nyáktervet, de nem nagyon akaródzott működni. Rohadt hangosan búgott, és csak nagyon minimálisan hallottam rajta a bemeneti hangot. A 2 fet 1-1 sorkapcsos kivezetéssel van megoldva, hogy oda vezethessem ahova akarom. Lent a POTM_GND (hangerő szabályzó lesz majd bekötve) a GND (a táp gnd csatlakozás) és az AUDIO_IN azért lett külön sorkapcsokr rakva h átláthatóbb legyen és h a különböző vezetékek ne egy darabba menjenek be. Elképzelhető hogy károsodhatott vmi amikor élesztés után vettem észre h az egyik FET-re ragasztott dióda fordítva van? Mert utána kicseréltem a FET-eket diódákkal együtt, de akkor is fenállt a hiba. Előre köszi
Sziasztok!
Elkészültem a leendő kivezérlésmérőm nyáktervével. Esetleg, akinek van szabad 5 perce vessen rá egy pillantást, hogy minden rendben van -e. Én átnéztem párszor, de több szem többet lát.
Hello!
Jó ez, csak az a sárga áthidalás (vagy mi) rövidre zárná a jobb oldali bemenetet.. üdv! proli007
Hello!
Azt az átkötést a nyákcsokiban kiviteleztem patkó lakban. Közben már el is készült az áramkör és tökéletessen müködik. Köszönöm, hogy megnézted.
Sziasztok ! Áttértem ide, Zoli_bácsi javaslatára. Tehát ezt kéne leellenőrizni. Nem értem pontosan, hogy mi a hibaBővebben: Link
Hello!
Mondjuk, hogy pld. nem oda mennek a dolgok ahova kellene. De az egész még igen kusza képet mutat. És a felület szerelt dolgok, az "alkatrész" oldalra kerülnek, nem a "forrasztási" oldalra. Vagy is a szövegeknek olvashatónak kellene lenni, és a másik Layer-re valók a vezetősávok. üdv! proli007
Szia! Bár én Eagle-ben tervezek, a szabály ugyan az. Egyoldalas panelnél a Top oldalra kerülnek a furatszerelt alkatrészek, kétoldalasnál az átkötések, és mehet rá szöveg amit a rajzon el tudsz olvasni, és egyebek, . A nyákvasaláshoz már tükrözve kell nyomtatni. Bottom, vagyis az alsó oldalra kerülnek a vezetősávok és a felületszerelt alkatrészek. Mehet rá szöveg is, amit a rajzon nem tudsz elolvasni, mert tükörben van. Ezt vasaláshoz nem kell tükrözni, így a panelon már olvasható lesz. Tehát egyoldalasnál a Bottom-on tervezel.
Kétoldalasnál természetesen mehetnek Top-ra is felületszerelt alkatrészek, ezt bonyolult áramköröknél nem lehet elkerülni. Neked most csak a Bottom oldal kell!
Annyi probléma van, hogy az IC fordítva van.
Tervező mindig felülről mutatja a panelt, ezért a bottom oldalra tett IC lábkiosztását úgy kell elképzelned mintha az IC hasát látnád, nem a tetejét. |
Bejelentkezés
Hirdetés |




nem a középső láb az adj.

Előre is köszi. 







