Sziasztok! Szeretnék tranzisztoros ekvalizért építeni de sajna nem találok csak IC-s kapcsolásokat. Valamikor még a suliban csináltam 1et gyakorlaton de azóta elveszett és nem találom. Az 9 sávos volt de ha jól emlékszem 15 sávból lett lefaragva. Nem biztos. Légyszi küldjetek valamilyen rajzokat. kb 10-20 sáv közötti elég. Köszike! :nezze:
Ezt ki lehet bővíteni, akárhány sávosra, csak a kondik és ellenállások étrékeit kell változtatni.
Nem rossz csak kicsit sok kürülötte az alkatrész. de lehet rajta módosítani, csak kell 1 kicsit dolgozni rajta. De azért köszike.

Ami nekem volt az nem ez volt abban 4k7 és 5k6os ellenállások voltak na meg +-15V-ról futott.
Szia,
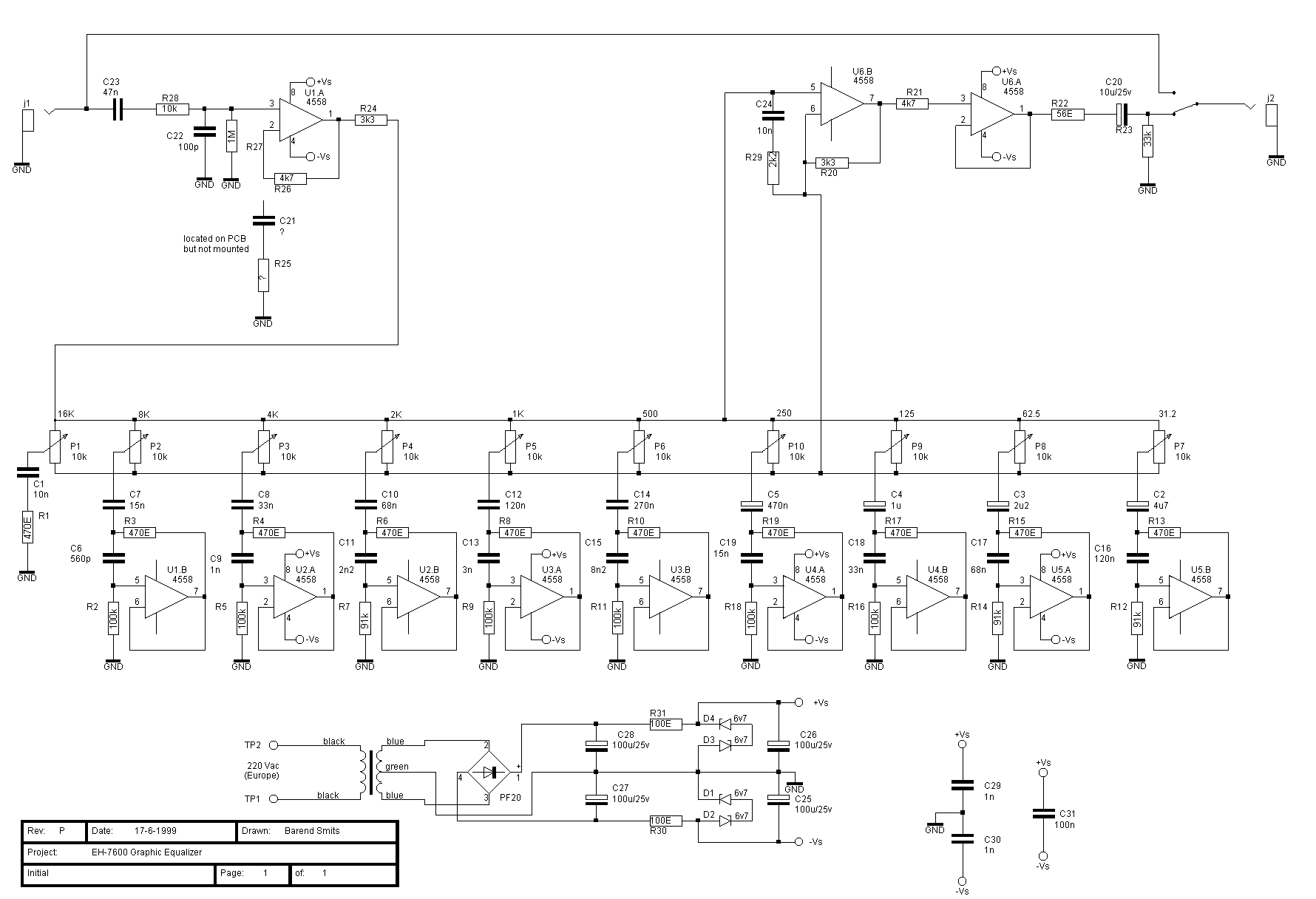
Ezek itt nem tranzisztorosak, de gondoltam bexurom, hátha mégis az Ic -s melett döntenél,..
(10-20 sávos hangszínt nem nagyon szoktak tranyokból felhúzni, csak általában 3 sávosat)
(az első a legegyszerűbb opa -s változat, a másik kettő már komolyabb)
tranzisztoros. Megtaláltam az alanyt amit kibővítek, de azért köszi.