Fórum témák
» Több friss téma |
Módosítottam minden csatornát. Már szépen szabályoz.
A cikkel kapcsolatban, szóhoz sem jutok. Pedig az urbán forgalmazta is a készletet. Köszönöm a segítségetek.
Énmost "odafigyeltem" rendesen. Azthiszem mostmár eztis megtanultam.
Köszönöm a segítséged mégegyszer!
Sziasztok!
Egy kis segítségre volna szükségem. Van egy jó pár Velleman K8064-es DC dimmer kiépítésünk, melyről normál halogén izzós lámpákat működtettünk, jelen esetünkben 14db 40W-os izzókat. 95%-ban mindegyik jól működik. A problémánk az, hogy van mikor 0V-os vezérlő feszültség mellet is villogtatja a lámpákat, pedig az alsó gyújtási pont~ 2V-ra van beszabályozva. De volt olyan is, hogy megfelelő működés mellett egyszer csak (~ 50%-os dimmerélsnél) is elkezdet villogni, "stroboszkóp"hatással, nem vibrálni. Mi lehet a gond, esetleg a TRIAK? Vagy ohmikus terhelési probléma? Mit javasoltok, mit tegyek, esetleg mi lehet a hiba, ha ilyennel találkoztatok? Előre is köszönöm a válaszokat! Sajnos a Velleman-tól még nem kaptam választ.
Szia! Erre néhány gyári dimmernél használnak egy áramtalanító relét. Ha pl 5-25% alá csökken a szabályzás - automatikusan elveszi a tápot. Nem ismerem a Welleman kitet, de nem nevezném professzionális dimmernek - az ára és a kivitele sem ezt tükrözi. Én inkább Innen javasolnék válogatni. Van 0-10V-os változat is és nem vészes az ára. Ismerem a Zsoltot - korrektek a dimmerei. Azt is megteheted, hogy a meglévő vezérlésedre ráteszel egy ilyet - teszt gyanánt. Ohmikus gond nem igazán lehet Halogénnél. A gond inkább a gyújtási küszöb miatt adódhat, mivel a halogénnek kell egy minimális áram a halogén folyamat beindulásához. Lehet is szabályozni, mondjuk 25% és 100% között (ha jól emlékszem a konkrét alsó határra). Alatta gond adódik így is - úgy is. Ha sok csatornát kell kezelned, javaslom a dimmer rack használatát. Arra is tudok profi megoldást 2,4,8,12,24 csatornára, illetve színházi dimmerre is. Én végigjártam a hadak útját normál izzóval, halogénnel, fénycsővel és LED-del is. Kérdezz - ha tudok segítek.
Köszönöm a választ! már beszéltem is velük. Kipróbáljuk az ő dimmerüket is, és megnézzük mi lesz.
Párhuzamosan kicserélem a TRIAK-t is egy másikban és azt is tesztelem. TIC225M helyet TIC226M-et teszünk be, hátha az stabilabb. 225-öst már nem is gyártják. Köszönöm! Még lesznek szerintem kérdéseim, mert hamarosan az összes izzót LED-esre fogják cserélni és akkor egy újabb probléma előtt leszünk. Véleményed szerint ezek a Dimmer modulok jók lesznek 230V fázishasításos dimmereléssel? ebben milyen tapasztalataid vannak, milyen hibajelenségek adóthatnak?
Ezek 230V-os fázishasításos dimmerek - csak 0-10V vezérlőfeszültségről, potméterről vagy DMX-ről kapják a jelet, típustól függően. A LED - egészen másfajta szabályozást igényel, mivel alapvetően áramgenerátoros üzemmódú. Ezért írtam, hogy mindegyik fényforrás más és más dimmert igényel. A Zsoltnak van LED dimmere is. Én vettem kínait is, de mindössze 8 bites felbontású. A Zsoltéval összehasonlítva ultragagyi.
Sziasztok!
LED panelekkel foglalkozunk, és az egyik ügyfél triakos szabályzóval szeretné a LED-es lámpák fényerejét szabályozni. Ismerem az itt tárgyalt kapcsolásokat, azonban ezek ugye izzólámpákhoz valóak főképp. Ha a LED driver elé bekötnék egy ilyen kapcsolást akkor működhetne a szabályzás? Több szempontból sem értem hogy megvalósítható-e mivel az izzólámpa ohmos terhelés, így viszont egy transzformátor lesz rákötve ami induktív. Ha tudtok esetleg kapcsolási rajzot illetve megoldást ajánlani akkor megköszönném! (A driver áramkörön nincs dimmer számára kivezetés) Előre is köszönöm a segítséget!
Nem. A LED driver egy kapcsolóüzemű táp (áramgenerátor), ami az egyenirányított hálózati feszültségről működik. Ha lecsökkented a feszültségét egy darabig még működik, aztán már nem. Tápja válogatja, de a jobbak már 85V-ról működnek, egészen 240V-ig, ezen belül teljesen mindegy neki hogy mekkora a hálózati feszültség, mert az áramgenerátor kimeneti árama ettől független.
Olyan drivert kell venni ami dimmelhető.
Sziasztok!
Tervezek építeni egy triakos vezérlést egy fénycsőhöz, két halogén melegítőlámpához és egy kis vízpumpához. Ezeknek csak a ki és bekapcsolását szeretném vezérelni PIC-el. Elkészítettem a kapcsolást és szeretném ha megnéznétek, hogy jó e lesz és ha nem akkor még mi hiányzik. A triakok 10A-esek szóval szerintem azt a 300W-ot darabja elbírja ami nekem még sok is, de mivel minél kisebbre szeretném megépíteni, ezért fontos szempont hogy ne nagyon melegedjen a mindennapi 12 órás üzemidő alatt hűtőborda nélkül. Előre is köszönöm a segítséget és a hasznos tanácsokat. Üdv.: Tamás
Hello! Mi a bánat az a +12V a MOC-nál? Nézd már meg az adatlapját hogyan kell bekötni..
Köszönöm hogy rámutattál a hibára. Javítottam a kapcsolást.
Miért nem használsz eleve erre kitalált szilárdtestrelét? Kisebb helyet is foglal, a 2 Amperes változatok sem túl drágák.Csak ráadod a bemenetére a 3-24 voltot és kapcsol - csendben. Vagy fordulatot is kellene szabályoznod? Mert nekem nem úgy tűnik.
Szia!
Csak kapcsolni szeretném ki és be a lámpákat és a vízpumpát. Utánanézek a szilárdtestreléknek mert még nem hallottam róluk. Köszönöm az infót.
Köszönöm az infót. Megtaláltam mi is az a szilárdtestrelé és azt fogok használni.
Kis segítség. 34.81-8240 oszlopot nézd. 5-12-24-48-60V-os bemeneti értékkel rendelhetők. Nekem már van az újabb 3A-es változatból is. Vannak persze más gyártók is: Sharp, Omron, OPTO22, RS, Naidian, KYOTTO, Crydom, Panasonic csak én nagyon megkedveltem a Findert, mert betonbiztos és könnyen beszerezhető ráadásul egész jó az ára (kereskedőfüggő). SSR néven sok találatot fogsz kapni a képkeresőben. Lehet válogatni. Esetleg a közeli elektronikai kereskedésben.
Szia! Már választottam és a Sharp S202S02 mellett döntöttem.
A Sharp-ban nincs a dióda előtt ellenállás, az áramot külsőleg kell korlátozni!
Az az egy ellenállás már nem csap agyon, viszont idehaza olcsón tudok szerezni ezt a fajta SSR-t.
Ez csak figyelmeztetés volt, nehogy belepusztuljon valami, vagy kinyírja magát..
Sziasztok!
Összeraktam a képen látható kapcsolást, egyenlőre zavarszűrő nélkül. Transzformátor primerjét szeretném szabályozni vele, elméletileg hiszterézis nélküli az áramkör. A gondom az, hogy egy 250VA-os trafó 28V-os kimenő feszültségét csak 18,5V-ig tudom leszabályozni, pedig 0-28V-ig szeretném. Mit kellene változtatni, hogy a kívánt tartomány állítható legyen?
Szia!
Amikor mérted, akkor volt terhelés a trafó kimenetén?
Igen, autós refiizzó H4 60/55W két szála sorbakötve.
Ezt már én is megépítettem és trafóval teljesen jól működik. A 10kohm biztosan annyi? A potméter is?
A poti 500kohm, a 10k is stimmel, a diódák (1n4007) jók, Bt 151 tirisztorok újak, a diakok elvileg jók, 47nanok megmérve...
A próba kedvéért köss párhuzamosan egy hagyományos izzólámpát a primerrel. Ha így kis feszültségre is le tudod szabályozni, akkor a trafó szórása túl nagy ahhoz, hogy a tirisztorokon a gyújtás ideje alatt kialakuljon a tartó áram.
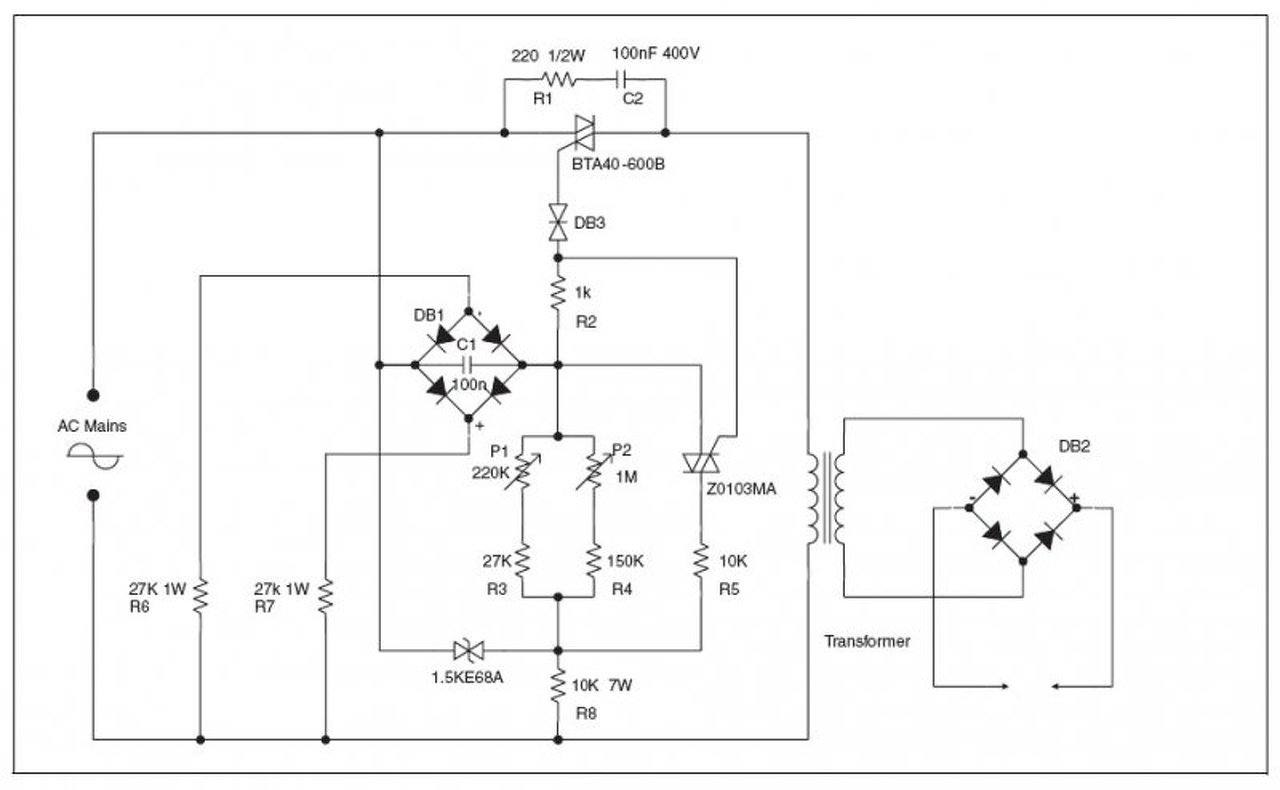
Egyébként primer vezérlésre ez a kapcsolás nem a legszerencsésebb; kettő diak, kettő billenési feszültség - kettő kondi, kettő kapacitás- eltérő kapcsolási idők - dc komponens a kimeneten - elmágneseződés rövid gyújtójel - bizonytalan kapcsolás Vannak ennél szerencsésebb megoldások is, egy ilyen rajzot csatolok is a hozzászólásomhoz (valamelyik témában meg is találod, de nekem nem sikerült a forrást most meglelnem). Egyébként hiányzik a kommutációs RC védelem, ami most a működést is segítené, bekapcsoláskor a tirisztoron az RC tag árama is átfolyna.
Izzólámpával sem működik. Próbaképp beiktattam egy 425kohmos ellenállást a 10k és a poti közé, így lement 13,5V-ig. Ennek tükrében az 1 Mohm-os potival sem sokkal lehetne lejjebb állítani a feszültséget.
|
Bejelentkezés
Hirdetés |













