Fórum témák
» Több friss téma |
Fórum » ULN2803 kérdések
Témaindító: instantwater, idő: Nov 12, 2008
Témakörök:
Szia!
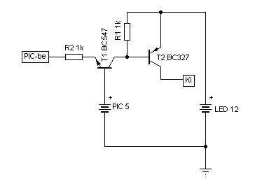
Mint már írta proli007, a tranzisztort nem tudod teljesen lezárni, ergo a LED-ek mindig világítani fognak. Szóval a PIC 5V-ja kevés lesz, vagyis csak az alacsony szintet tudod direkt felhasználni, a Q1 lezárásáról egy felhúzó ellenállás gondoskodik. Nem biztos hogy tökéletesek az ellenállások értékei, de sémának jó lesz.
Azt majd beletervezi a kérdező
![]() Este volt már.
Egyefene...
A hozzászólás módosítva: Szept 12, 2013
Hello! Oké, de ettől még az áramkör ugyan úgy rossz mint előtte. Szerintem Te egy 5V-ra épülő kapcsolásnak egyszerűen 12V-ot adtál, ami nem megfelelő.. 5V táp mellett a tranyó jól működik, mert Ha a PIC kimenet 5V-on van, akkor a tranyó bázis-emittere ugyan azon a potenciálon van, következésképpen zárva van. Ha meg GND a PIC kimenete nyitva a tranyó.
De jelenleg az a helyzet áll fenn, amit előző hozzászólásomban írtam. Nem érted amit írtam, vagy nem gondolkodtál el rajta? A tranyó és a PIC közé, még egy tranyót (meg néhány ellenállást kel tenni, hogy az vezérelje a másik tranyót a 12V-on. De ez invertálni fog. Vagy is a programot át kell írni. Ha ez nem megy, más megoldást is lehet keresni, vagy az ULN-nek van párja, ami "felső oldali" meghajtó, azt kell betenni.. üdv! ui: Most olvasom,majdnem megválaszolták.. A hozzászólás módosítva: Szept 13, 2013
Hello.
Köszönöm a hozzászólásokat / segítséget. Megcsináltam a fenti változtatást és a hiba ugyanúgy fennáll. Amit leírtál az teljesen érthető és köszönöm. Csak azt nem értem, hogy 7 szegmenses kicsi kijelzővel tökéletesen működött. Ott is 12V-ról ment ugyan ez a kapcs. A program átírásával nincs gond, ha invertálni kell, akkor átírom. Mindenesetre köszönöm még egyszer, még küzdök az elemekkel. Üdv: Fulcrum
Üdv! Zenetom ajánlása tökéletes, invertálni kell a vezérlőjelet, az a legkézenfekvőbb.
Hogy én is hozzátegyek valamit az R2-ő nem kell bele, ha a PIC vezérlő kimenete csak L és H szint lehet.
Hello!
" Csak azt nem értem, hogy 7 szegmenses kicsi kijelzővel tökéletesen működött. Ott is 12V-ról ment ugyan ez a kapcs." Azt engedd meg, hogy ebben kételkedjek. Ha az emitter a 12V-on volt, és a bázist a PIC vezérelte, nem lehetett jó! De ha gondod van vele, akkor vizsgáld meg az áramkört statikusan. Vagy is dug össze a két meghajtót egy próbapanelen, és mérd meg, mikor vezérled az ULN és a ztanyó bemeneteket a feszültsége/áramot. Az még elképzelhető (az első pontot leszámítva) hogy maga a PIC programban nem jó a kijelző vezérlése (időben) ezért "összeégnek" a szegmensek. Lehet a kis kijelző fényereje sokkal kisebb volt, és a nagy kijelző Led-ek, ha nagy fényerejűek, kisebb hiba is jobban látszik, mert már mikroamperre is képes már derengően világítani.. üdv!
Azért írtam hogy "majdnem", mert nem hívtátok fel a figyelmét, hogy a vezérlés fordul.
Egyébként így is megoldható, és nem is invertál.. üdv! A hozzászólás módosítva: Szept 13, 2013
Elfelejtettem írni, hogy egyetlen esetben működne a kapcsolás, ha a tranyó meghajtása az Aporta 4. bitjéről menne, mert a nyitott Drain-es kimenetű. De általában csak ez az egy kimenet ilyen. (Persze fogalmam sincs milyen procit használsz.)
Nem önmagában, hanem az eredeti kapcsoláshoz képest..
Ja vagy úgy.
Hát gondoltam, hogy gondolja. ![]() Fulcrum! Az ULN2803 "COM" lábára (10) is rákötötted a 12V-ot?
Hello! Köszönöm a segítséget, úgy néz ki, hogy ezzel a megoldással, bár még csak "próba padon", de működik. A Zenetom féle kapcs-csal sem volt jó. Most jelenleg az ULN com lábára egyébként nincs rákötve a +12V.
Köszi a segítséget, remélem élesben is jó lesz. Üdv: Fulcrum Idézet: „az ULN com lábára egyébként nincs rákötve a +12V” Akkor lehet, hogy ezért nem működik jól?! ![]() (Igen, ezért.)
Hello! Úgy néz ki, hogy jó a javított kapcsolás egy dolgot leszámítva.
Teljes fényerő mellett kb. 35-40 mA-t kellene felvennie szegmensenként. Viszont nem vesz fel csak kb 8 mA-t! Tehát jóval gyengébben világít. Miért van ez? Köszi a választ. Üdv: Fulcrum.
Hello! Nem csodálkozni kell, hanem mérni.
- Ha az áramkorlátozó ellenállás ennyit enged meg, akkor ennyi lesz. - A PNP tranyó bázisárama kb. 4mA. Hét szegmens/40mA-el, a kollektoráram ekkor 280mA. A tranyó bétájának minimum ezen az áramon minimum 70-nek kell lenni. Ha kevesebb, van kollektor-emitter maradék feszültsége. Mint ahogy a ULN-nek is kb. 1V van a darlington kapcsolás miatt. - Vagy is szépen minden feszültségesést meg kell mérni és akkor lehet okosodni.. üdv!
Üdv! FPGA-val és ULN2803a-val szeretnék vezérelni 2 darab 2 csatornás relét, hogyan kellene bekötni?
Hello! Ez meglehetősen egyszerű, mert relék meghajtására van kitalálva. De nem írtad, a relé feszültségét.
- Az IC-ben 8db meghajtó van. A 9-es GND lábat, össze kell kötni az FPGA GND pontjával, valamint a reléket meghajtó feszültség negatív pontjával. - 1..8-as láb a bementek. Ezeket lehet közvetlen az FPGA-ra kötni. - Ennek megfelelően a 18..11-es lábra lehet kötni a reléket. - A relék másik lábát, a relémeghajtó feszültség pozitív pontjára kell kötni. Mint ahogy az IC 10-es lábát is. - Védődióda nem kell a relékre, mert az be van integrálva az IC-be. Amúgy nem tudom mi az a "kétcsatornás relé". Mert vagy a DPDT relére gondolsz,vagy az impulzussal működtethető polár relére.
Kösz a választ, a relék feszültségét még nem tudom pontosan, mivel még nem került beszerzésre, valószínű 12 vagy 24V-os lesz, két darab DPST relét kell vezérelni, ami 1 darab DC motort hajt meg
Talan a bemeneti nyitofeszultseggel lehet problema. mert a ULN2x03 nyitofeszultsege 3.5 V. 3.3 voltos rendszeren nem igazan hasznalhato.
Sziasztok
Az ULN2003 maximális „össz” kapcsolási áramerőségére lennék kíváncsi. Keresgéltem, de nem jártam sikerrel. (Kimenetenként az 500mA az tiszta). De van-e „össz”maximális korlát? Egy 7 szegmenses kijelzőt készítek led-szalaggal, szegmensenként kb. 170mA-rel. Így az „össz”áramfelvétel a 7 szegmensnek kb. 1,2A. Mivel ez egy stopper lesz, az első pár karakter sokáig 0 fog állni, aminek az áramfelvétel kb. 1A. Ha az ULN2003 –as 7 kimenetelét nézem, 500mA-enként, az 3.5A. Ez így tökéletes is lenne, de ezt egy időben, folyamatosan is tudja? Válaszokat előre is köszönöm.
Idézet: „Ha az ULN2003 –as 7 kimenetelét nézem, 500mA-enként, az 3.5A.” Nem terhelhető ennyire. Adatlapból: Absolute Maximum Ratings: Total emitter-terminal current max. 2.5A Figure 14, 15: Egyszerre 7 kimenetet vezérelve 100% kitöltéssel a megengedett áram kimenetenként műanyag DIP tokban kb. 110mA, SOIC tokban kb. 70-80mA. Ha a kijelzőn csupa 8 -as jelenik meg, egyszerre mind a 7 kimenet vezérelt.
Köszi a gyors reagálást.
Akkor sajna bajba leszek vele. Van hasonló icé, ami nagyobb áramot tud? Kimenetenként kb. 200mA. És persze nem ököráron.
Sziasztok!
ULN2803 tok alkalmas 8 darab 720Ω tekercs ellenállással rendelkező relé meghajtására, akár egyszerre is? Köszi
Néhány sorral lejjebb van a váalsz, érvényes a 2803-sra is.
Hello! Egyébként meg lehetséges..
Nem írtad a relé feszültségét, csak ellenállását, így nem lehet tudni az áram értékét. De a lényeg, hogy a tok maximális adatait nem lehet túllépni. Ha pld. 48V-os a relé (mert a tok maximum 50V-ot visel el), akkor a relé árama 66,66mA. A 8db. relé esetén ez 533mA. Mivel a terhelés kimenetenként 100mA alatt van, a kimenet maximális szaturációs feszültsége 1,1V. Ez 533mA*1,1V=586mW hőt termel. A tok maximális disszipációja 2,25W (Amit én egyébként 1W fölé nem vinnék a tok 55K/W hőellenállása miatt) belefér az 586mW. Így 30°C környezeti hőmérséklet mellett, a tok belül kb. 61°C-ra fog melegedni.
Kedves Gábor!
Köszönöm válaszát! Sajnos hiányosan adtam meg az adatokat, elnézést. A relé 12V-os és adatlapja szerint 200mW a teljesítménye a tekercsnek. Továbbra is 720Ω az ellenállása a tekercsnek. Gondolom így még kevésbé fog melegedni.
Sziasztok! ULN2003 van egy elektromos tűzhely vezérlőjében kapcsolgat reléket. Áramot adva minden relé megy. IC-t kiforrasztottam adtam neki 12V ot majd méregettem üres bemenetekkel 6V van minden kimeneten és bármely bemenetre adva feszt 12 V megjelenik egyszerre minden kimeneten (a többi bemenet persze ekkor is szabadon van) eldobható? Mi a helyes viselkedése?
Az összes bemenetet kösd GND-re, a kimenetekre pedig egy-egy pl. 1 kOhm-os ellenálláson keresztül köss 12 V-ot, majd így méregesd az IC-t. Ha a bemenet a GND-re van kötve, az IC kimenetén 12 V-ot kell mérned. Ha egy bemenetre adsz feszültséget (a többi marad a GND-n), akkor a kimeneten maximum 1 V-ot szabad mérned. A bemenetre elég 5 V-ot kötni.
A helyén kellett volna kezdeni a méregetést, mert ha minden bemenet kap vezérlést, akkor nem ez az IC hibás. A hozzászólás módosítva: Nov 22, 2017
Üdv! Érdekes dolgot tudnak ezek művelni, ha tönkremennek. Egyszer az kapunyitóhoz hívtak, hogy összevissza működik villámlás után: magától kinyit, félúton megáll a kapu, lámpa összevissza jelez. Egy PIC-től kapta a vezérlést, a bemenetein stabil jel volt, a kimenetein meg véletlenszerűen kapcsolgatott. Kicseréltem( foglalatot is tettem be), azóta is jó a kapu.
|
Bejelentkezés
Hirdetés |















