Fórum témák
» Több friss téma |
Sziasztok! Tudna valaki nekem föltenni szimplatápos kapcsolást és nyáktervet TDA2050-hez? Hálás lennék érte!
Szia! Már megvolt.
Sziasztok!
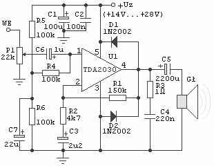
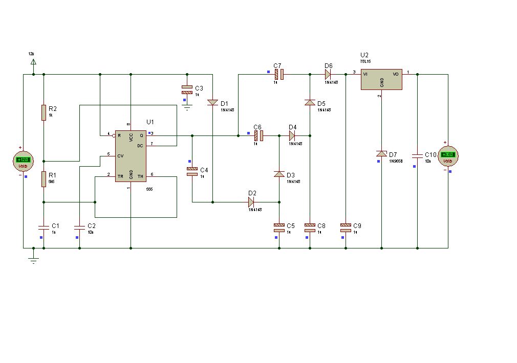
Összeraktam egy "2.1-es" erősítőnek nevezett valamit. Egyenlőre csak rajzon, de nemsoká panelen is összerakom. Az lenne a kérdésem, hogy ahogy összeraktam az úgy működhet? Elméletben: Van egy 12V-os táp, amiből 555 IC-vel és kis trükközéssel 30V-ot varázsolok. Ez a táp látja el mind a 3db TDA2030-as IC-vel épített erősítőtt. A SUB elé raktam egy hangváltó kapcsolást TL078 IC-vel, és ezt vezettem a bemenetre. csatoltam a rajzokat amikből összetettem, plusz egy Proteus 7-el készült DNS fájlt (rajzot) is.
Szia! Ez a táp jó ha a 3 IC nyugalmi áramát ki tudja nyögni. Teljesen felejtős!
A basszus kiemelőt most nekiülök és megrajzolom szimulátorban, ránézésre erős aggályokat ébreszt. Erre a feladatra sokkal alkalmasabb volna pl. egy TDA1554, ami 12V-ról tud két sima csatornát, és a mélynek egy hidat. Fix erősítésű, pár passzív alkatrész kell csak hozzá. DNS fájlt sajnos nem tudok olvasni Szerk.: köszi a JPG-t! Pedig az ötlet jó volt.Van esetleg valami ötleted hogy lehetne megvalósítani az elképzelést? (linkeltem a rajzot)
Ez a rajz régóta a begyemben van. Bocs, hogy rajtad töltöm ki a mérgem. Felteszem ide, hogy másoknak is tudjak hivatkozni. A három felkiáltó jeles kondikat én rajzoltam bele, mert erősen hiányoztak.
Milyen tápod van? Mennyire köt a 12V?
a táp csak annyira köt, hogy viszonylag sok helyen és olcsón be lehet szerezni.
meg autóba sem lenne utolsó Tinával szimuláltad?
Ha autóban szeretnéd használni, ahhoz egy kapcsoló üzemű feszültségátalakító kell. Ha hálózati feszültségről, akkor eleve olyanra méretezd a tápot.
A 12V-os táppal is kellő teljesítményű erősítőt tudsz építeni szobai használatra. Belinkelem Skero kolléga vázlatát: Bővebben: Link
Köszönöm a linket. Néztem már ezt az IC-t, csak nem így volt bekötve. De ahogy nézem, ez pont egy 2.1.
A kapcsoló üzemű tápokkal nem vagyok kibékülve ![]() Nevetséges, de a trafókhoz nem értek semmit. Bekötések, teljesítmény, leágazások, vasmagos v. toroid. Pfúúúú nem szeretem
Mégis milyen formában gondoltad a 12V-ot előállítani? Ha nem akkumulátorról megy, valamilyen tápegységre csak szükséged lesz.
Számítógép tápegység az jó hozzá?Mert az van rakat szám.
Ha csak azt kötöm rá, akkor el kell bírnia.
Sziasztok!
Valaki megtudná írni,hogyan köthetnék mikrofont a TDA2030 erősítőhöz?
Kell a bemenet elé egy mikrofon előfok, a fórumon találni rá kapcsolást
Konkrétat nem tudok ajánlani, de ez segíthet: Bővebben: Link
Szia!
Milyen mikrofonod van? Elektret vagy dinamikus?
Szia!
mind kettő van és kondi mikrofon is üdv
Egy előerősítő elektrethez: Bővebben: Link. Használj miniatűr stabilizátor IC-t (pl. 78L08) az előerősítő tápfeszültségének előállításához és így hatásos tápfeszültségszűrést tudsz elérni, ami minimalizálja a brummogást.
Dinamikushoz: Bővebben: Link
Szia Kadarist!
Az elektrethez tartozó linket az Avast blokkolta trójaira hivatkozva....
Remélem így már nem blokkolja.
Sziasztok.
Készítettem egy tda2030A hidba kötött panelt.Aztán szépen megvettem hozzá a 2db tda2030-at... na itt jön a probléma hogy nem tda2030A. De aztán olvasgattam gondolkodtam csak beforrasztottam én és nem müködik. Eléggé zug...nagyon is, tulajdonképpen kiszakad a hangszoro.30-40voltokat mértem a kimeneten. Tippem szerint mind a 2 IC-nek lőttek. A kérdés hogy lehet e a baj hogy nem TDA2030A? Vagy én csináltam valamit rosszul?Válaszokat előre is köszönöm.A kapcsolást csatolom amiböl készült. Ezt szabi83-csinálta még anno...
Helló
van 1 tda2030 as végfokom és szeretném autóba rakni kell e neki valami "extra" táp hogy megszólaljon vagy csak simán elég neki a 12 volt gondolom nem lesz nagy hangja de a semminél jobb köszi
Szia! Simán megy 12V-ról az egyszeres tápos kapcsolás.
Sziasztok!
Első erősítőmnek én is egy TDA2030-ra gondoltam, ezen dolgozok, illetve egyelőre csak gondolkozok. A laptopom fülhallgató kimenetéről hajtanám meg. Az adatlapon néztem, hogy egy 22k-s potit javasolnak hangerőszabályozásra, és hogy a zárt hurkú feszültségerősítés 29.5 és 30.5 dB között mozog. Az első kérdésem az lenne, hogy miért ilyen szűk ez a tartomány, mi van ha úgy állítom be a feszültségosztót, hogy nagyobb/kisebb legyen a feszültségerősítés? A másik kérdés pedig az lenne, hogy mi van akkor hogy ha a hangerőszabályozó potit végállásba tekerem, tehát nem osztom le a jack-ből kijövő, kb. 1 V-os jelet. Ekkor A = 20*lg(Uki/Ube) képlettel, és A = 30dB-el számolva Uki-re 31,6V-ot kapok. Ez eléggé abnormálisnak tűnik, főleg ha kiszámolom hogy ez mekkora teljesítményt jelent a kimeneten, 4 Ohmos hangszóró mellett. Gondolom valahol hiba van a gondolatmenetemben, tulajdonképpen csak arra lennék kíváncsi hogy hogyan lehet azt beállítani hogy a poti végállásában 4 Ohmos hangszóró mellett mondjuk 14W-ot adjon le az erősítő? Ha bárki útba tudna igazítani, az nagy segítség lenne! Marci
Szia!
"Closed loop gain must be higher than 24dB" - ezt olvasom az adatlapon. Amit néztél az a teszt kapcsolásra vonatkozik. A minimális hurokerősítés a tranziens torzítás elkerülése miatt szükséges, és akár gerjedhet is az áramkör. A 24dB 16-os szorzó, tehát a 14W/4ohm 7,5V-ját 470mV bemenő jellel tudod kivezérelni. A hangkártyát állíthatod alacsonyabb kimeneti jelűre és előoszthatsz a potenciométer előtt is. Mindennek akkor lenne értelme, ha minden műsoranyagod azonos maximális jelűre lenne normalizálva. |
Bejelentkezés
Hirdetés |








Szerk.: köszi a JPG-t!
Pedig az ötlet jó volt.








