Fórum témák
» Több friss téma |
képet rakj fel!próbáld meg akksiról (pl. 12v), ott ha nem búg,akkor szűrés a probléma,ha ott is búg akkor a földek nincsenek közösítve(vagy csillagpontosan kellene csinálni),a halk részre nincs ötletem (jel nagysága mekkora?megfelelő?potméter jól van bekötve?biztos jók az alkatrészek értékei?) ezekre lehet gondolni hirtelen.
egy discmanrol szol nincs a erosito elott poti ATX tapal probaltam. egyebkent ezen az oldalon talaltam a kapcsolast.kepet mar nem tudok feltenni mert nemment es szedszettem.de majd megint osze fogom rakni majd kedden teszek kepet.probanyakra epitettem kicsit zavaros volt de szerintem joo volt oszerakva.
eddigis kosz!
Ki tudna nekem nyákot csinálni, és mennyiért ehhez a TDA2030-hoz, aztán elküldeni postán?
Nincs kedvem próbanyákra építeni.
Hello
Nekem is ilyen bugos problémám volt ezzel sztem naon gerjedékeny az erölködő.Nekem az oldotta meg a problémát hogy a panelt rácsavaroztam vmire ami naggyábol leárnyékolja a panel alját(áramköröket) és máris nembugott
Annyi a különbség, hogy az 1n4007 magasabb feszültséget is elbír. Amúgy mind2 max 1A-t bír.
hali!rólad lehetne példát venni,te nem kérsz beültetési meg maratási,meg minden rajzot,hanem feltalálod magad!grat
Régen is ez volt a "divat"!
De manapság az internet elterjedésével olyannyira felgyorsult (a tudás megszerzésére szánt idő) és egyszerre lelassult (a munkára való hajlam, képesség) minden, hogy az valami hihetetlen...
Jaja Warl0 dícséretes dolog ez. Én is így kezdtem. Próbapanelen TDA2030. :yes: Sok sikert a (na majdnem lertam, hogy pro*ekt) dologhoz!
koszonom koszonom , de mi az a arnyekolas
mert en meg kezdo vok de nagyon .ez a 2. kapcsolas aminek nekialtam de nemsoka jon a 3.
árnyékolás=egy hangszórót vagy egy áramkört rádióhullámoktól és mágneses erőktől védünk.
erősítőknél azért kell, hogy ne fogd be a helyi rádiókat.
árnyékolni a legegyszerűbben vaslemezzel tudsz... Pl: rossz PC-táp doboz(ezt is kell árnyékolni, mert nagyon szóródna belőle a zavar, ígyis elég nagy elektromágneses zaja van)
megoldaottam a problemat
2.kerdes:van egy regi AT tapom tul nagy.nem lehet valahogy kivenni a trafot es kezdeni vele valamit
Az nem egy trafó, az egy kapcsolóüzemű táp. Azt csak így tudod használni, ahogy van.
Van trafó a kapcs.üzeműben is, de külön nem ér sokat vele az ember, mert nem 50Hz-re van tervezve.
Nyák tervre nekem sincs már szükségem, mert sokkal könnyebbnek, átláthatónak találom a nyákjaimat.
Igaz én kézzel rajzolom
valaki tudna segiteni mert nem :no: tudok normalis kapcs.rajzot keszitteni.nagyon fontos lenne
Bővebben: Link
Itt töltsd le az ExpressSCH nevű progit. Azt elég könnyű kezelni. De ajánlom a Tinát, az EWB-t, a Protel-t, a Cicuit maker 2000-ret.
ok.megprobalom a eagle progal nem sikerult de lehet hogy ezzel menni fog.
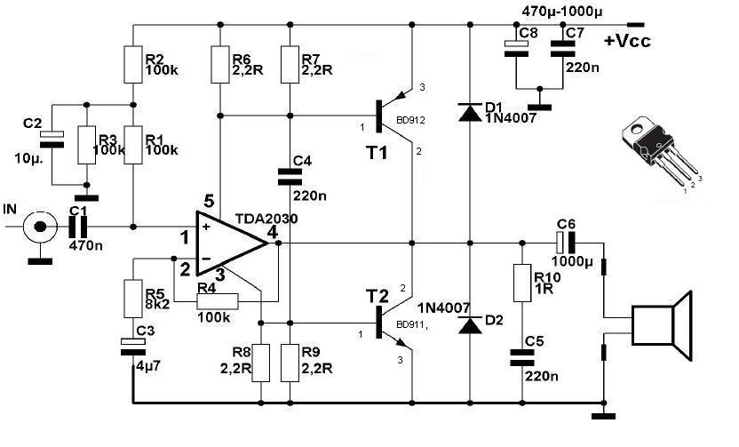
HELLO!Valaki megmondaná hogy jol van e a tranzisztorok lábkiosztása?
Mert meg akarom csinálni ezt az erősitőt de már 2 hete nem tudtam hozzá kezdeni mert nem tudom hogy hogy tegyem a tranzisztorokat
Igen jó!
1=Bázis 2=Kollektor 3=Emitter
bocs bocs bocs
.nem kapcs.rajzot hanem nyakrajzot.valaki tudna segiteni
vagy esetleg beírod a gugliba h: TDA2030 datasheet és kiadja az adatlapját és azon minden rajta van!
Köszönöm mindenkinek! :worship: akkor neki állok és meglatyuk hogy hogy működik
Nah...
Én megépitettem az erősitőt de van egy kis baj vele :zavart2: ahogy rákapcsolom a tápra elkezd búgni.Nem tudom mi lehet vele :szomoru2:
Figy!
Nekem van egy TV-m, bekapcsolom, nincs kép. Mi a baj? Kicsit több infót, ha kérhetnénk. Amúgy lehet földhurok, brumm, bármi... Milyen trafóról megy? Mekkora a puffer elkó?
A puffer elkó 2x2200µF/25v,az egész 18v ot kap meg nem tudom de 2,2ohm-s ellenállások helyett 1,5ohm-t tettem mert találtam egy hasonló rajzot és azon oan volt,ithol meg nem volt 2,2 -es és gondoltam jo lesz a 1,5-ös.Baj?
Hát végül kiderült hogy ez a rajz van nekem megcsinálva és csak anyi van változtatva hogy BD711 helyettBD911 és BD712helyett BD912 van de a probléma még fenn van!Hogy mikor bekapcsolom elkezd búgni de elég rendesen (ha kell küldök hangmintát)de közbe hallaccik valami zene is (ami a rádióba megy
).Próbáltam kivenni az R3-at meg a c2-őt,akkor nem hallaccik semi csak mikor feltekerem a hangerőt akkor is csak be be rebben
Én egyszer építettem egy ilyen erősítőt, de nem nagyon jött be. Először is próbáld ki, hogy ha nem kapcsolod be az erősítőt,és feltekered a bemeneti hangerőt, hallatszik-e vmi. Nekem valahogy ilyenkor is átment a zene, csak nem erősített semmit.
Lehet hogy csak az én IC-m volt rossz, de ez volt. Lehet hogy ezért hallatszik a nagy brumm alatt egy kis zene is.Próbáld meg, hogy kiforrasztod a BD tranyókat, és úgy kapcsolod be. Szinte semmivel nem lesz halkabb, mint tranyókkal, már próbáltam. Ha úgy jó, akkor ott lesz a hiba. Pl. a BSS elektronikán lévő rajzban fordítva vannak (voltak?) bekötve. Írod: az egész 18V-ot kap.. Ugye 2x18V-ot, +/-18v-ot is? Az ellenállások nem lehetnek a gond forrása. Üdv! |
Bejelentkezés
Hirdetés |






).Próbáltam kivenni az R3-at meg a c2-őt,akkor nem hallaccik semi csak mikor feltekerem a hangerőt akkor is csak be be rebben
Lehet hogy csak az én IC-m volt rossz, de ez volt. Lehet hogy ezért hallatszik a nagy brumm alatt egy kis zene is.




