Fórum témák
» Több friss téma |
Nem az OPA sebességével van a baj, ekkora impedanciával nem lehet a fetet elég gyorsan be ill. kikapcsolni. Lehetne rajta variálni de csak bonyolítaná az áramkört. Ezzel együtt ha a hangjában ez nem zavaró, akkor talán használható konstrukció lesz.
A hallgatózáshoz szerintem elég messze vagyok tőled.
A két gatet összekötő kondi azért segít a kapcsolási töltés kisütésében. Nehéz jó kompromisszumot találni, mert ha meredekebb a kapcsoló jel, akkor elkezdenek egymásra nyitni. Így legalább van idejük a kondin keresztül kisütögetni egymást.
Kell az OPA sebessége, lévén a tápáram töltöget, ami alapvetően egy áramgenerátor és vagy 10Vpp-t kell tudnia a szükséges meredekséggel. Szóval kell 10V/30ns minimum felfutás, legalábbis illenék.
Nem mondod, hogy ez már szól is nálad?
Szerintem a kimeneti négyszögjelek tökéletlensége és a nagy DT miatt valószínűleg magas a torzítása és ez valószínüleg rányomja a bélyegét a hangjára is. Bár ezt csak a Tinás szimulációdra alapozom. A Tinát meg nem erre találták ki.... Mindenesetre megkérdezném, hogy milyen hangja van és a valódi kész áramkör milyen paraméterekkel rendelkezik? Korreál a szimulációkkal, vagy jobb?
Vasárnapra két csatornás lesz. PWM torzítást nem tudok mérni, most készül a cucc hozzá. A hangot inkább akkor minősítem majd, ha már sztereo.
Nekem inkább az tetszik benne, hogy milyen hihetetlenül egyszerű ebben az elrendezésben nagy teljesítményeket csinálni. Az audio verzió majd kap valami hibajavító áramkört és akkor jó lesz a torzítása, tehát egyelőre ez nem a legfontosabb. De ezzel inkább menjünk át a PWM-be, mert itt kezd off lenni.
Üdv!
Összeraktam egy VF6-ot rövidzár védelemmel. A problémám az, hogy 7.5 ohmos műterheléssel torzítás mentesen, +-40VDC-s tápfeszültséggel 1Khz-en 20V effektív feszültséget mérek a kimeneten, ami kb 50W. Ha növelem a bemenő jelet a felső csúcs elkezd vibrálni a szkópon (lásd kép). Azután még jobban növelve egyre inkább négyszögesedik a kimenet. A rövidzár védelmi potikat kivettem a nyákból, de így is ugyanez a helyzet. Mi lehet a gond?
Tudom ,hogy nem mondok újat ,de valamelyik alkatrész elérte a teljesítményének határát. Hát ha van scópod akkor mérj rá a müveleti erősítő után is is.+-40V -ról mennyinek kellene lennie? Lehet ,hogy a trafó kevés ,vagy a puffermező?
Sziasztok.
Nem lehetne a fet-eket valami olcsóbb típusra cserélni?Mert itt elég drágán osztogatják őket.
Sziasztok!
Megtetszett nekem ez a VF3, mert elég egyszerű és sok jót is olvastam róla. Nekem 50W -os 8 Ohm -os hangfalakhoz kéne, tehát az alap 15W teljesítmény kevés szerintem, ideálisabb volna pl. a duplája, 30W. Tudtommal a VF6 az a VF3 2db zenerrel kiegészített, többszörös teljesítményű verziója. De hogy lehet ezt a teljesítményt viszonylag pontosan meghatározni ill. azt hogy mindez mekkora trafót kíván? Köszi
Hi.
Ha +- 40V a tápfeszed akkor 4Ohmon 100W 8Ohmon 50W körüli értéket kellene kapnod szinuszban. Valamennyi eltérés nyilván lehetséges és ez az eltérés függ a frekvenciától is. Rámérhetnél 50-100 Hz között és 4Ohm vagy 3,5Ohm terhelésen. Szerintem jó amit mérsz nem feltétlen esik össze a táp. Elvileg ennek a kapcsolásnak a frekvenci emelkedésével csökken a kimenő feszültsége. Amikor a szinusz teteje épp belapul akkor szoktuk 1%-nak venni a torzulást. Ha ezt megméred 50Hz-n akkor freki emelésével fokozatosan emelkednie kell a torzításnak. Számolj be légy szíves a mérési eredményekről. (milyen védelmet tettél a kapcsolásra , megosztanád a rajzot?) Üdv.: Ádám
Szerintem gerjedés...Fetek vezérlő lábára van ráforraszva közvetlenül soros ellenállás ?
Üdv!
A teljesítményt pontosan csak méréssel lehet meghatározni. Ha 50W szinuszos teljesítményre van szükséged, akkor könnyedén ki tudod számolni a szükséges tápfeszültségeket. U=(P*R)^0,5 Ez a képlet effektív feszültséget fog adni. Ha beszorzod még gyök kettővel, akkor megkapod az 50W/8ohm szinuszos kimeneti feszültség csúcsértékét. Ez elméletileg 28,3V körül van. Amit még jó tudni: az erősítő nyilván nem vezérelhető ki táptól tápig, tehát pár V-ot még rá kell "dobni". VF2 mérést láttam már testközelből (igazából Conductor volt), és az majdnem rail-to-rail volt. Szerintem +-31V tápfeszültséggel elérhető 50W 8ohm -on. Ha bele akarod kalkulálni azt is, hogy a trafó üresjáratban kicsit nagyobb feszültséget ad, mint terhelve, illetve hogy a pufferkondenzátorok kapacitása véges értékű kell legyen, akkor is bőven elég lenne +-33V. Ha állandóan szinuszt hallgatnál az erősítődön sztereóban, akkor 160W-os trafóra lenne szükség, 2*23V -os szekunder feszültséggel. De ha átlagos zenét hallgatsz, akkor szerintem elég lesz egy 120W-os trafó is, 6800µF pufferekkel tápáganként.
Először is köszi a választ! Tehát a teljesítmény a VF6 -nál leginkább a trafótól függ (fesz., áram) függ. Ha 50W -os hangfalat 50W -os erősítővel hajtok, abból nem sok jó sül ki, ezért írtam kb. 30W -os erősítőt. A trafó feszültségét pedig úgy lehet kiszámolni hogy (szükséges teljesítmény * hangfal impedanciája) a 0,5. -en és ez szorozva 1,41 -gyel?
Így?
Hali!
Építenék egy ilyen erősítőt. Lenne egy pár kérdésem. - +-20VDC-ről működne? - Van két darab KIA4558P műveleti erősítőm. Ezekben ugye kettő op-amp van. Meglehetne úgy csinálni, hogy jó legyen ehhez? Például ha nem kötök a másikra semmit csak egyikre. - Egy heed audio canamp-al a bementüket össze lehetne kötni?
Az utolsónál gondolnék ara is, hogy amikor már a vf3 elkezd torzítani maximum potméter álláson addig a canamp akkor kezd el hangot adni magából vagy már negyed potméter álláson ki lenne vezérelve.
Hello!
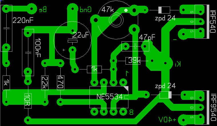
VF6hoz meretezek. "A kapcsolás egyszerűen megépíthető más feszültségre is, csak más zener diódákat kell használni. Úgy kell számolni, hogy a FET-ek gate nyitófeszültsége kb 3-4V, ehhez jön hozzá a zener dióda nyitó feszültsége, és a IC-nek maradjon olyan 12-15V tápfeszültsége." OPA606-ot szeretnek rakni bele, ez max 18V-ot bir el, 16V-os zenerem van hozza. A tapfesz 35V. Nem ertem pontosan, miszerint kell kiszamolni az ellenallasok erteket. Valaki elmagyarazna? Addig ertem hogy Ug=3-4V, Uz=16V tehat van egy U=20V.
Helló! A 35V táppal, 16V zenerrel nincs semmi számolni valód. A 47k trimerrel beállítod a nyugalmi áramot, és kész. Az IC egy oldali tápja az adataid alapján 15V lesz, az szerintem rendben.
Mas tappal hogy kellene szamolni?
35V csak egy pelda volt, meg nem tudom a vegleges tapfeszt.
Utáp=Uic+Uzener+Ufet, tehát a zener feszültség: Utáp-Ufet-Uic. Esetedben 35-4-14=17V. Nyilván a FET nyitófeszültsége 3-4V között van, az IC feszültsége sem kell hogy pontosan 14V legyen, szóval kicsit el lehet térni tőle. De ez az irányelv.
Meg tudod mondani hogy pl 60V-hoz hogy kellene atmeretezni az ellenallast?
A kepletre lenne szuksegem, hogy megertsem.
Szerintem Te a visszacsatoló ágban levő 33kohmos ellenállásra gondolsz. Ha jól gondolom, akkor ezt a tápfeszültség arányában kell növelni. Mivel a végfok 34V-hoz 33kohmot használ, akkor neked kb 60kohm fog kelleni. Ezzel gyakorlatilag megnöveled az erősítés nagyságát. Szóval ha bent hagyod a 33kohmot, akkor csak kisebb lesz a maximálisan kivehető teljesítmény.
Illetve a 33k meghagyása esetén kétszer akkora jellel lehet teljesen kivezérelni.
A 270 Ohm-os ellenallasra gondolok. Ne haragudjatok, en voltam a balga, hogy nem mondtam melyikre gondolok.
Bármekkora a tápfeszültség, az 1N4148-270 ohm komplexumon a fet nyitófeszültsége esik, nincs oka az ellenállás érték megváltoztatásának.
A 60V-os tápból lejön 4V Ugs, 14V IC táp, a maradék 42V-ot zenerrel kell biztosítani.
Ha érdekel itt egy nyákrajz ezen és látszik a visszacsatoló-ellenállás a feszültséggel arányos. Plusz még ez a rajz ki van egészítve egy busherot taggal is.
Nem igazan vilagos ez a mas tapfeszre atszamolas.
En szerettem vlna kiszamolni, de inkabb megkerdezem. ![]() A muveleti erositom max +-18Vot bir el. +-40V-rol fogom taplalni a vegfokot. Mekkora zener kell bele? A viszacsatolo ellenallason kivul kell mas ellenallast modositani?
Úgy mint korábban írtam.
A 40V-os tápból lejön 4V Ugs, 14V IC táp, a maradék 22V-ot zenerrel kell biztosítani. A 270 ohm nem változik, mert az Ugs független a táptól. A visszacsatoláson csak akkor módosíts, ha a jelforrásod 800mV-nál nem tud többet kibocsátani.
22V-ot hogy kell biztositani zenerrel? Ezt hogy erted? Kicserelem a z diodat 24V-osra es kesz?
|
Bejelentkezés
Hirdetés |






Így?






