Fórum témák
» Több friss téma |
Na itt más a helyzet. Alapvetően a kérdéses R-C- tag R része a kapacitív terhelés okozta fázistolást csökkent, valamint és ez a legfontosabb, csillapító tagként viselkedik egy kialakult parazita rezgőkörben, ami a végtranzisztorok miller hatásán csatolódik vissza és a tápfóliákon+a kapacitív terhelésen keletkezik.
A VF6 nyílt hurkú kimenete úgynevezett nagy impedanciás (áramgenerátoros) jellegű. Elvileg a topológiából adódóan nem kényes erre, mivel a kapacitív terhelés csak a kimeneti fokozat töréspontját tolja le idealizált (esetben), nem hoz új töréspontot. Tehát nem kell neki a kimeneti R-C-tag. Anélkül is stabilan kell működnie. Ha az instabilitás határán mozog, mert kritikus az IC nyílt hurkú frekvencia-fázismenete, akkor a visszacsatoló hálózatban kell beavatkozni! Vagy más IC-t kell választani (TL071).
Akkor nekem ezért "gyűlt már meg a bajom" az NE5534-el... Sokszor játszott gerjedőset a VF szériákban.
Hello Emberek
Nemrég elhatároztam magamban, hogy megépítek egy kis teljesítményű olcsó végfokot a számítógép mellé, mert a gyári 1-2 e forintos műanyag, aktív recsegők nem sokat érnek. A választás a vf3-ra esett. Kis alkatrész igényű és olcsó megoldás. Olvasgatom a fórumot és már a 20.oldal körül jártam mikor belefogtam. Mára már az alábbi fotókon látható állapotban van. Gondoltam megosztom veletek. Még kész nincs de olyan 80% os lehet az egész. Főleg az esztétikai része hiányzik. A fórum indító nyák alapján készült, sok odafigyeléssel és gondos, precíz munkával. Sem állítgatni sem különösen élesztgetni nem kellett, pöccre indult a sztereo változat. Azért elővigyázatosságból tettem a kimenetre egy 4700µF leválasztókondit. Az egész egy kis teljesítményű olyan 45-50 wattos trafóról megy ( csak kis hangerőn hallgatom ) valamint nem volt még pénzem venni egy olyan 100W körülit. A trafó 2X24 voltos ezt kondis megoldással szimmetrizáltam. Így saját szekundere van mindkét oldalnak. A hangja? Hasonlítani egy gyári 5.1 /100 wattos *ENON alsó kategóriás házimozi erősítőhöz tudom. Annál szebben szól. Egy saját építésű JLH "A" Class mellett viszont elbújhat. A magasai kicsit kevesek a JLH-hoz képest de 1-2 CD végighallgatása után megszokható. A mélyei szerintem rendben lennének, ezt betudom a kicsi teljesítményű trafónmak és a tápomnak. Lehet hogy a későbbiekben építek mellé egy hangszínszabályzót és a magashíányom is elmúlik. Összességében egy jó kis kapcsolás. Köszönet KIRály Tibornak érte.
Még pár kép
Ügyes vagy! Szép munka! Gratulálok!
Sziasztok! Az eredeti VF3 kapcsolásba az IC (TL071) tápágába betennék 1-1 18V zénert akkor használhatnám +-24V-ról, semmi mást nem módosítanék csak a zénereket raknám be. Azért kérdem mert a VF6-nál már más értékű ellenállások vannak a gate előtt.
Amatőr kérdés: hogyan kell kiszámolni a VF6 esetében hogy mekkora lesz a kivehető maximális teljesítmény 8 ohmos hangfalra? 40V tápfeszről
Sziasztok!
A VF3-nak mekkora a legkisebb tápfeszültsége amiről elindul? +-15? Előre is köszönöm.
Köszönöm a válaszod, és mekkora borda kell hozzá, mondjuk hogy ha egy bordára három végfokot szeretnék szerelni. A minimális érdekelne, mert szűkös a költségvetésem erre .
Üdv!
Szkóppal megpróbáltam megmérni a VF6 leadott teljesítményét. A szkópot rákötöttem a hangsugárzóra az erősítővel párhuzamosan. Ezután 1kHz-es szinuszjel. Eddig minden oké. Maximálisra feltekert hangkártya esetében Upp=10V-ot mértem. Namost én ezt nem értem. Ezek szerint ez csak tizen watt lenne? Valamit elronthattam? Pedig nagyon hangosnak tűnt. Közben gondoltam, nagyobbra változtatom a visszacsatoló ellenállást. Hát két másodpercig jó is volt, aztán füst.... Node a kérdés változatlan: lehetséges, hogy rosszul értelmezek valamit? A szkópon 0.5V/div állásban volt a gomb, a mérőfejen 10x-es mérést állítottam be. Ez azt jelenti, hogy az első hosszú vonal 5V-ot jelent. Az első két ilyen vonal közé szorult be a szinuszhullám. U.I. Vagy eltekerhettem a finomító gombot??
A végfok teljesítményét tisztán Ohm-os terheléssel kell mérni, pl kantálhuzallal. Mértél impedancia menetet a hangsugárzódon? Ugye nem... tehát a fene se tudja hogy hány Ohm lehet 1 kHz-en
A hangosság érzete pedig nem igazán vethető össze az elektromos teljesítménnyel.
Na, kiszaladtam, megnéztem, a kalibráló jelet jól méri.
Egyébként mértem impedanciamenetet.
Nekem is utána eszembe jutott a műterhelés, mert van is.... Akkor megnyugodtam, FET-csere lesz a nyerő megoldás. Köszi!
Mérj le egy pontosan 8 Ohm-os drótot és azt használd terhelésnek a mérés alatt.
A terhelt kimeneten effektív feszültséggel kell számolni, ezért egyszerűbb ha egy multiméterrel AC módban méred. ITT meg tudod nézni, hogy én hogyan szoktam csinálni.
Hali!
Ha egy vf3-at akarok 2 ohmról járatni, akkor a elég a feteknek meg a rajtuk lévő diódáknak erősebbnek lenni?Meg ugye értelemszerűen a tápnak is...
Sziasztok. VF3-bol érdemes kocsiba subwoofer erősítöt csinálni ? Vagy inkább használjak valami nagyobb teljesítményüt?
Szia
Ha csak 12 volt áll a rendelkezésedre,akkor inkáb TDA1562q
Nem 12- kapcsolo táppal oldom meg a szimmetrikus feszültséget.
Nos,akkor a döntés a te kezedben van..Bár én még mindig hajlok valamilyen IC felé..PL TDA7294..egyszerü és tele van olyan védelmekkel,amivel a VF nem..A VF3 audiofilebb annál,hogy szubládát hajts vele,valamint a teljesítménye sem tul nagy,ami a mely hangoknál azért elvárható lenne..
Köszi, egyébként is arra gondoltam eleinte hogy VF3 az a kb 200-250 hz-töl erősít, egy másik pedig az ez alatti frekit. egy aktív hangválot segítségével. És 2*30 voltrol még müködne, ha az ic-nek zener diodával állítanám elö a 15 voltot.
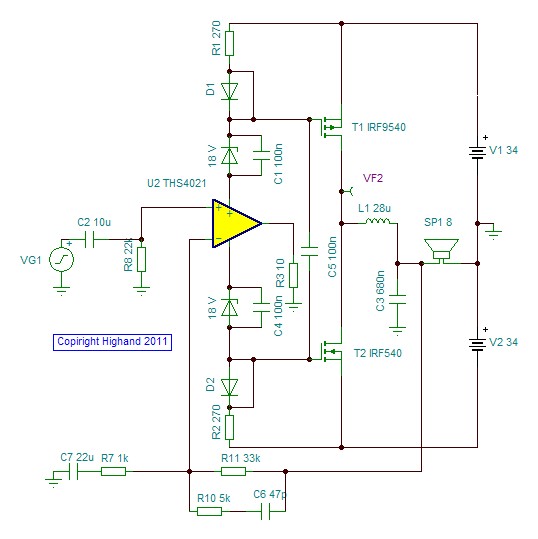
A VF 6 tulajdonosok egy nagyon egyszerű módosítással átalakíthatják az erősítőjüket D osztályú PWM erősítőre. Ekkor elhagyható a nyugalmi áram és az azt beállító alkatrészek, valamint elegendő egy kicsi hűtőborda használta, hiszen a melegedés kb az ötöde lesz a megszokottnak. További előny, hogy az IRF-ek nagyobbra cserélésével és 30 V-os zénerek használatával felemelhetjük a tápfeszültséget akár 2x45 V-ra is. Ebben az esetben meglévő erősítőnk akár 200W-os is lehet, függően az alkalmazott transzformátor teljesítményétől.
Az átalakítás során arra kell ügyelni, hogy mindenképpen igen nagy slew-rate értékkel rendelkező műveleti erősítőt kell alkalmazni, amilyen a rajz szerinti típus is. 400 V/us min. A mellékelt ábrán láthatóak a kimeneti jelalakok is. A rajzon látható RC szűrő nem szükséges a működéshez, az csupán a szkóppal való vizsgálhatóságot szolgálja. Jó építgetést.
Az egyértelműséghez itt a rajz az átalakításról.
Az IC cseréjéhez nem mindennapi kézügyességre lesz szükségetek, nem is értem miért nem kapható ehhez átalakító.
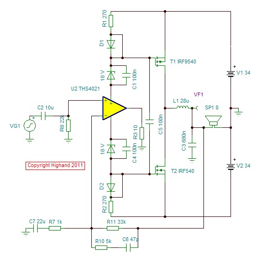
Két kérdésem lenne. Miért van átkötve a D1 és D2 dióda? Az nem is kell bele?
Hogy lesz ebből D osztály? Az ic nem csak egy mezei műveleti erősítő, hanem D osztályú meghajtó IC?
Azért erre kíváncsi lennék működés közben. Ilyen gyenge meghajtással szerintem elég rendesen torzít és a kapcsolási veszteség is kb. 2x 3x akkora, amire meleggel fog reagálni.
A dióda nem kell bele, csak azért hagytam a rajzon, hogy minél könnyebb legyen átforrasztgatni D osztályra, no meg ha működik, úgyis legalább egyszer visszaállítja az ember, hogy visszahallgassa az eredetit.
Látogass át ide, itt leírtam egy másik kapcsolásról , mitől lett D osztályú, az elv ugyanaz.
Bővebben: Link
Hát igen, lehetne meredekebb a kimenő jel, még gyorsabb műveleti erősítő kéne bele. Azért így is hozza a D osztályra jellemző hangot és sokkal kevésbé melegszik, mint AB-ben. Kb. 90% körül lehet a hatásfoka, egy igazán megcsinált D osztály ennél azért 5-6%-al tud jobbat, ami így nem tűnik soknak, de a gyakorlatban mégis tovább lehetne felezni a hűtőbordát...
Nem mondom, hogy ez lett a D osztály csúcsa, de nagyon egyszerű az átalakítás és végső soron a kapcsolással akár 1000W is elérhető, persze csak diszkó célra. Segítenél gyűjteni 30 V-os DIP 8-as tokozású OPA típusokat, ami jó lehet bele?
Hétvégén szerintem meg tudod hallgatni nálam, addigra összerakok egy másik próbapanelt.
|
Bejelentkezés
Hirdetés |



















