Fórum témák
» Több friss téma |
Az már tisztázódott, hogy a diódák nem képesek a nyugalmi áram stabilizálására, elhagyásuk nem okoz lényeges változást. Kellő hűtés ígyis-úgyis nélkülözhetetlen.
A diódák átkötésétől jelentősen csökkenni fog a nyugalmi áram. Azt érdemes tisztázni, milyen műveleti erősítőt használsz, hogy ilyen nagy az áramfelvétele az IC-nek.
Most NE5534-es van benne, de van itthon OPA134-esem is azzal még nem próbáltam ki.
A diódák piszkálása előtt néhány ötlet, amitől túl nagy a nyugalmi áram a poti maximális ellenállásánál is.
Gerjed, szkóp hiányában 470nF 10 ohm terhelésnél az ellenállás melegszik. Az IC áramfelvétele a szokásos 4-5mA helyett több, az adatlap 8mA-t is megemlít. A 470 ohm ellenállások vagy 47k poti nem olyan értékűek mint ami rájuk van írva.
Hány pF kompenzáló kapacitást tettél az NE5534-re?
A visszacsatolásban levőre gondolsz? Oda mindig 47pF-os kerámiát használtam (már amennyire egy kerámia kondi pontos értékű).
Sziasztok!
Nem tudjátok mi lett a HAROM B weboldalával ? Köszi Bencikusz
A freeweb megszünt mint ingyenes webszolgáltotó. Aki nem tért át fizetősre, tudtommal mindet törölt.
Igaz, hogy off de tényleg nagy görénység volt. Sosem voltak az adatok biztonságban ott.
Nem visszacsatoló kondenzátorról beszéltem, hanem
az 5-8 láb közé kötendő kompenzáló kapacitásról.
Értem már, oda szerintem nem is raktam kondenzátort. Akkor ez lehetett a gond.
Sziasztok.Nincs meg valakinek ennek a nagy testvérének a rajza ami +-60 voltra volt méretezve nem tudom az minek volt keresztelve talán vf5 vagy 6.Most van egy kis időm a megépítésere de annak nem találom a rajzát és az oldal sajna már nincs meg.
előre is köszönöm. *
Több, mint valószínű...
22-47p között kell választani, az IC adatlapján található görbe szerint.
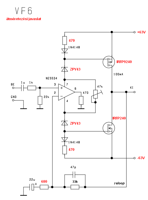
Szia! Vf6 rajza. A zener diódákat és a mosfeteket kell a tápfeszültséghez igazítani, esetleg a visszacsatoláson nagyobb erősítést állítani. (A Vf3 és a Vf6 topic össze lett vonva.)
szia köszönöm a rajzot.Milyen értékeket kellene átszámolni a +-63 voltos müködéshez?a fetek amiket vásároltam azok irfp 240 és ennek a párja.azok elbirják a tápfeszt plusz minuszba.a visszacsatolás értékén miket kell figyelembe venni?
ne haragudj a traktálásom miatt de ezek a dolgok kimaradtak az életemből. előre is köszönöm
Készítettem egy javaslatot az alkatrészek értékére vonatkozóan, pirossal jelölve. Az Irfp-k 100mA drain áramához 4V gate-source feszültséget becsültem. A zenereken folyó áram 7mA körüli. A zener kiválasztásánál a szabványos feszültségen kívül a 0,3W diszipációt is figyelembe vettem (melegedni fog).
Az erősítés 50-szeres, így 890mV-tal teljesen kivezérelhető. Nagyobb érzékenység érhető el a 680ohm további csökkentésével, vagy a 33k növelésével. Az 1N4148 diódák vajmi keveset oldanak meg a nyugalmi áram stabilizálásából, ezért ajánlom használj minél nagyobb hűtőfelületet.
Lehet ,hogy belekezdenék én is egy Vf6 ba , mert van amikor a B5 már kevés , és nem túl jó hangosításra használni.(Sajnálom)
Van 2 db 250 W-os AC 48 V trafóm , csak nincs szívem szétszedni ,hogy tekerjek belőle le. Ezekkel +/-68 V lenne a tápom. Nem túl sok ez kicsit ? Ekkora fesznél mennyi puffer kellene? Milyen FET-ek? Mekkora teljesítményt tudnék kivenni , 4 és 8 ohm-on? Vagy inkább építsek mást?
Szia!
A kézenfekvő válasz az volna, hogy építs Vf2-t, de nem látom akadályát a Vf6 topológia alkalmazásának sem. Amit a Vf2 földelt bázisú tranzisztora teljesít, azt meglátásom szerint a műveleti erősítő tápáramából is ki lehet nyerni. Természetesen itt is célszerű kettő vagy több mosfetet párhuzamosan kapcsolni. Ami az igazi kihívás az a nyugalmi áram hőfokstabilitása. Jelenlegi elgondolásom az IC táppal párhuzamos potméter kiváltása áramgenerátorral, melyet viszonylag egyszerű hőfokfüggővé tenni. A szekunder feszültségek jók, 1x400-500W/4 ohm, vagy 2x200-250W/8 ohm mehet róluk. Értő kezekben a transzformátorok teljesítményének alulméretezettsége nem fog problémát okozni. A táp szűrésére 10.000µF -ot ajánlok.
Szia. ebből így hány W-ot lehetne kivenni?
Szia! 110W/16-ohm-on. Kalandvágyók köthetnek rá 8 ohm-ot 200W reményében
Az azért szép
Szoval a 4 ohm az szoba se jöjjön ?
Miért ne, csak némi módosítással. Több hexfetre ajánlatos szétosztani a teljesítményt. Nézz szét a Vf2-ben.
Sziasztok! Szeretnék építeni én is magamnak egy erősítőt . Tetszik nagyon nekem nem tudom miért de megfogott ez VF6 de inkább az egész sorozat. Csak az a baj hogy szerintem rossz helyen keresgélek. Ezeket csak fettel lehet csinálni? Mert nekem csak tranzisztorok vannak. Ha jó tudom FN1016 és párja.
Meg lehet tranyókkal is, mert már elég régen megépítették. Kérdés, hogy érdemes-e...
Hááát szerintem nem
Majd akkor ha tudok beszerezni hozzávaló fetet majd akkor próbálkozok addig is esetleg nem tudsz (vagy átírányítani valahova) valami jó egyszerű leírást erre a tranzisztor párra! Szeretnék csinálni egy erősítőt ami nem túl idő igényes de viszont érdemes vele foglalkozni kicsit. Köszi előre is!
Szia! Ezt feltétlen próbáld ki. A témáját figyelem, ha kérdésed van oda is írhatsz.
Sziasztok!
Itt megtaláljátok Király Tibor jelenlegi honlapját! Ahol fellelhető többek között az összes VF erősítő dokumentációja! |
Bejelentkezés
Hirdetés |




22-47p között kell választani, az IC adatlapján található görbe szerint. 






