Fórum témák
» Több friss téma |
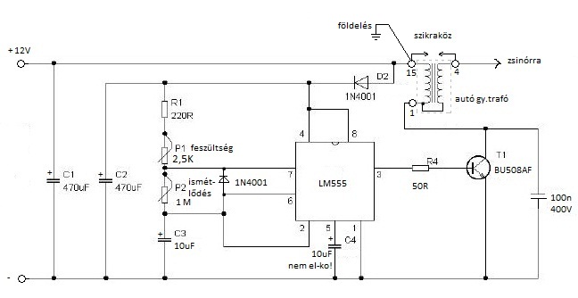
Üdv. A kérdésem az lenne, hogy a korábban Oldman által feltett kapcsolás az alábbi módosításokkal működik-e? Ugye először is a 470k-s ellenállásnál levő dióda megfordítása. Másodszor a mai 555-ös IC meghajtja kellőképpen a nagy tranzisztort. Jól van bekötve a rajzon? És működik-e BU508-as tranzisztorral? Köszönöm előre is.
Áhá... Köszönöm
Üdv mindenki volna 1 kérdésem, csináltam 1 villanypásztort, és terhelés nélkül 6000 -ret üt 820 ohm -os terhelésen 2000 -ret. Akkor kb mekkora területet lehet vele bekeríteni ??
Üdvözlet!
A két villanypásztort Én is megjavitottam, a félvezetők rendben voltak. Az egyikben csak kondenzátort a másikban AGYT is cserélni kellett. Viszont a müködése érdekes, a kondenzátor egyik felén -600V-ot mértem az egyik pásztoron a másikon -1000V felett a testkábelhez képest. A tirisztor olyan mintha forditva lenne bekötve vagyis a katódja ezen a 600V-on van az anódja pedig a testen. Az egyikben nekem is volt a 4db dióda, de itt a külső táp nem volt egyenirányitva ellenállás viszont nem volt, ebből is látszik, hogy azonos gyártó sem gyárt mindig felépitésében sem mindig egyforma terméket nem beszélve az alkatrészekről.
Helló
Lehet,hogy nem is tirisztor van benne,hanem triak.
Szia! Nekem valamiért nem működött, viszont egy hasonló és egyszerűbb kapcsolás működik, én is Bu508-at raktam bele! Viszont a bánatom az, hogy kicsit gyengus! Feszmérővel üresen alig 4kV, 40m egyszál madzaggal már csak az 1kV-os glimm passog!
Szerintetek valahogy esetleg lehet "erősíteni" rajt?
Ebből a kapcsolásból kb. ez a kivehető maximum, de arra a 40m-re amít említettél még elég is kellene legyen, de ehhez nagyon fontos a jó szigetelés! Elméletileg kicsit erősebb lesz a pásztor, ha olyan trafóval használod ami már elektronikus gyújtáshoz való, illetve ha a fellelhető legkisebb szekunder ellenállású trafót választod.
Ha nagy távolságokat kell bekeríteni, mindenképpen az inverteres pásztor a jó megoldás.
Szia! Elektromos kötődobozba aminek a mérete akkora, hogy a trafód meg a kondid és az elektronikád beleférjen.
Azt meg, hogy neked mekkora a trafód meg a többi egymás mellett, azt te tudod megmérni. Nekem ilyenbe simán belefért: Bővebben: Link
Üdvözlet mindenki 1 kérdésem lenne csináltam 1 inverteres pásztort , és mikor elkészültem vele észrevettem, hogy sajna semmiféle trafót nem tudok ráköttni mert nincs itthol.
Már majdnem fel is adtam aznap mire kezembe került 1, 24 cm2-es mikrosütő trafója, bekötés útán igen csak meglepődvel látom, hogy a 10000 et igen szépen kiüti de 600 ohm -os terhelésen semmi igen izmos a condi is 50uf 500v os. A 600 ohm os terhelés 6-7 kisülés után igen csak felmelegszik! Rákötöttem 1, 220/24w os izót is nos hát a 2. kisülés után átt is vándorolt a kukába. Mennyire lehet ez veszélyes ?? Használhatom bátran ? vagy inkább tekerjek hozzá rendes trafót ! A válaszokat előre is köszönöm.
Sziasztok!
Olyan gondom van, hogy a belső szikraköz miatt minden alkatrész oxidálódik. Hogy miért azt tudom. Külső szikraköz lenne a megoldás, de sajnos a kerítésnél mindig megnézik, hogy mi szikrázik(közel van a villanyóra rendszer...) Esetleg valakinek egy jó ötlete? A doboz zárt, szigetelt IP 56-os. Köszönöm!
Ha szétnézel a téma képei között, akkor fogsz találni megoldást belső zárt szikraközre.
Szia! Nálam egy üvegbiztosíték 2 végén ki van fúrva és abba lett beleforrasztva 2 drótdarab.
Akkor valószínü tekernem kell 1 et!
Amúgy kb 40 km lenne le kerítvel vele. Nem tudtok 1 joule mérő kapcsolást ?? Kiváncsi lennék mennyit tud kiadni magából.
A szikra "nagysága" leginkább két dologtól függ, az egyik a kondenzátorban tárolt energia, a másik meg hogy a trafó milyen hatásfokkal juttatja ezt a kimenetre, ebből látszik hogy jobb trafóhoz kisebb kondenzátor is elég. Szóval ne 50µF hanem kevesebb. De ha még úgyis túl nagynak találod egyszerűen a trafót egy kis szikraközön keresztül (sorban) kösd a karámra.
40km-hez nem lehet gyújtótrafót használni, ha meg van egy jó trafód, kár lenne elrontani
Ha a kimeneti fesz. nem haladja meg a 10.000 voltot es a kondenzatorban tarolt energia sem nagyobb a megengedettnel, az impulzusok kozti ido is a szabvany 1mp. akkor mitol tud eletveszeljes lenni?
50mikro 350V-ra toltve 3Joule energiat jelent, ami egy kozepes teljesitmenyu pasztor teljesitmenye Az egy masodperc az nem azt jelenti hogy annyi ideig folyik aram a huzalban, hanem ennyi idonkent ismetlodnek az impulzusok, amik nagyon rovid ideig tartanak. 10.000voltnal a 2A 20KW-ot jelentene, ami azert nagy tulzas. Nem a trafo merete a veszelyes, hanem hogy mekkora energiat sutunk ki rajta.
AZ a baj hogy a kondenzátorban tárolt energia alapján történő összehasonlítás kis túlzással olyan mintha a színe alapján hasonlítanánk össze a villanypásztorokat.
Pl azt a 3J-t egy gyújtótrafó tized akkora hatásfokkal juttatja a kimenetre mint egy mikrotrafó... Vagy még rosszabb, nem mértem de elég csak kipróbálni és látni a szikrát.
Ez igy van!! pont ez a lényege, mivel nem 100 méterre tervezem ezért nagy kell legyen, de a tesztelések alapján még ez is kicsi!
Viszont speedrite63000 akkkor ez is életveszélyes kell ,hogy legyen! Mondlyuk ekkkorát azért nem akarok de nem baj ha 1 kicsit többet tud mint ami
Nincs 1 mm csak 0,45 a primer az 1.5mm !!
En idealis esetrol beszeltem, vagyis ha 100%-ban kijuttatna akkor sem lenne nagyobb mint 3J. Tehat ha a primerbe juttatott energia a megengedett hataron belul van, akkor lehet nagy a trafo, a kimeneti energia sem lesz nagyobb.
Sziasztok!
Gondoltam megosztom veletek mire jutottam! Két villanypásztort építettem meg: 1, Vicsys féle Kutyapásztor (Már kész volt, mikor eszembe jutott hogy volt nekem annó egy régi stobi, ami kis átalakítással használható lenne) 2, És a mellékelt rajz alapján újrafirkáltam és megépítettem a saját ötletemet is (és cirka KT505 van benne... mert ez volt előtte a srobiba... megjegyezném a strobit még 1995 körül építettem !!!). Ezidáig egy kölcsön pásztorral dolgoztam, belekukkantottam amiben egy 25µF-os kondi figyelt. Szóval van 3 összehasonlítási alap (műanyag dróthálómellett kifeszített vezeték teljes hossza kb 300 m): Gyári (Sógrom kecskét őrzött vele): Megfogom a drótot, ráz rendesen (kb 4-5 mm-től cikrít üresen... gondolom van benne túlvédelem...) Strobi alapú (saját fejlesztés): Ugyanaz vagy talán kicsit jobban ráz mint a gyári (megjegyezném több mint egy centiről is cikrát húz üresen) Kutyapásztor: Ez sokkal solídabban ráz, és a cikra is kb 2-3 mm-t tud max üresjárásban (Itt szertném megragadni az alkalmat hogy Vicsys felé semmiféle rossz szándékom nincs, megköszönöm neki eddigi segítségét, leírásomban csak tényeket közlök) Tán még annyit kihangsúlyozok, hogy saját megépítésemben a 10µF "teljesítménykondi" polaritásfüggő, mert "ez volt itthon" és nincs gond vele, műkszik... (ha valakinek hozzászólnivalója van, ne tartsa vissza). István Idézet: „a 10ľF "teljesítménykondi" polaritásfüggő, mert "ez volt itthon" és nincs gond vele, műkszik...” Hosszútávon nem jó megoldás.
nincs gyakorlati tapasztalatom... felvilágosítanál?
Egyébként gondolkozom hogyan lehet nagyobb teljesítményt kicsikarni, de gondolom nagyobb tirisztor, nagyobb kondi és az 50K helyett valami párkás nagyteljesítményű ellenéllás... vagy rosszul vélem?
Ide impulzustűrő, nagy áramokat leadó kivitel kell, csekély szivárgó árammal. Metálpapír, vagy régebbi olajblokk kondi örökös lehet.
Bocs,hogy bele szólok. A polarizált kondenzátorral működik,de néhány perc után kezd melegedni. Majd hosszabb használat után vége. Ez lehet néhány óra vagy nap. Hiába megfelelő a feszültség tűrése. Azt használj amit Mex ajánl akkor nem kell javítanod.
Köszi a tanácsokat... Már csak érdekelne ti hogyan növelnétek teljesítményt a saját fejlesztésen (ugyanis ha az 50k-s ellenállást csökkentem elfüstöl)
|
Bejelentkezés
Hirdetés |








