Fórum témák
» Több friss téma |
Ebben a topikban már rengeteg szó esett ezekről. Egyszer érdemes végigolvasni mind a 153 oldalt (sok, de nem lehetetlen) vagy legalább a topikban rákeresni a "szabvány" szóra. Vagy így, és van ez: EN 60335-2-76.
Igen, igazatok van!
Köszönöm a segítségeteket! ![]() Üdv.: Jax
üdv a segitségeteket kérném 2 honapja kaptam egy aksis 12 vot-os villanypásztort a neve aranykalász mgtsz ráckeve áram felvétel 1.6 a kimenö 5kv gyév 1977 edig rendesen működöt de egy hete azt vetem észre ,hogy amikor bekapcsotam félora elteltével a katogás megszűnt és csak zug a villanypásztor miért van ez
Komolyan mondom rossz olvasni amit írtál! Sem mondat eleji nagybetű, sem a tulajdonnév nagybetűje sem pedig a mondatvégi írásjelek... Azt sem tudom, hogy kérdezel vagy csak úgy odaböffentettél valami zavaros gondolatot? Szedd már össze magad és tiszteld meg a segítőket azzal, hogy normálisan írsz, ebbe a szakmai fórumba!
A hozzászólás módosítva: Nov 11, 2012
vicsys szevasz figyej lehet ,hogy veled van a baj mert én normálisan leirtam a problémámat lehet,hogyte nemtudsz olvasni én eröl nem tehetek
Nem vitatkozok veled, teljesen felesleges. Kíváncsi vagyok, hogy hány segítő választ kapsz...
Hali! Jó lenne róla valami kapcsolási rajz vagy fénykép. Így látatlanba nagyon nehéz tanácsot adni, mert nagyon sok minden okozhat ilyesmit. Főleg, hogy nem egy mai darab. Írtad, hogy 12-voltos, az azt jelenti, hogy aksiról megy? Ha aksis lehet, hogy az gyengélkedik meg kellene mérni az aksin a feszt, meg az áramfelvételét akkor is amikor még jól megy, meg amikor zúg.
A hozzászólás módosítva: Nov 11, 2012
Szevasz k_h ezeket a képeket sikerült csinálnom ja igen aksirólmegy és az aksi uj
A kondenzátorok kapacitása még jó? A taró feszültségei? Kimeneti feszültség?
Nincs kapcsolási rajz így elég nehéz bármit is mondani. Mi az amit eddig megmértél? Gyakorlatilag nulla infót adtál ahhoz, hogy segíteni lehessen a töbit meg előttem érthetően leírta más is.
Jó lenne kép még az elektronikáról, beültetési oldalról is, meg a forrasztási oldalról is, valamint a vezetékezésről, hogy vissza lehessen belőle fejteni a kapcsolási rajzot. Érdemes még megnézni, hogy nem e melegszik valami, főleg a tranzisztorok a hűtőlemezen. Persze csak óvatosan nehogy megrázzon, langyosnál nem lehet melegebb. Főleg ha germánium tranzisztorok vannak benne, azok nem nagyon bírják a meleget. Attól, hogy új az aksi, mindenképp meg kell mérni a feszt meg az áramfelvételt is, mert ez az első kiindulási pont, hogy a tápfeszről meggyőződjünk, hogy rendben van-e. Mert lehet, hogy új az aksi, de ha rosszul van feltöltve akkor hamar lemerül.
Szia.
Valóban jó lenne pár kép a nyákról. Igazi retro készülék. A rajz egy 1986 gyártású készülékről lett vissza fejtve. Ebben a germánium tranzisztorok mellett ott figyelt egy UJT a gyújtáshoz.
Többször javítottam már ezt a típust 4-5 centis szikrát ad és volt hozzá még egy ilyen nagy doboz az volt a 220-as tápegység. Nehezen hozzáférhető és szerelhető.
Egy alumínium profil két végén panellel zárt dobozt alkot. A profil tetején levő két tranzisztor fazékvasmagos trafóval állít elő 400V körül amivel tölti a két alsó kondenzátort. Ha a sípoló hang és a Volt megvan akkor ez a rész rendben, ha nincs akkor ki kel venni a tirisztort ami a belső panelre van csavarozva. így sípol akkor zárlatos a tirisztor. Sípol de nem gyújt akkor a tirisztort vezérlő dióda, sípol szaggat még sincs szikra akkor a I-E vasmagos nagy trafó a zárlatos. Én cseréltem már benne tirisztort amit 555-el vezéreltem gyújtótrafót tetem bele így maradt hely a 230-as tápnak is egy dobozban. Az 1.6 az A és a biztosítékra vonatkozik, de az 1.2A -t is sokallom mert az én pásztorom maximum 0.2A-t fogyaszt és akkor 2 centiről áthúz .
kerasy azt írta, hogy csak egy idő múlva szűnik meg a kattogás, bár a szikráról semmit nem írt, hogy van-e vagy nincs. Ebből arra következtetek, hogy valami melegedés is lehet. Nem tudom, régi készülékeknél mi szokott jellemző probléma lenni. Régebben használtam germánium tranyót jól működött, de elégvolt neki, hogy langyos legyen akkor elkezdett átereszteni. Nem tudom, hogy ez csak öregedés miatt van-e vagy alapból ilyenek ezek.
Nem ide tartozó téma, de ezen a jelenségen alapozva csináltam meg a tápegységemben a ventilátor fordulatszabályzást is. Egy kisteljesítményű germánium tranyó érzékeli a hőmérsékletet.
Ezeknél a készülékeknél hogyan védik meg a nagyfesz trafót az átütéstől, amikor terheletlen a kimenet? Az autós trafók kifejezetten nem szeretik az ilyen üzemet.
Ezeknél nincs védelem , beleírták a használati utasításba hogy terheletlenül nem szabad bekapcsolni, találkoztam olyannal ami a fém házhoz csattogott terhelten is.
Nekem van még szovjet germánium tranzisztorokból rendszerváltás után vettem kilóra nagyon olcsón. Hűtőborda nélkül próbáltam és egész sütősre melegedet mikor leállt a működés, ezután hagytam lehűlni és működött tovább. Úgy is jártam már hogy lehűlés után működött tovább és nem is melegedet többet (valami átalakulhatott benne). Ugyanolyan számú alkatrészek között nincs két egyforma.
A hátulján kikandikáló Isolátor gyertyára hogyan csatlakozik belülről?
Amivel én találkoztam azon tömszelencén keresztűl kidugtak egy gyújtáskábelt.
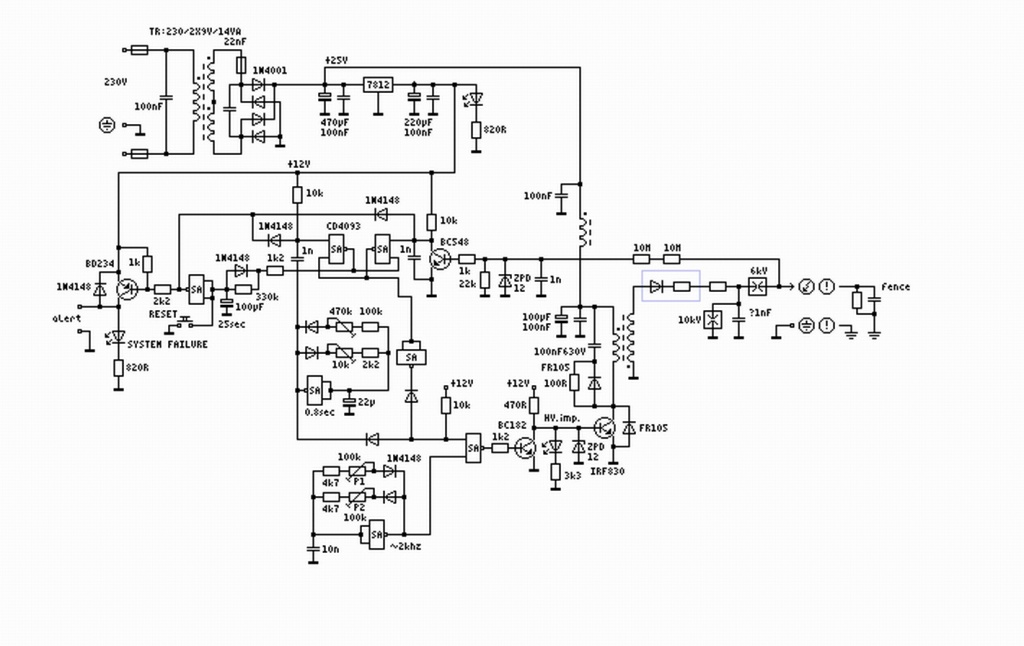
Megcsináltam most már "rendesen" a saját fejlesztésű villanypásztort legalábbis a panel megvan, még dobozolni kellene. De valahogy elég tanácstalannak érzem magam. Még a kimenő kondi valahogy aggaszt. Nem tudom mekkora kellene amit rásütök majd a kerítésre. Csináltam egyet próbaképpen, 6nf körülire sikeredett, de ez szerintem nagyon erős, az íveket látván mekkorát csattan tuti lyukat ütne az ujjamon. És én még naívan azt hittem, hogy ennél vagy tízszer ekkora kell.
R5 elhagyható, kicsit bolondítja a kapcsolást mert emiatt lassabban töltődik a kondi ami kisül a tekercsre végül, és a glimm körébe rakott 1µF meg hamarabb feltöltődik. Sajnos csak kísérletezéssel fogsz jó végeredményt elérni.
A glimm körében az ellenállást és a kondenzátort is növelheted, kondi 2-3-4-5µF de 650V! A bemeneten lévő korlátozó ellenállás meg ügye nem valami negyedwattos kis félgyufafejnyi cucc? legalább 1 de inkább 5W os ellenállást rakj oda, annak az értékét csökkentve tudod gyorsítani a kondid töltését amit a tirisztor majd kisüt, az a lényeg mire a kondi feltöltődik ne teljen el 1 sec , 1µF feltöltéséhez ( nem tudom hirtelen mekkora kondit raktál oda) 10k alá ne menj azzal még az 5-10µF is időben feltöltődik. Még valami 60W os leválasztó trafó elefánttal bolhára kategória, 5W os elég lenne, de mivel gondolom ez van használd. A hozzászólás módosítva: Nov 17, 2012
Melléklem a jelenlegi rajzot, hátha valakinek van valami észrevétele. Még kell majd "finomhangolni". De remélem az csak értékmódosítás lesz és nem kell már többet belegányolni a kötözésbe.
Kedves dizi és SEC!
Kaptam "javítás céljára, 2 db villanypásztort, amikre nagyon ráillik a ti leírásotok. Érdeklődtem már a "Ez milyen alkatrész?" topikban, ott azt mondta az egyik forumozótárs, hogy nagyon hasonlít a majsai Czinkóczi féle villanypásztorra; és ha jól tudom, akkor tényleg majsáról származnak a pásztorok. Csak az egyik pásztorban található trafós megoldást fényképeztem le, mert a másikban csak egy nagyobb fajta szénkupac található :S Ha esetleg tudnátok segíteni, hogy melyik alkatrész mi lehet, meg össze tudnánk hozni egy kapcsolási rajzot, akkor annak biztos más is örülne, mert aki ezt használta, az nagyon esküdött rá, hogy bivaly egy gép... Előre is köszönöm a segítséget!
Szia! Köszi, most nagyon sokat segítettél, épp írni is akartam, hogy még mindig gyenge pásztor.
Az a gond, már diacos vezérlésre álltam át, de attól függetlenül az R5 meg az R1 ellenálláson változtatni fogok. Most 18µF-ot használok, de mindenképpen szándékomban áll ezt lecsökkenteni. Nagyon sok. A Trafóval kapcsolatban sajnos kisebbet, olcsóbban nem találtunk. csak ez az "elefánt" volt. Akkor azt ajánlod, hogy 5W 10K ellenállás R1 helyére, R5 meg maradjon el? Plusz egy kétutas egyenirányító az egyutas helyére. És akkor marad 4uF. Üdv.: Jax
Szia.
Kíváncsian várom a próbát, ilyen megoldással nem találkoztam. A feszültségfigyelő ellenállásosztó két 10megás ellenállását szerintem kettőnél több darabból kellene elkészíteni. A kipróbáláshoz, a fórumon talált leírásból készítettem tesztert. Ezt használom az élesztéshez, egy 470Ohm-os ellenállás a terhelés. A képen legutóbb készített pásztorom van a teszteren.
Hali!
Igazad van az ellenállás osztóval kapcsolatban. De sajnos nincsen ilyen nagyértékü ellenállásom túl sok. Amúgy a panelon 3db-nak van hely. A korábbi teszteken egy is bírta áthúzás nélkül. Úgyhogy egyenlőre így marad. Ha majd rendelek cuccokat akkor veszek egy marékkal az biztos. Élesben csak tavasszal fogom kipróbálni, mert nincs kedvem vacakolni kint a hidegben vele. A 470Ω-os terhelésen a tied mekkora feszt ad le?
Meggyújtja az összes glimmet. Sajnos kalibrálni nincs lehetőségem, így csak saccoló. Az ellenállást mértem lézerrel, max. 70C melegedett folyamatos üzemben. A képcsövek kapacitása pár nF, elég nagyot üt de ott 15-25Kv van. a pásztornál nem érdemes 10Kv fölé menni a szigetelők épsége miatt.
Biztos, hogy 470Ω-os az ellenállás? Nem 470kΩ? Bocs, hogy bizonytalankodom, de kicsit hihetetlennek tűnik, hogy ekkora ellenálláson ilyen magas fesz alakuljon ki. Bár én nem teszteltem az enyémet 470Ω-al, csak 220kΩ-ig mentem le vele. Gondoltam, ennél úgyse nagyon lesz alacsonyabb a kerítés ellenállása. Helyette inkább még kondit kötöttem vele párhuzamosan, mert úgy gondolom, hogy a kerítés kapacitása inkább számottevőbb mint az ellenállása a föld felé. Valószínűleg az is fontos lehet, hogy milyen ellenállással van terhelve, fontos lehet, hogy indukció szegény legyen. Azaz a ellenállásréteg ne legyen spirálszerűen felhordva kerámia testre. Mert akkor az nagyfrekvencián, és hirtelen impulzusoknál nem nyújt nagy terhelést..
18µF hoz az a triak már nem lesz jó 1-2 szikra után nyekkenni fog, az autógyujtóhoz, meg elég a 4uF, a kétutas egyenirányítás javít a feltöltésen az biztos.
Igen, tisztában vagyok vele. Túl sok a 18uF.
Most megint példának a végfokos akkumulátoros villanypásztort tudom felhozni. Hatalmasat tud vágni és elég gyakran, attól függ mikorra állítom az astabil multivibrátor időzítését. Egy gondja, hogy nagy teljesítményt vesz fel és 12V-on. (8A, mert 5A-es a trafó, pl 2,5-3A a végfokozat, ami meghajtja) A kétutast megoldást is itt hallottam és van benne igazság, elvégre feleződik a feltöltési idő. Valószínűleg vissza állítom a rendszert Glimm lámpára, R5-öt kihagyom, R1-et 10K 5W ellenállattal helyettesítem leveszem 4,7µF-ra a kondenzátort és egyutas helyett kétutas egyenirányítást használok, csak kapjam vissza a pásztort. Remélhetőleg ezen módosításokkal már olyat fog ütni, hogy nem császkál el többet a bari. |
Bejelentkezés
Hirdetés |

















