Fórum témák
» Több friss téma |
Sziasztok!
Miért hal meg már másodjára a villanypásztoromban a kondenzátor? 10u/400V, motorindító kondi.
Mekkora feszültségre töltöd fel? Max. 560V DC lehet rajt,ez a legfelső határ.
Szia!
Üzemi kondit tegyél rá, ne indítót. Szerintem az nem szereti ezt a sűrű használatot és azért megy tönkre.
Szia!
azaz fázisjavító kondit?! A hozzászólás módosítva: Ápr 19, 2016
Nem fázisjavító, hanem a motor üzem közbeni nyomatékát növelő (állandó üzemű).
Szia!
320V
Granpa leírta. A hiba ott lesz amúgy. Kicseréled és jó fog lenni.
Ez az üzemi kondenzátor,ennek jónak kell lenni sokáig. A fehér színű az üzemi a fekete az indító kondenzátor,legalábbis én ilyenekkel találkoztam eddig. Mivel mérted a kondenzátor feszültség maximumát (?),ha digitálissal akkor az hazudott,becsapott Téged,mutatós analóg műszerrel mérd meg.
Analóg műszerem csak 40V-ig mérő van.
Én hallottam valami feszültségosztóról, vagy előtét ellenállás volt?
Szia!
És hol kell legyen?
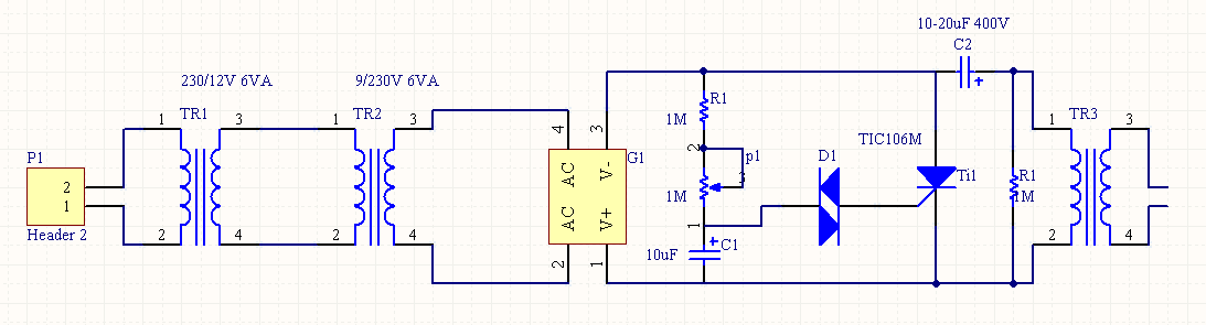
Udv lattam valakinel egy pasztort es ha valaki felismerne veletlenul kuldene nekem egy kapcsolasi rajzot
Meg egy kep rolla
A hozzászólás módosítva: Ápr 20, 2016
Az előtét ellenállás a műszerrel sorosan, hogy a műszerre csak az általa bírt feszültség jusson. A feszültségosztó két sorba kapcsolt ellenállás, -a mérendővel párhuzamosan-, és a kisebbik tagról lejövő feszültséget méred a műszerrel. Bár az, hogy el kellett magyarázni, ellenjavallttá teszi számodra ezen megoldás használatát, mert a műszered bánhatja.
Bővebben: Link
Ilyesmi lehet, annyi különbségel hogy a két trafó között a képeden lévőnél korlátozva van az áram, Kb. 470ohm-1 kohm-os 5W-os ellenállással.- De ezt te látod. A hozzászólás módosítva: Ápr 20, 2016
Szia!
Én azt hittem első felindulásból, hogy a villanypásztorra érted. Valahol a padláson megvan a műszer, de azt elő kellene keresnem. Még suhanc koromban használtam. Majd a fiam ráuszítom, hogy alakítsa át, mert ő elektrotechnika szakon tanul. Nem akarok vele én bajlódni, legalább gyakorol.
Talán ez lehet az
Ránézésre van nálam egy hasonló villanypásztor annak ez a rajza
Szia! Érdekel engem is a kapcsolás. Mekkora frekin megy az inverter, ha nincs ilyen trafóm mivel tudom helyettesíteni?
Sziasztok! Villanypásztor építésere adtam a fejem, kecskéimet szeretném jobb belátásra bírni szökéssel kapcsolatosan. Rengeteget olvasgattam ezt a fórumot, mégis jobb szeretném az itthon megtalálható portékákból megépíteni szerkezetet. Van itthon egy skoda fabia sortafóm, hál Isten a családban meg egy működő autó, így a bekötését meg tudtam nézni. 4 láb van: +12V; -12V; valamint két láb vezérlésnek. Szétkaptam a trafót, találtam benne 2db VB921ZVFI névre hallgató gyújtótrafó meghajtót. Kérdésem ezzel kapcsolatban, hogy ennek a működtetésére tudna e valaki egy megépíthető rajzot ajánlani? Próba jelleggel beüzemeltem 2cm-ről adja a kék villámot. Előre is köszönöm a segítséget.
Sziasztok!
Szeretném a segítségetek kérni! Van egy gyári villanypásztorom, de a kimenő energia 2,3 Joule, kevés a birkáimnak. Tudna-e valaki építeni nekem birkákhoz villanypásztort, aminek a kimenő energiája 10 Joule körül van? Köszönettel: Laczy Károly
Szia!
Bár nem tudjuk mekkora a karámod hossza,hány szál van kihúzva,hogyan van kötve,milyen anyag a karámvezeték,gyári szigetelők vannak é,de szerintem nem a 2,3 joule lesz a kevés,inkább a kimenő feszültség.A birka egy különlegesség a pásztor számára,meg kell üttetni keményen,hogy visszafogja,sajnos a jószág nem tanul belőle emiatt újra és újra próbálkozik,ráadásul vastag a bundája is meg a szőre is hosszú.Talán szerencsésebb a horganyzott huzal használata,jobban behatol a szőre közé,nagyobb az esélye,hogy érezze a pásztor "törődését" és akkor a kos vastag szarus homlokáról még nem is esett szó.Nincs az a ménkű ami azt ott megüsse,megy mint a világtalan,tép mindent.Ha gyári pásztorod van,annak a kimenő feszültsége szerintem kevés ahhoz,hogy visszafogja a jószágot (birka),vagy valami nem jó a kerítésben,esetleg lehet próbálkozni magasabb feszültségű pásztorral,garancia,tuti megoldás nincs az esetre,legalábbis én nem tudok róla.Egy 10 joule-os pásztorral vadak ellen már akár 20 hektárt is lehet védeni,de a birka rosszabb minden vadnál.
Sziasztok! Kb. 1000m-szer 4 szál villanypásztor vezeték van kihúzva, gyári szigetelőkön. Equistop M3 a készülék típusa. Földelőszonda 1,5m hosszú, horganyzott cső + horganyzott drótszál is ki van húzva a 4 szál vezeték alatt a földön. Kutyákhoz tökéletesen működött, de a birkák hülyének nézik. 2007-ben vásároltam a készüléket, azóta folyamatosan működik, változhatott azóta a teljesítménye negatívan?
Szia!
Egy barátom szerint a birkák annyira hülyék, hogy ha megrázza őket egyszer, akkor is megpróbálják újra. Meg a századik után is. És mivel elég nagy részüket vastag bunda fedi, sűrűn kell kihúzni a vezetékeket, mert előbb vagy utóbb át tudják dugni úgy a fejüket, hogy ne érje az "arcukat" a vezeték, akkor meg már szétbalhézzák az egészet. Ő azt javasolta, hogy 10 centinként. És leginkább talajtól nem tudom meddig. Szerintem a 120 cm sem túlzás, mivel elég ügyesen ugranak.
A bárányokkal van a legnagyobb gond, a nagyok nem mentek át eddig, tisztelték a villanypásztort. A kicsik kezdték el a balhét, és szépen vitték magukkal a nagyokat is. Már kihúztam villanypásztor szalagot is, de azon is úgy mennek át, mint egy madzagon. Nagyobb kimenő energia lesz a megoldás, nincs mese.
Idézet: „Kb. 1000m-szer 4 szál villanypásztor vezeték van kihúzva, gyári szigetelőkön.” Jobb eredményt érhetsz el,ha a 4 szálat a kezdetnél,a végén és közben is kb. 100 méterenként függőlegesen összekötöd (párhuzamos kötés),egy próbát megér.
Szia.Esetleg minden második drótot földnek használni....egy próbát megér.....
Sziasztok!
Köszönöm az infókat. A párhuzamos kötés meg van. Arra nem is gondoltam, hogy minden második szál föld legyen, de jó ötlet! Most a legnagyobb problémám, hogy az új készüléken kb. 40.000 volt a kimenő feszültség, és a bolti szigetelők simán elvezetik az áramot. Van ötletetek miből csináljak szigetelőket? KPE csövet ajánlotta a készülék készítője.
Én meg egy pofánverést ajánlanék a készítőnek, lesszíves utánanézni az ide vonatkozó szabványoknak, pl. a kimenő feszültség maximális mértékére.
|
Bejelentkezés
Hirdetés |











