Fórum témák
» Több friss téma |
Bocsánat, nem nagyon olvasgattam visszafelé
Akkor úgy fogalmaznék, hogy "nekem egyszerűbb volna kontrollerrel", de ha leszorítja az ember az elvárásait, természetesen számlálóval is megoldható.
Hello!
Hát úgylátom vége az eredetileg felvetett projektnek,de én szeretném feléleszteni. Nem nagyon értek a pichez, de elég gyorsan tanulok Úgyhogy ha valakinek, bármilyen ötelete van a dobozkára akkor az írjon. A doboz 12cm*8cm*8cm lesz. A nyitás, egy motorral menne, ami egy pöcköt betol és akkor nem lehet kinyitni.Első kérdés az, hogy max hány voltot tud a pic? Várom az ötleteiteket!(Hátha most karácsonyra meglesz)
Ezt nem értem. Hány voltot tud a pic.Az io lábain ttl értékek jelennek meg amivel te soh nem fogod behuzatni a reteszt.Egy pár mA a terhelhetősége.Tranyóval sztem erősiteni kell.Egy teljesitmény npn meg is felelne.
Valahogy igy de szerintem kérd ki a profik véleményét.
Ha elég 1 sima időzítő, az könnyen megoldható.
Részedről mi lenne az alap elvárás?
Köszönöm a válaszokat!
Kapcs. rajzot felteszitek,mert jók az 5letek és akkor már meg is lenne. Pont van olyan dobozom ami szív formájú, igaz a csoki már nincs benne. Köszönöm még egyszer!
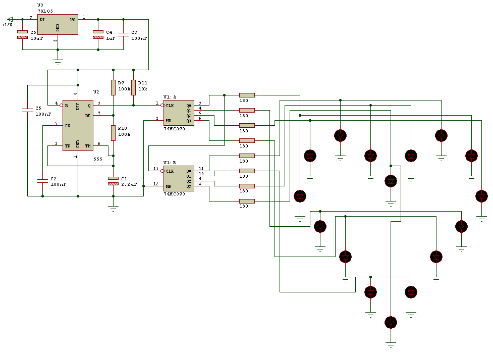
Nem igazán tervezgettem, szóval nem biztos, hogy ilyenre gondoltál... Elsőre összevisszának tűnő villogásból szép lassan rakja ki a formát (kb. 15 másodperc), aztán kezdi elölről. A ledek hagyományosak, semmi extra teljesítmény.
Egy időzítő kéne, aminek van kijelzője
És amikor lejár az idő akkor adjon le a motornak legalább 3 voltot . Ennyi a műszkai része.
Vagyis egy óra, ami visszafelé számol
De a motornak nem 3 V kell, hanem valamekkora áram (és egyébként muszáj motorral nyitni a végén?).
Az eredeti kérdés szerint - ha emlékezetem nem csal - nem feltétlenül motor. Szerintem egy elektromágnes is bőven jó. De ez a kisebb gond! A nagyobb a visszafelé számoló óra, PIC nélkül...
Karácsonyig számítva, az felérne egy kisebb öngyilkossággal, ha valaki kapuzni kezdene...
Tőlem nyithatja elektromágnes is, viszont akkor arra is várok ölteletek hogy az hogy nyissa
A visszaszámláló (amint már írtam) mehet piccel, de akkor valakitől előre is megköszönném a progit hozzá :yes:
Az elektromágneses nyitást így képzelem el:
A fedélben van egy furat (helyesebben egy "szem"), amibe egy vas pálca (szög) nyúlik. Ezt egy sima befőttes gumi tartja a helyén. Amikor az időzítés letelt, az elektromágnes tekercsére áram kerül, a tekercs pedig magába "szippantja" a szöget, ezáltal a fedél nyithatóvá válik. (Ha gondolod, rajzolhatok, bár nem vagyok egy Leonardo da Vinci... )A PIC programjára viszont nem mernék vállalkozni...
Köszi, ez jó ötlet a nyitásra. Kb mekkora tekercs kéne hogy normálisan visszahúzza azt a szöget?
Szedj szét egy régi mosógépet abban van elektromárnes és nem kell tekercselni.Ez nyitja a beömlő vizet.Igaz 230 v os de 12 v ról is vonzza a szögeket.
Ha van régi floppy meghajtód, abban is találsz komplett mechanikát.
Floppymeghajtóm van, de annak meik részére gondolsz?
Hát én sem tudom mire gondol vicsys.Abban csak egy léptetőmotort meg a floppy forgató motort láttam.Na meg sok rugó és irásvédetséget néző mikrokapcsoló, ha igy hivják.+elektronika
Nekem van egy ilyen zárszerkezetem, elektromágneses retesz. Feszültségre behúz, aztán annyi. Esetleg egy rugóval lehetne kihúzva tartani, még perem is van hozzá. Ha eljössz érte, elviheted.
Ez nagyon jól hangzik
Hogy hová kéne menni és mikor lécci írd meg e-mailben. markota14 kukac gmail pont hu Köszi: Márk
Még mindig várok vállakozó kedvűt a program megírására!!! Fontos hogy ne csak visszaszámláljon hanem a végén leadja a feszültséget az elektromágnesnek. Az is jó lenne ha az időt mondjuk két gombbal lehetne beállítani. (Egyik a percet másik az órát). Lehet Avr is meg Pic is.
A ttl értékek az
1 - 5v 0 - 0v. De ez a motor vagy amit használni akarsz tul sok mA t fog felvenni ezért egy npn teljesitménytranyót kéne használnod.Progranozni nem tudok ahhoz én túl béna vagyok Se amtel avr t se microchip pic et.
Igen a tranyó nékül sajnos nehéz lenne
A tranyó beépítéshez ugye nem kellenek plusz alkatrészek? (Ez most lehet hogy óriási nagy baromság volt)
Na ilyet se láttam még belülről.Én a 3,5 inchesre gondoltam mert abban nincs ilyesmi.Ez pont jó és nemis olyan sokat zabál mint a googaé.
Küldtem egy privát üzit, itt a fórumon bellül!
Legalább azon kívül semmi. Még a tranyó bekötésénél is zeretnék segítséget kérni, mert még csk egyszer kötöttem pic re teljesítménytranyót, de valszeg rosszhelyre, mert a pic kb 10 mp ig ment |
Bejelentkezés
Hirdetés |




Úgyhogy ha valakinek, bármilyen ötelete van a dobozkára akkor az írjon. A doboz 12cm*8cm*8cm lesz. A nyitás, egy motorral menne, ami egy pöcköt betol és akkor nem lehet kinyitni.
egyszer! 
)

(Ez most lehet hogy óriási nagy baromság volt)

