Fórum témák
» Több friss téma |
Sziasztok!
Egy 2003-as Borám van, a következő lenne a kérdésem: van e a Vw központizár vezérlőjén olyan pont, ami alkalmas pozitív, vagy negatív impulzus észlelésére, és ezen keresztül az ajtók nyitására-zárására. Tehát egy nyomógomb, ami egy nyomásra zár, másik nyomásra nyit. (azzal tisztában vagyok, hogy a riasztó, hogy nyitja, hogy zárja az ajtókat, de az a bal első master motor mikrokapcsolóira küld egyszer negatív, egyszer pozitív jelet... tehát, így vagy két kapcsolóval tudnám megcsinálni, vagy egy pici elektronikával... minél egyszerűbben szeretném, gondoltam, hátha fölkészítették Jürgenék ezt a vezérlést erre is, de kísérletezni nem nagyon lehet, a számítógép majdnem mindent lát és nem szeretnék a Porsche Pestnél kikötni, mert ott ha azt mondják, hogy jó napot kívánok, már az 8500.- )Előre is köszi: enree
Nem teljesen világos, mit szeretnél. Egy kapcsolo az utastérben, amivel tudod csukni-nyitni az ajtokat?
Pontosan, ahogy mondod,
![]() egy pici nyomógomb, ami egy nyomásra nyit, másikra zár.
Ragaszkodsz a nyomogombhoz? Egyszerüen megoldhato lenne egy olyan háromállásu billenökapcsoloval, mint az ablakemelöé. És az 1-2 ezresért beszerezhetö.
Nem, nem ragaszkodom hozzá, ezzel tisztában vagyok én is, azért írtam, hogy tudom, hogy működik a dolog.
Én csak egy esetlegesen létező kihasználatlan opció után kutatok, hogy hátha ezt tudja a vezérlés. (rengeteg dolgot találtam már ezen a kocsin, ami be is volt vezetékezve, és életre lehetett kelteni könnyedén... ezért gondoltam, hogy földobom itt, ha valami szaki elolvassa, biztosan tudja rá a választ, mert nem akarok kísérletezni)
Itt egy rajz a központi zárrol, bár ebben a felbontásban tul sokat nem ér. Én nem látok rajta olyan opciot, amire gondolsz. Viszont ha tudod, hogy kell a riasztoval megvezérelni, akkor egy olyan kapcsoloval, amit irtam, könnyen megoldhatod.
Pl. innen vehetsz akár a tipushoz passzolot is.
Huh, nincs meg ez a rajz egy picit nagyobban?
![]() Nagyon jó lenne! Én három napja túrom a netet, de még ennyire sem jutottam... :s Ezt is nagyon Köszi, de ha megvan nagyobban, akkor légyszi
Helló na a központizár 5 vezetékes .
3 szál a mikrokapcsolóké ezt nem kell bántani. 2 szál a motoré ha le akarod zárni vagy nyitni akkor 1-2 másodpercig adsz rá testet és +12v-ot a nyitás és zárás attól függ milyen polaritással kötöd be a motort. Egy három állásos két áramkörös kapcsolóval könnyen megoldható. Pl:ablakemelő kapcsoló.
A 3 szálal mikrokapcsoló határozza meg mikor melyik irányba (vagy polirítással) vezérelje a motorokat..
Úgy biz! Ez így van... ezt már a kérdés felvetésekor leírtam én is...
![]() "azzal tisztában vagyok, hogy a riasztó, hogy nyitja, hogy zárja az ajtókat, de az a bal első master motor mikrokapcsolóira küld egyszer negatív, egyszer pozitív jelet..."
A rajzot egy programban találtam, programon belül tudom nagyitani, de jobb felbontásu képet a teljes rendszerröl nem tudok csinálni.
Megnéztem még egyszer, 4 részletben tudnék jol olvashato rajzot csinálni a programbol. Ha ki tudod nyomtatni, összeillesztheted öket, ugy használhato rajzot kapnál. Érdekel?
Ezt szerintem a Te riasztód alapból tudja! Már 10 éve kaphatók olyan központi zárak,amik az autó megmozdulása után zárják az ajtókat, megállás után pedik a sofőr akarata szerint engedi nyitni az ajtókat!
Nézd meg milyen a riasztód, keresd meg a programozását!
Valoszinüleg nem a riasztora akaja bizni, hanem ö akarja csukni-nyitni.
Amugy VW-kben riaszto nélkül is be lehet állitani, hogy menetközben zárodjanak az ajtok.
OK. Csak láttam már olyan embert akinek ez nem volt világos.
Egyébként nem tartom jó ötletnek ezt a csiki-csukit. Az általam említett variáció egy balesetnél lehetővé teszi a bejutást az autóba, míg egy barkácsolt megoldásnál nem biztos hogy gondol erre a kivitelező!
A gagyi riaszto pont nem fogja balesetnél kinyitni az ajtot, gyujtáslevételre nyit. Persze a külön kapcsolos sem. A gyári megoldás elméletileg igen.
De itt gyári riasztóról/központi zárról volt szó.
Nyomógombnak meg ott van a bal első ajtóban a retesz, amit ha lezár csukja a többit is. Vagy rosszul tudom?
Tehát, tisztában vagyok avval, hogy vannak olyan típusok, amelyek tudják zárni az ajtókat indulásra, az enyém nem olyan! Gyári riasztóról szó nem volt. A Laserline 988E1, ezt nem tudja (az enyémben ilyen van).
Arról meg szintén szó nem volt, hogy indulásra zárja, kedvesek vagytok, hogy tovább gondoltátok a problémát ![]() Az eredeti kérdés ez volt: "van e a Vw központizár vezérlőjén olyan pont, ami alkalmas pozitív, vagy negatív impulzus észlelésére, és ezen keresztül az ajtók nyitására-zárására" Eree a válasz NEM! Ennyi volt a kérdés A választ akos70 adta meg a rajzzal Mindenkinek köszönöm
Ezt csak abban az esetben lehet elkövetni, ha egy váltóérintkezővel meg van szakítva az eredeti vezetékelés, különben zárlat...mivel a kp zárvezérlők alapból testen tartják a motorok mindkét lábát.
De minek bonyolítani? Kell 2 szál a mikrokapcsolóktól és hol az egyikre, hol a másikra rövid ideig testet kell kapcsolni. (ha gyárilag testet kapcsol, 99%) Üdv Inhouse
Lehet hogy tudod, de azért szolok, hogy az ujabb VW-csoportos autok alapbol tudják ezt a elindulok-bezár, megállok-kinyit funkciot. Szerintem esélyes, hogy már a Bora-Golf4 központizár-vezérlöje is tudja. A diagnosztikai csatlakozon keresztül lehet szoftveresen aktiválni-kikapcsolni.
Köszönöm tudom, de az enyém még nem tudja...
Akkor itt meg is ragadnám az alkalmat, hogy újra elmondjam: a cél nem az, hogy induláskor zárjon, megálláskor nyisson! De köszönöm, hogy ennyien igyekeztek segíteni.
Akkor marad a kapcsolo.
Apropos, ma volt nálam egy Golf4, és abban gyárilag volt ilyen csuk-nyit kapcsolo a b.e. ajton, az ablakemelö-kapcsolok mellett. Lehet, hogy ez extra, vagy évjáratfüggö?
Is-is, a jobb felszereltséggel bírókban van... sajna az enyémben még elektromos ablak sem volt, azt is én tettem bele...
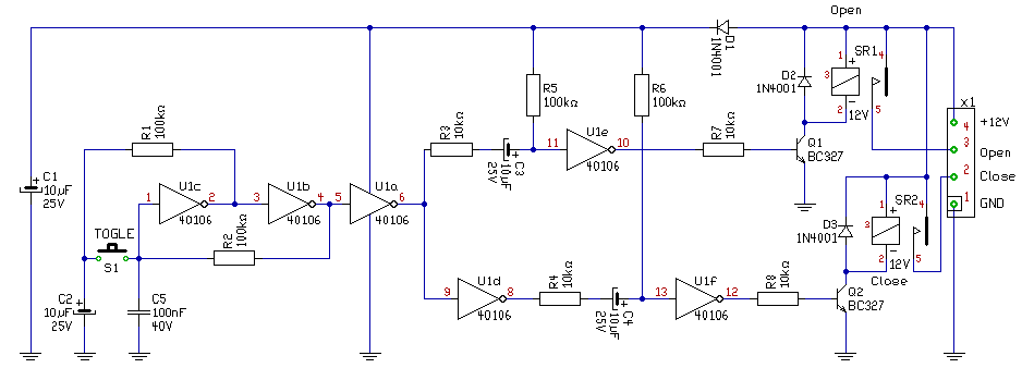
Egyébként, megszületett a megoldás, proli007 segítségével csatolom, ha érdekel... gombnyomásra hol az egyik, hol a másik relé húz meg egy egy pillanatra. Egyébként még megfogalmazódott egy kérdés bennem, ha már ennyire otthon vagy a témában, hátha tudod rá a választ; ha már nyitva van az ajtó és újra kap egy nyitó impulzust, akkor újra próbálkozik és üt egyet a motoron, vagy nem történik semmi... ?
Ugy gondolom, az történik, amit irtál. Egy kattanás, és kész. Gondot nemigen okoz.
Urak, ha már itt tartunk ablakemelőknél:
volt szerencsém egy pandához aminek a bal1-e hol felmegy hol nem.(a jobbos kúszi le/fel szépen) Az ablakemelő kapcsoló megnyomására meghúz egy relé a kormány alatti dobozban minden esetben az ablak viszont néha megmakacsolja magát és nem megy se le se fel.A motor, akksiról akadásmentesen forog le/fel de a kapcsolóról nem. De ami meglepő,hogy néha működik 10x 15x is egymás után.Megőrjít! Tipp?
Valószínűleg van valahol egy pici trimmer, amivel áramkorlátot lehet állítani, ha csak felfele jelentkezik a dolog, akkor tuti az a baja! Gondolom, idő, meg mindenféle külső tényező befolyásolja és ha picit jobban szorul, már le is old... nem biztos, de nekem ez tűnik a legvalószínűbbnek.
Üdv. E.
A relé nekem nem illik a képbe, lehet, hogy utolag buherálták bele a villanyablakot?
Ha az nem lenne, a kapcsolora gyanakodnék erösen, vagy esetleg a vezetékre az ajto és az oszlop közötti átvezet9ben (ott szokott elszakadni).
Ezt most nem mondod komolyan...ilyen egyszerű kapcsolást, amikor mikrovezérlővel is meg lehetne csinálni...
:eek2: Egy, azaz 1 darab ablakemelő kapcsoló, ami testet kapcsol az 5 vezetékes zár mikrokapcsolójának 3 vezetéke közül arra a kettőre, vagy egyikre, vagy másikra, amire egyébként a motor is... és kész! Nem beszélve arról, hogy ez a kapcsolás +12V-ot kapcsol...hova? Hova akarod ezt kötni? A motorokra nem kötheted, a vezérlésre csak akkor, ha pozitívat kapcsol, de akkor meg ágyúval verébre, mert a kapcsoló akkor is jó, csak +-t kell kapcsolni vele... Üdv Inhouse
"a vezérlésre csak akkor, ha pozitívat kapcsol" ez butaság! a Borában negatív a vezérlés
meg még egy csomó más autóban is.TEHÁT AKKOR UTOLJÁRA: AMIT MÁR NÉGYSZER-ÖTSZÖR LEÍRTAM: EGY GOMBNYOMÁSSAL AKARTAM MEGOLDANI ÉS MEG IS SZÜLETETT A MEGOLDÁS (tudom, hogy egy háromállású egy áramkörös kapcsolóval megoldható, de én nyomógobbal akartam megcsinálni!) Egyébként, a rajzon valóban pozitívat kapcsol a relé, de az a kiindulás, nem úgy lesz megépítve nyilván de köszi :eek2: |
Bejelentkezés
Hirdetés |




)

:eek2:
