Fórum témák
» Több friss téma |
Idézet: „akkor elkezd hangosan búgni a tranzformátor.” kicsi a trafó
Szia
A képen olvasható, hogy a trafód 20VA-os a pákád pedig 50W ez sajnos kicsi hozzá.63W kellene hozzá.
Nekem ezt ajánlották de elég szépen melegszik ez jo dolog?????????????
Erről 3 TCP-t is üzemeltethetsz egyszerre.
Nekem 50VA-os trafóról megy és nem melegszik!A páka erős 2Ampert szed fel 24 V-on tehát ez a minimum mit tudni kell a trafónak!
akkor lehet hogy menetzárlatos a trafó, annak 2A-nál nem kéne melegednie. páka nélkül is melexik?
Úgy nem melegszik ez miért van??????????????
De rendesen melegíti a pákát csak a trafó meleg.
akkor alul van méretezve,, ill magas üzemi hőfokra tervezték.
Sziasztok!
Lene egy nagy kérdésem! Weller TCP-S 24V 50W-os páka Puskás Tivadar féle trafóval. Az a gond hogy a trafóra 315mA van irva belrakom kiüti 500 mA est pedig már nem!?????? Mi lehet a baj? Menetzárlatos lenne a trafó? Mert fűt ahogy kell, működik rendesen! Mexeretném kétyezni, mé köll a műkszik, meg a kisbetűs mondatkezdés? jav. -szamóca
Esetleg túl gyors típusú volt a 315 mA-es biztosíték...
Sziasztok!
Már feltett kérdésemet szeretném ismételni, esetleg átfogalmazni, hátha tud rá valaki megoldást. Van egy TCP-S 24V 50W-os forrasztóm, és egy fűtés kontroll ledet szeretnék a trafó dobozába rakni. Fűtés esetén világít, felfűtött állapotban kialszik. Próbálkoztam áramváltóval, reed csöves kapcsolóval, mind megbukott. Gyakorlati megoldás érdekelne. Előre is köszönöm! Üdv.: Laca
Nem akarom a kérdésedet megkerülni, csak egy egyszerűbbet javasolni :
én a páka nyelébe tettem ilyen LED-et. Ahol a kábel bemegy, készítettem egy furatot egy 3mm-es LED részére és kész. Persze +1 dióda +1 ellenállás kell.
Szia!
Köszönöm a gyors választ, de sajnos nem erre van szükségem. Próbáltam azt a kapcsolást is, a 95-ös Rádiótechnika évkönyvben vannak hálózati feszültségre köthető led kapcsolások, a sok kis kapcsolás között. A kapcsolást áttervezve 24volt váltó feszültségre, rákötöttem a tápvezetékre, de ez csak a feszültség meglétét jelzi, és sajnos nem sikerült úgy kötnöm, hogy a fűtést tudjam valahogy kontrollálni vele. Láttam már olyan gyári trafót amiben ez megoldott, de sajnos nem koppintható (műgyantába van öntve) ezért még mindig fenntartom a kérdést. Lehet felveszem egy adminnal a kapcsolatot, és nyitok neki egy új témát. Amúgy a Pákaszabályzós fórumokban sehol nem esik említés hasonlóról. Továbbra is kitartóan várom a (#347012) hsz-re a megoldást. Köszönöm! Üdv.:Laca
Aha.
Tehát Neked nem elég az, hogy amikor mondjuk 5 másodpercig fűt a betét, akkor ég egy LED és amikor mondjuk 8 másodpercig nem fűt, akkor meg nem ég a LED... :eek2: Neked olyan kell, ha akkor világít a LED, ha biztosan áram folyik rajta, és ha kiég a fűtőbetét ( 20-30 évenként egyszer!!! ), akkor lásd, hogy a pákád hideg. Hmmm... Megoldható. Majd komponálok rá egy kapcsolást és elküldöm. Megépíteni nem fogom, de mindeképpen szimulálom.
Sziasztok!
Egy 1ohmos ellenállást kössél sorba a pákával, és erre párhúzamosan egy LED-et. Tökéletes, örök élet.
Köszönöm a gyors válaszokat!
A reed csöves azért nem vált be mert a trafó mágneses tere időnként bezavart a kapcsolásba, ergo nem vált megbízhatónak. Nálam a páka állandó áramellátást kap a trafóról tehát, a kapcsolást a magnastat belső kapcsolás oldja meg. Másrészről a konstrukció úgy volna az igazi, hogy a trafó dobozolásában lenne a led. Lehet, hogy nem vagyok egyszerű eset, de szerintem van rá megoldás. (Nem szeretném, fúrkodni a pákát mégis csak egy WELLER.) Olvastam olyan kapcsolásról ami a fogyasztó által okozott feszültségesést használja ki, és ezt használja fel, de konkrét kapcsolás nem volt hozzá. Köszönöm az ötleteket, nem adom fel! Üdv.:Laca
Az átfolyó közel 2 amperes áramot hány wattos ellenállás bírja ki?
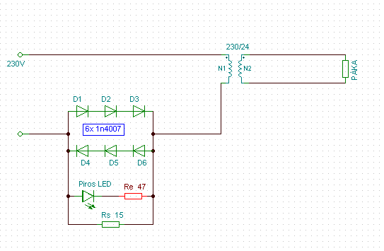
Lehet a trafó primer oldali áramát is figyelni. Pl. a csatolt rajz szerint.
Rs határozza meg mekkora áram felett kezd világtani a led. (1W-os ellenállás legyen) Re határozza meg a led áramát.
Továbbra sem értem, miért nem jó, ha a pákában jelzed ki a fűtés meglétét ??? Nem a páka bemenő feszültségét kell kijelezni, hanem azt, hogy éppen most fűt !
Nem akarod megfúrni a Wellert ? Hmmm... Ha ez egy értelmes gondolat, hasznos funkció, akkor csak javíthatsz vele azon a vacakon és ez növeli az értékét ! Ha meg nem egy értelmes dolog... Na mind 1... Hogy ne mondhasd, nem kaptál segítséget a fórumon, küldök egy rajzot, a működés megértéséhez szükséges hullámformával. Sok sikert a megépítéshez !
Nagyon köszönöm a segítséget!
Az általad adott kapcsolás igen jónak tűnik. Eddig mindig sikerült itt a fórumon segítségre lelnem, ez most sem alakult másként. Tudtam, hogy előbb vagy utóbb sikerül megoldást találni. A kapcsolást megépítem, remélem több, mint kevesebb sikerrel. Sajnálom, hogy a tudásom még töredékben sem közelíti meg a tietek, de az összetartás nem hiányzik, és a segítségnyújtás sem maradt el. Egyéni korlátaimhoz mérten én is szívesen segítek másokon. A kapcsolást tovább lehetne gondolni, és alkalmazni. Gondolok itt arra, hogy egyéb tápforrásnál is lehetne alkalmazni a fogyasztás megléte érdekében. Láttam szállodai biztonsági szobában olyan táblát, ahol látszott az melyik konnektort használták éppen a vendégek. Ezért gondoltam azt hogy biztos van megoldás, csak rosszul közelítem meg. Hálás köszönettel: Laca.
Sziasztok!
Ha szétszedem a pákár van benne egy sima bakelit lap! Azon 4 érintkező(forrszem)! Ebből kettő van beforrasztva! Kettő még szabad az a tudok még valami kezdeni? A válaszokat előre is köszi!
Az igazat megvallva nem értem hogy mire irányult a kerdésed.
Szerintem kihasználatlan opciókat keresett...
Steve
Én most ezért biztosan szét nem szedem egyiket sem, de megnyugtatlak, mind a négy forrszembe van forrasztva vezeték. Mégpedig összesen 6. A tápkábel, a fűtőbetét és a kapcsoló, amelyik a hőfokszabályzást végzi. Mindkét oldalán vannak kanócok. Bővíteni esetleg egy kontroll-leddel lehetne, mely a fűtési periódusokat mutatná. Én sok értelmét nem látom, hiszen a páka kattogása elég jól hallható.
Köszi a választ!
És a kontroll ledet hova kössem? Mérjem ki?
Szia!
Sorba kötsz a pákával egy 220v-os izzót. Mikor fűt akkor világít az izzó.
A fűtőbetéttel párhuzamosan, természetesen soros áramkorlátozó ellenállattal. A led áramát a lehető legkisebbre lőném be, hogy ne terheljem feleslegesen a páka kapcsolóját.
Köszi a válaszokat!
|
Bejelentkezés
Hirdetés |










