Az általam használt kapcsolás, néhány dologban eltér az adatlapban találhatótól.
Nézzük hát a rajzot, és vizsgáljuk meg, miben különbözik a gyári ajánlástól.

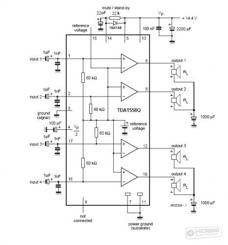
Mint látjuk a bemeneti csatolókondenzátorok 1µF-os elkók, ill. a bemeneteknél található egy-egy 1nF-os kerámia szűrőkondenzátor. Ezekkel némileg jobb hangzás érhető el a gyári ajánláshoz képest. A Stand-by, és mute funkciókkal nem foglalkozom különösebben, ezt egy 22µF-os elektrolitkondi, egy 22kohm-os ellenállás, és egy 1N4148-as dióda oldja meg.
Ami azonban talán meglepő, az a kimeneteknél lévő csatolókondenzátorok bekötése.
Nos, ez az ötlet egy autórádióból származik. Ezzel a módszerrel megspóroltunk két kondenzátort, amit nyílván helyhiány miatt valósítottak meg így a rádióban.
A cikk még nem ért véget, lapozz!
Értékeléshez bejelentkezés szükséges!