Fórum témák

» Több friss téma
Cikkek » PIC 18F4550 USB útmutató III
PIC 18F4550 USB útmutató III
Szerző: Gory, idő: Szept 16, 2007, Olvasva: 36555, Oldal olvasási idő: kb. 1 perc
Lapozás: OK   2 / 10

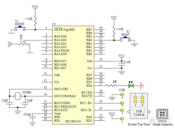
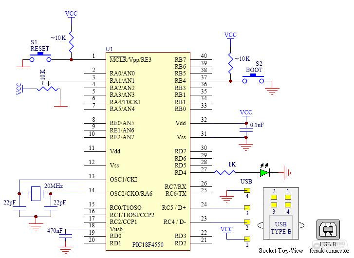
Minimális hardver:

Feltételezem, nem sokan használják a gyári demó panelt, úgyhogy én eltérek annak a lábkiosztásától, mert nekem így egyszerűbb. A minimális hardvert annyiban változtattam meg, hogy egy 10K-s potmétert feszültségosztóként tettem az AN2-re és egy LED került a panelra a hozzá tartozó előtét ellenállással az RD4-re. Még mielőtt valaki nekilát forrasztani, szólok, hogy a potmétert az AN1-re is lehet tenni, akkor azt a részt nem kell a gyári konfigurációs fájlban átírni. Íme a kapcsolás:

 

 (Nagyobb, eredeti változathoz kattints a képre!)


A cikk még nem ért véget, lapozz!
Következő: »»   2 / 10
Értékeléshez bejelentkezés szükséges!
Bejelentkezés

Belépés

Hirdetés
XDT.hu
Az oldalon sütiket használunk a helyes működéshez. Bővebb információt az adatvédelmi szabályzatban olvashatsz. Megértettem