Fórum témák
» Több friss téma |
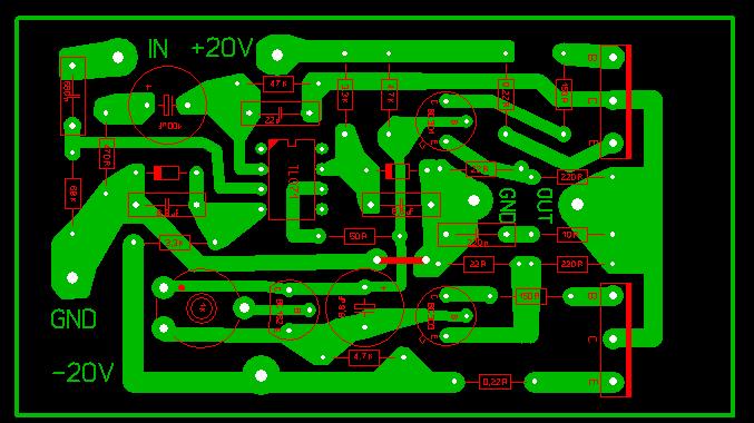
A poti házán rajtra van a test?
A legjobb gitárerősítőkben, rugós zengető van, nefelejts ki, attól lesz jó hangja! Bár sokat vacakol vele az ember míg megcsinálja...
A poti műanyag!! Arra nem igazán kell a föld...
Szerintem kéne, de lehet, hogy rosszul tudom, ma már csoda jó potikat lehet kapni...
Ha fémházas lenne és nincs rajta, az tuti gerjedés :nemtudom:
Hi!
Én is megépítettem ezt a kapcsolást csak az a bajom vele, hogy halkan szól és a mély hangoknál erősen torzít. Az IC + és - lábain +-2.5V-ot mértem ez így jó? Ja és az IC-t fordítva kellet bele tennem, mert csak így lett jó, amikor normálisan volt benn (ahogy a rajzon van) csak sistergett a hangszóró!! Szerintetek mit ronthattam el? Üdv: stefi
Szerintem az IC lábvait vagy összeforrasztottad vagy nem az a lábkiosztásó, mint annak, ami a nyákon van. Milyen IC-t használtál? Nekem is ez volt a bajom a NE5534-el.
Az IC-ket értelemszerűen, illetve az adatlapján megtalálható lákiosztást figyelembevéve szokás az áramkörbe helyezni, és nem hasraütés-szerűen dől el, hogy milyen irányban kerül a helyére. Minden egyes kivezetésének megvannak a saját jellemzői, tulajdonságai, azokat semelyik másik láb nem helyettesítheti (digitális IC-ket kivéve)!
Idézet: „Ja és az IC-t fordítva kellet bele tennem” Mihez képest fordítva? Függőlegesen fordítva? Vízszintesen? Mindkettő? Egyik sem? Valami konkrétabbat lazán írhattál volna... Idézet: „Az IC + és - lábain +-2.5V-ot mértem” Az IC-nek vannak energia-ellátó pontjai, ezeket is ilyen jelekkel szokás ábrázolni, illetve a műv. erősítőknél az invertáló-neminvertáló párost is pont ugyanilyenekkel jelölik... megint nem tudjuk, hogy te, jelen esetben melyiket írtad.
Bocs, tényleg el lazáztam.
Elöszőr is az ic Vcc+ és Vcc- lábain mértem +-2,5V-ot, ezt csak azért furcsálom, mert ott vannak a 12V-os zener diódák. Az ICt pedig a rajzon lévő ichez raktam be 180fokkal elforgatva, tudom, hogy minden lábnak meg van a feladata, de amikor úgy raktam bele, ahogy a rajzon volt akkor hangossan pattogot és sistergett és beleraktam fordítva úgy meg legalább jött ki belőle zene.
Nekem nagyon gyanús az a +-2,5V-os feszültség...
Szerintem nézd meg, hogy a Zener-diódát jól raktad-e be az áramkörbe! Arra figyelj, hogy a Z-diódákat úgy kell bekötni, hogy a katódjuk (csíkos oldaluk) néz a "pozitívabb" irányba!
Megnéztem, szerintem jól raktam be, de a biztonság kedvéért meg is fordítottam, de úgy csak 0,68V-ot mértem.
Piezo magas: ezzel én is tapasztaltam gerjedékenységet, mert a piezo eleve erősen hajlamos különféle rezonanciákra. A megoldás viszont nagyon egyszerü: a piezóval nem csak egy kondit, hanem egy 3...5 ohm körüli ellenállást is sorba kell kötni. Mivel a piezo impedanciája viszonylag nagy ezért az ellenállás nem fog problémát okozni.
A másik tapasztalat a piezóval: erősen kapacitív jellegü az impedanciája, ezért az előtét kondi ellenére is kerülhetnek rá mély hangok (kapacitív osztó...) amitől a gyakorlatban kissé torzíthat. Erre olyan megoldást találtam, hogy párhuzamosan kapcsoltam egy normál és egy piezó magast. A piezóval sorban volt 5 ohm. Ennek az egésznek volt egy közös előtétkondija. A polaritást ki kell kisérletezni, mert ha ellenfázisban szólnak az nagyon rossz tud lenni. Ha sikerül jól bejátszani akkor egész jól fog szólni. Egyéként ez faterom kedvéért készült ugyanis 73 éves és már rosszabbul hallja a magas hangokat. A piezó+normál magas a hangfal mellé van téve. Az eredmény: bruttális mennyiségü magas hang, nekem már néha elérné a fájdalomküszöböt nagy hangerőn, de faterom szereti
helló.
abban kérnék segítséget tőled, hogy írtad a 709-est te kicserélnéd tl071-re. nos ezt a végfokot építeném meg mostanság én is és az érdekelne hogy ugye a 709-es az 14 lábú tokban van míg a tl071-es sima 8 lábú tokozású. érdekelne nincs e erre valami rajzod, hogy ezt a tl071-et hogy kell bekötni a 709-es helyett ? ha lerajzolnád és elküldenéd nekem akkor megköszönném előre is neked. thx.....
Keresem az adatlapot, mert már elég régen láttam. A lényeg, hogy tégy be egy 14 lábú foglalatot, abba a 709-est. Ha így jó(gondolom ezzel már megvagy) Akkor ki a 709-es, és be a 071-es. Sajnos nem emlékszem pontosan, hogy az egyes lábtól egy sorral, vagy kettővel tolod el, majd megnézem. A kompenzálás elvileg nem árt, de 071 esetén úgy tudom fölösleges. Ara kéne ügyelned, hogy ugyanott legyen a 079kimenete, és a 071-nek is s akkor nem ronthatod el.
Udv,
Igen, hasznalhatod nyugodtan a BD139-140 parost is a kapcsolasba. A 42V-os tap az ugye +-21V? Mert ennek az erositonek kettos tap kell. Amugy ez a tapfeszultseg jo az erositonek.
Bocs.. rosszul fogalmaztam... a tápom +-42 Voltos.
Felvetettem a kérdést egy másik topikban, és ott azt mondták hogy elbirja. Kezdő vagyok, úgyhogy nem tudom, de az a sejtésem hogy ekkora tápfeszhez valamit biztos módositani kell. Csak azt nem tudom mit ![]() Szerinted az alábbi tápkapcsolás jó lenne hozzá vagy egy baromság?
+-42V az mar mas teszta! A muv. erosito stabil tapjat eloallito zenerek elotetellenallasait biztos meg kellene novelni. Illetve ekkora tapnal mar mindenkepp C-s tranyok kellenek bele ... sot, nemtom milyen vegtranyokkal epitened meg ezt az erositod, de a szokasos BD249-250 paros mar lehet, hogy keves is lesz hozza, ha elofordulhat teljes kivezerles az erosito eleteben 4ohmos terhelessel. Ha ezek a dolgok (teljes kiv. es 4ohmos terheles) kizarhato, akkor csak az elotetellenallasok erteket kellene modositani.
Üdv mindenkinek! Most láttam hogy van ilyen topic. Nekem 20 éve megy kifogástalanul a Texas, még semmi gondom nem volt vele. Ismerőseim körében vagy 30 db épült belőle (sztereó), és jómagam is csináltam vagy hat db sztereót. Néha gond volt a gerjedéssel, de mindig valami szerelési/kábelezési hiba volt. Most készítettem egy új nyáktervet, mert ami nekem volt az csak kézzel volt rajzolva és már elkallódott. Az alkatrész elrendezés a 20 évvel ezelőtti, a nyákon is csak néhány ésszerűsítés van. Ha valaki hibát találna benne, akkor légyszives jelezze privátban is hogy javítani tudjam, mivel felraktam a honlapomra is.
Ciki lenne ha hibásan van ott! Több szem többet lát alapon.... A honlap
Szép munka, látom figyelél az áramokra is
Nekem is hasonló rajzom van, és ennek is ugyanaz a baja, mely engem a gyakorlatban eléggé zavart: A visszacsatolásnál a kimenőjelet a panel szélén viszed, s ez ha menetközben csak véletlenül hozzáér a fémházhoz, vagy a hűtőbordához, akkor az elég kellemetlen, míg a másik oldalon ahol a testet viszed ez nem okoz problémát. A test és a plusz közöt is egy kicsit nagyobb távot hagynék, de ügyesen a vezeték helyét a panelon befele tetted. (Így nem érhet hozzá a testhez) Ezt a negativval és a kimenettel is meg lehetne tenni :yes:
Udv!
Nem először látom ezt a kapcsolást (ilyen-olyan változatokban) a neten, de valahogy két dolog mindíg lemarad. Egyrészt, hogy honnan származik az eredeti kapcsolás, másrészt pedig, hogy a magyar publikációban (Sipos Gyula: Integrál áramkörös elektronika, 190. o.) külön felhívják a figyelmet arra, hogy a nyugalmi áram beállító melletti BC-t a végtranzisztorokkal jó termikus kapcsolatba kell tenni, azaz a hütőbordára kell szerelni! Ez a végfok hőmegfutása ellen véd. Egyébként ez a kapcsolás valóban jó kis végfok, annakidején nekem is sokág szolgált.
Jó ötlet, néha más is kell a nyilvánvaló dogok észrevételéhez!
Majd még korrigálok rajta. Nekem erről a végfokról csak jó véleményem van. Amit építettem azt be is mértem. 10Hz-től 180 kHz-ig egyenes átvitelt produkált nyitott kimenetnél 70%-os kivezérlésnél. Az enyém +/- 26V tápról megy, a hűtés akkora 5-ös alu lemez amekkora a nyák alatt elfér. Passzív lepke hangszín van hozzá, és a végfokon kívül semmilyen más félvezető nincs benne. Emiatt nem is lehet kihajtani teljesen, de a 30W-os dobozaim így is folyamatosan jeleznek a teljes hangerő előtt.
Én is néztem régebben bgsf weblapját, és onnan skori oldalát is. Én innen vetem a kapcsolási rajzot. Csináltam egy nyáktervet is hozzá. Nekem 4 ohmos hangfalaim vannak, mondjuk csak 40 wattosak.
Bízom benne hogy birja a +-42 voltos tápot. 100%-ra úgysem fogom meghajtani.
Szia!
hangszóróvédelmet mindenképpen tegyél, mert bekapcsoláskor kellemetlen lehet a koppanás ekkora feszültségnél. biztonsági okból a bemenőjelet pedig korlátozd le, nehogy egy véletlen hangerő tekeréskor kiessen a membrán! ha átkapcsolhatóra csinálod meg, akkor ha bulizni viszed ki lehet használni teljesen. az átkapcsolót teheted a hátlapra is, ott legalább nem lehet véletlenül bekapcsolni. ha passzív hangszínt építesz bele akkor az már eleve csökkenti a jelszintet. ha nem akarsz átkapcsolóval bíbelődni akkor a visszacsatoló ellenállást (47k) növeld meg! kevésbé lesz gerjedékeny, kisebb lesz az erősítés, így a kimenő teljesítmény is. mekkora teljesítményű trafód van hozzá?
Most jutott az eszembe! egyszer egy ilyen tápot építettünk az egyikhez. azóta is működik, ráadásul még csak nem is koppan. a rajzon nincsenek biztosítékok, az feltétlenül kell!
Köszi a tippeket. Ezek mindig új ötleteket adnak. Passziv hangszint épitek bele. (kikapcsolhatót)
A 42-es tápom egyébként egy halott erősitőé, pontosan nem tudom a teljesitményét, de mivel 0,8 amperes bizti van a primer oldalon és eléggé nagy szerintem elégnek kell lennie. 180 watt körül lehet. A tápkapcsolás amit feltettél érdekes. Van egy másik trafóm is abból megcsinálom.
sziasztok.
én is tervezem éleszteni ezt a típusú véget, a tápom +- 24 DC. szerintetek ezzel a fesz-szintel mekkora teljesítményt tudhat így az erősítő ? válaszokat köszönöm.
Úgy olvastam hogy olyan 25 watt körül. (Javitsatok ki ha tévedek)
De ezekkel a teljesitményadatokkal vigyázni kell, 25Watt-tal (tényleges) azért már eléggé combosan lehet döngetni.
udv,
A kimeno teljesitmeny fugg a terhelo impedanciatol is. +-24V-os tappal 8ohmra kb. 20-25W koruli teljesitmenyt lehet kivenni az erositobol, 4ohmos terhelessel kb. a duplajat.
Mármint a test a középmegcsapolás. Vagy csak a két kondi közepe?
A két kondi közepe a gnd. Megterveztem a nyákot, ki fogom próbálni, ezt a tápot hogy müködik. Bár én 2*6800µF kondit rakok be (vagyis 2*6800 2*6800)
Szerintem ennél a kapcsolásnál kell a nagy kapacitás. |
Bejelentkezés
Hirdetés |















