Fórum témák

» Több friss téma
Fórum » 4x7,5 V időeltolásos megszakítása
 
Témaindító: mangusta, idő: Jan 18, 2010
Témakörök:
A téma átmenetileg fagyasztva lett, hozzászólni nem tudsz!
Lapozás: OK   1 / 1
(#) mangusta hozzászólása Jan 18, 2010
Hy.
Az lenne a kérdésem hogy én szeretnék egy disco lámpát csinálni és kellene valami olyan kapcsolás ami először 230V-ból 4x 7.5V váltófeszt állít elő és utána ezt a 4x 7.5V időeltolódással villogtatja-megszakítja.
(#) pivi1 válasza mangusta hozzászólására (») Jan 18, 2010
Üdv!
Valami futófény jellegűre gondoltál?
Rajzon a lámpák 230V-ra kötését ne vedd figyelembe:Bővebben: Link
(#) mangusta hozzászólása Jan 18, 2010
Igen valami futófény szerűségre gondoltam csak itt úgy kellene hogy pl:van egy 4db ledből álló futófény és a 4db led helyére 20db-kerülne.Így szétválasztva az egész futófényt négy nagy részre.Vagy a másik megoldás valami olyasmi hogy 4-részre osztott kapcsolás és mind a 4 rész külön ütemben villog.Vagy valami ilyesmire lenne szükségem.
(#) pivi1 válasza mangusta hozzászólására (») Jan 18, 2010

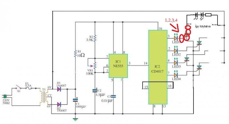
Módosított rajz:
Értelemszerűen így folytatod a ledeket.Így pl.20 20db fog
futni.

futó.JPG
    
(#) pivi1 válasza pivi1 hozzászólására (») Jan 18, 2010
Elnézést!
Javítottam,mert scr,tirisztor csak váltónál működik egyenáramnál nem.De ha érdekel készítek valami korrektebb rajzot.

futó.JPG
    
(#) mangusta válasza pivi1 hozzászólására (») Jan 18, 2010
Igen valami konkrétabb jobb lenne És még annyit hogy ezeket az ugye nem kell programozni?,és kb mennyibe kerülnek bele az IC-k?
(#) pivi1 válasza mangusta hozzászólására (») Jan 18, 2010

Nem, ezeket nem kell programozni.

Bővebben: Link
Bővebben: Link
(#) mangusta válasza pivi1 hozzászólására (») Jan 18, 2010
Remek de elvileg nem csak 2-3V megy a led1,2,3,4-hez?Tehát elvileg az a 2-3V fog megoszlani az 5 db led között?
(#) pivi1 válasza mangusta hozzászólására (») Jan 18, 2010
Ezért írtam a korrektebb rajzot,sőt még eléggé villózna
50hz miatt.Tranzisztoros meghajtás kell és stabil 12V.
(#) mangusta válasza pivi1 hozzászólására (») Jan 18, 2010
Ezt a rész nem nagyon értem hogy ezek mik egyenirányítók,vagy ledek?.Meg hogy hogyan kapcsolódnak az áramkörbe az egyik felébe bemegy egy egy vezeték a másikba meg kettő?Akkor elvileg sorosan vannak bekötve a ledek?
(#) pivi1 válasza mangusta hozzászólására (») Jan 18, 2010
Ezek az alkatrészek vezérelhető egyenirányítók.Másnéven tirisztor.Bővebben: Link
amik a rajz alapján ledeken keresztül vezérlődnek.
De megfelelőbb neked egy tranzisztoros meghajtás is csak a téma címéből nem derült ki hogy neked ledes futófényre lenne szükséged.
Találtam egy jobb rajzot,egy kis átépítést azonban ez is igényel.Bővebben: Link
(#) mangusta válasza pivi1 hozzászólására (») Jan 18, 2010
Az előbbi azért lenne jobb mert ahoz már megvan a 230V-ból adott feszültségre szabályzás ennél viszont még azt is kéne csinálni.A tirisztornak van sorozatszáma?
(#) pivi1 válasza mangusta hozzászólására (») Jan 18, 2010
Szerintem ha egy transzformátor és pl. graetz+elkó összekötése csak rajzról megy,akkor alapjaiban kellene felépíteni a dolgot.Valahol el kell kezdeni de nem ilyen projektel.pl.12V-os tápegység készítése stb...
Így a fórumtémában nem fogunk egyről a kettőre jutni.
Nézz körül itt:Bővebben: Link
(#) Moderátor hozzászólása pivi1 hozzászólására (») Jan 19, 2010
Mivel a téma eléggé eltért az eredeti irányától, a témát fagyasztom. Amennyiben a továbbiakban szükség lesz rá, gond nélkül vissza lehet állítani.
Következő: »»   1 / 1
Bejelentkezés

Belépés

Hirdetés
XDT.hu
Az oldalon sütiket használunk a helyes működéshez. Bővebb információt az adatvédelmi szabályzatban olvashatsz. Megértettem