Fórum témák
» Több friss téma |
A téma átmenetileg fagyasztva lett, hozzászólni nem tudsz!
Hy.
Az lenne a kérdésem hogy én szeretnék egy disco lámpát csinálni és kellene valami olyan kapcsolás ami először 230V-ból 4x 7.5V váltófeszt állít elő és utána ezt a 4x 7.5V időeltolódással villogtatja-megszakítja.
Üdv!
Valami futófény jellegűre gondoltál? Rajzon a lámpák 230V-ra kötését ne vedd figyelembe:Bővebben: Link
Igen valami futófény szerűségre gondoltam csak itt úgy kellene hogy pl:van egy 4db ledből álló futófény és a 4db led helyére 20db-kerülne.Így szétválasztva az egész futófényt négy nagy részre.Vagy a másik megoldás valami olyasmi hogy 4-részre osztott kapcsolás és mind a 4 rész külön ütemben villog.Vagy valami ilyesmire lenne szükségem.
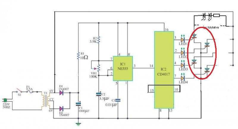
Módosított rajz: Értelemszerűen így folytatod a ledeket.Így pl.20 20db fog futni.
Elnézést!
Javítottam,mert scr,tirisztor csak váltónál működik egyenáramnál nem.De ha érdekel készítek valami korrektebb rajzot.
Igen valami konkrétabb jobb lenne
És még annyit hogy ezeket az ugye nem kell programozni?,és kb mennyibe kerülnek bele az IC-k?
Remek
de elvileg nem csak 2-3V megy a led1,2,3,4-hez?Tehát elvileg az a 2-3V fog megoszlani az 5 db led között?
Ezért írtam a korrektebb rajzot,sőt még eléggé villózna
50hz miatt.Tranzisztoros meghajtás kell és stabil 12V.
Ezt a rész nem nagyon értem hogy ezek mik egyenirányítók,vagy ledek?.Meg hogy hogyan kapcsolódnak az áramkörbe az egyik felébe bemegy egy egy vezeték a másikba meg kettő?Akkor elvileg sorosan vannak bekötve a ledek?
Ezek az alkatrészek vezérelhető egyenirányítók.Másnéven tirisztor.Bővebben: Link
amik a rajz alapján ledeken keresztül vezérlődnek. De megfelelőbb neked egy tranzisztoros meghajtás is csak a téma címéből nem derült ki hogy neked ledes futófényre lenne szükséged. Találtam egy jobb rajzot,egy kis átépítést azonban ez is igényel.Bővebben: Link
Az előbbi azért lenne jobb mert ahoz már megvan a 230V-ból adott feszültségre szabályzás ennél viszont még azt is kéne csinálni.A tirisztornak van sorozatszáma?
Szerintem ha egy transzformátor és pl. graetz+elkó összekötése csak rajzról megy,akkor alapjaiban kellene felépíteni a dolgot.Valahol el kell kezdeni de nem ilyen projektel.pl.12V-os tápegység készítése stb...
Így a fórumtémában nem fogunk egyről a kettőre jutni. Nézz körül itt:Bővebben: Link |
Bejelentkezés
Hirdetés |




És még annyit hogy ezeket az ugye nem kell programozni?,és kb mennyibe kerülnek bele az IC-k?
de elvileg nem csak 2-3V megy a led1,2,3,4-hez?Tehát elvileg az a 2-3V fog megoszlani az 5 db led között? 

